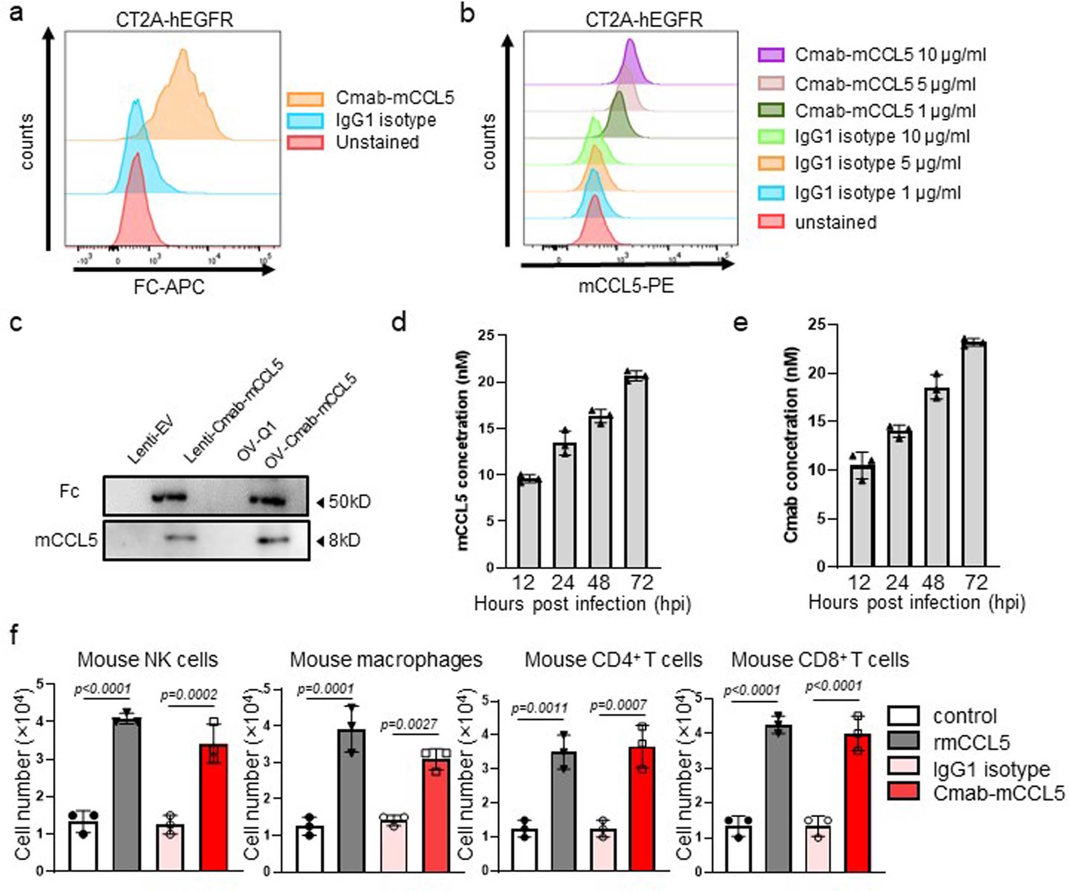
Extended Data Fig. 5: Construction and characterization of OV-Cmab-mCCL5.

(a, b) Detection of purified Cmab-mCCL5 bound to CT2A-hEGFR cells, measured by flow cytometry after staining Cmab-mCCL5-incubated tumor cells with anti-Fc-APC (a) or anti-mCCL5-PE (b). Cmab-mCCL5 was purified from lentivirus-infected CHO cells. IgG1 isotype served as control. (c) mCCL5 and human Fc levels in Cmab-mCCL5 in the concentrated supernatant from engineered CHO cells or OV-Q1- or OV-Cmab-mCCL5-infected CT2A-hEGFR cells, detected by immunoblotting. (d, e) mCCL5 (d) and Cmab (e) of the Cmab-mCCL5 fusion protein in the supernatant from OV-Cmab-mCCL5-infected CT2A-hEGFR cells, quantified by ELISA. Cmab-mCCL5 purified from engineered CHO cells with known concentrations served as standards (n = 3 independent experiments). (f) Migration of murine NK cells, macrophages, CD4+ T cells, and CD8+ T cells induced by Cmab-mCCL5 purified from engineered CHO cells, measured using a transwell assay. Recombinant mCCL5 (rmCCL5, 100 ng/ml) served as positive control. Experiments in a-c were repeated with three independent experiments with similar results. Error bars indicate the standard deviations (s.d.), and data are presented as mean ± s.d. (d-f). Statistical analyses were performed by 2-sided Student’s t test (f, n = 3 mice/ biologically independent samples; rmCCL5 versus control and Cmab-mCCL5 versus IgG1 isotype are only compared).