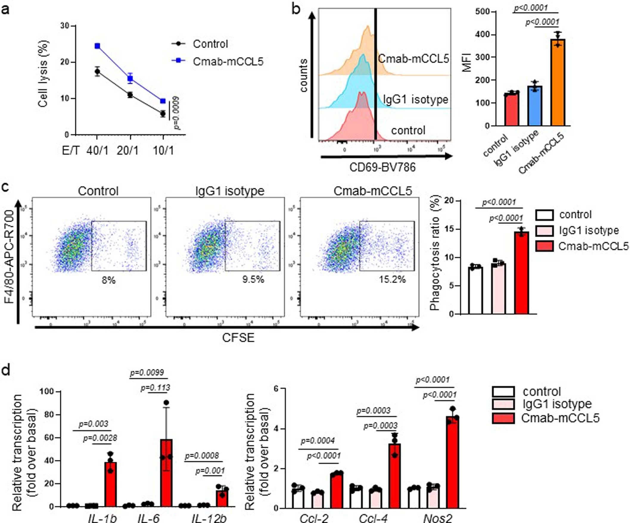
Extended Data Fig. 6: Cmab-mCCL5 promotes innate and adaptive immunocyte activation in vitro.

(a) Cytotoxicity of mouse primary NK cells against Cmab-mCCL5 pre-treated-CT2A-hEGFR cells, measured by 51Cr release. Control versus Cmab-mCCL5, P = 0.0009. A linear mixed model was used to account for the underlying variance and covariance structure (n = 3 mice). (b) CD69 expression, measured by flow cytometry, on mouse primary NK cells co-cultured with CT2A-hEGFR cells in the presence of Cmab-mCCL5 purified from engineered CHO cells or IgG1 isotype control (n = 3 independent mice). (c) ADCP of mouse macrophages induced by Cmab-mCCL5 purified from engineered CHO cells, targeting CT2A-hEGFR cells. CT2A-hEGFR target cells were prelabeled with CFSE and then were co-cultured with mouse macrophages in the presence of Cmab-mCCL5 purified from engineered CHO cells or IgG1 isotype control. The percentage of mouse macrophages that had phagocytosed labeled tumor cells was measured by flow cytometry, determined by CFSE+ macrophages (n = 3 independent mice). (d) Cytokine RNA expression levels, measured by real-time RT-PCR, of mouse macrophages co-cultured with CT2A-hEGFR cells at a ratio of 1:1 with or without Cmab-mCCL5 for 6 hours. Macrophages were purified by cell sorting to extract total RNA for generating cDNA for real-time RT-PCR (n = 3 independent mice). Error bars indicate the standard deviations (s.d.) and data are presented as mean ± s.d. (a-d). Statistical analyses were performed by one-way ANOVA with P values corrected for multiple comparisons by Bonferroni method (n = 3 mice).