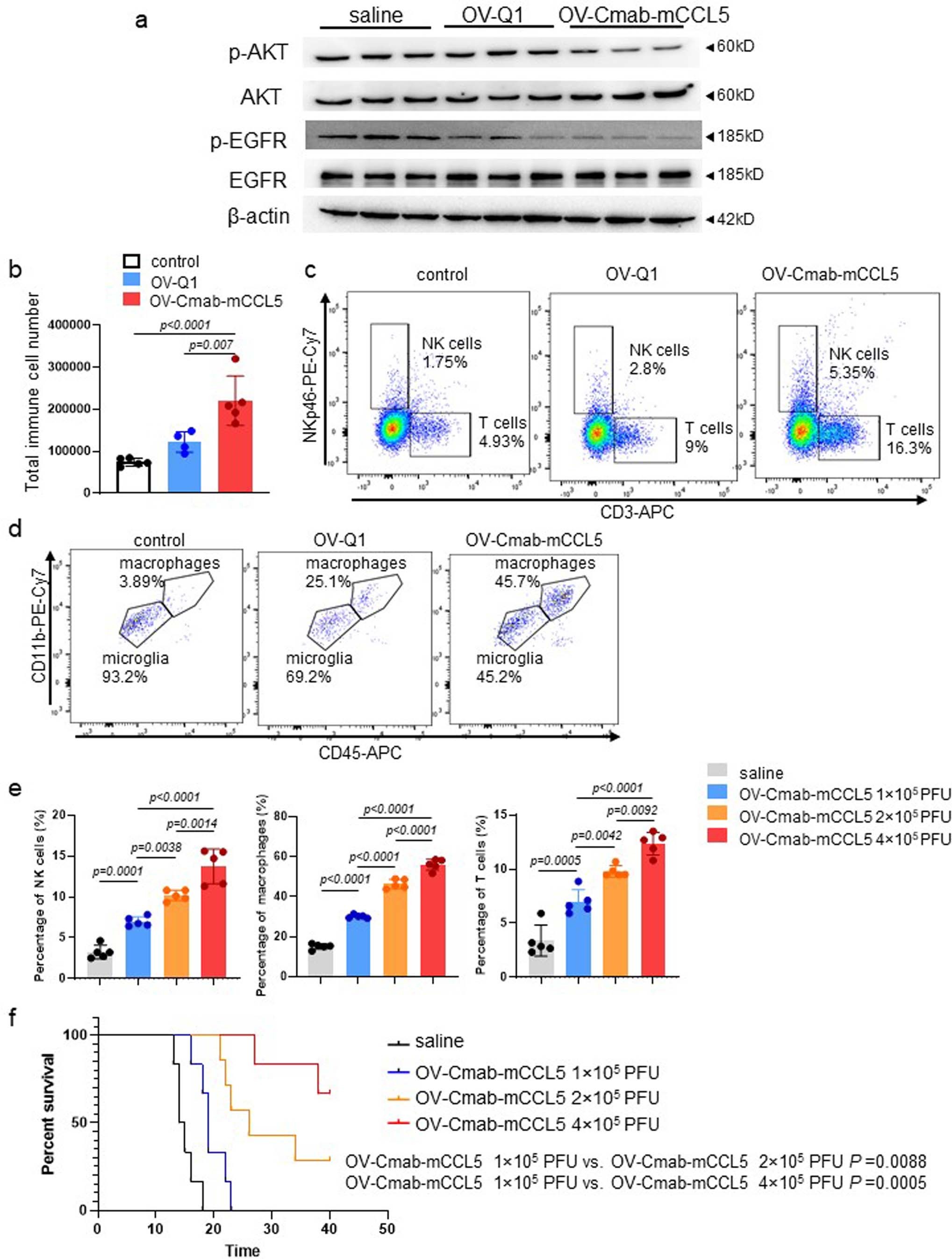
Extended Data Fig. 9: OV-Cmab-mCCL5 inhibits tumor EGFR signaling and promoted the infiltration of innate and adaptive murine immune cells into the GBM TME in a dose-dependent manner.

(a) Immunoblotting of p-AKT and p-EGFR from protein harvested from the brains of mice treated with OV-Q1, OV-Cmab-mCCL5, or saline (n = 3 independent mice). (b) Total number of immune cells in main Fig. 7b-d, measured by flow cytometry (n = 4 independent mice in the OV-Q1 group and n = 5 independent mice in the OV-Cmab-mCCL5 group and the saline group). (c, d) Representative flow cytometry data of immune cells infiltrated into the brains of mice treated with saline, OV-Q1, or OV-Cmab-mCCL5. Summary data are shown in main Fig. 7c. (e) Immune cell infiltration into the brains of mice treated with indicated different doses of OV-Cmab-mCCL5 for two days (n = 5 independent mice in each group). (f) Survival of CT2A-hEGFR GBM-bearing mice treated with indicated different doses of OV-Cmab-mCCL5. Saline served as control. Survival was estimated by the Kaplan–Meier method and compared by log-rank test (n = 7 independent mice in the 2 × 105 PFU group and n = 6 in all other groups). For panels b and e, error bars indicate s.d. and data are presented as mean ± s.d., and statistical analyses were performed by one-way ANOVA with P values corrected for multiple comparisons by Bonferroni method. Experiments in c and d were representative results of one of four to five mice in each group with similar data.