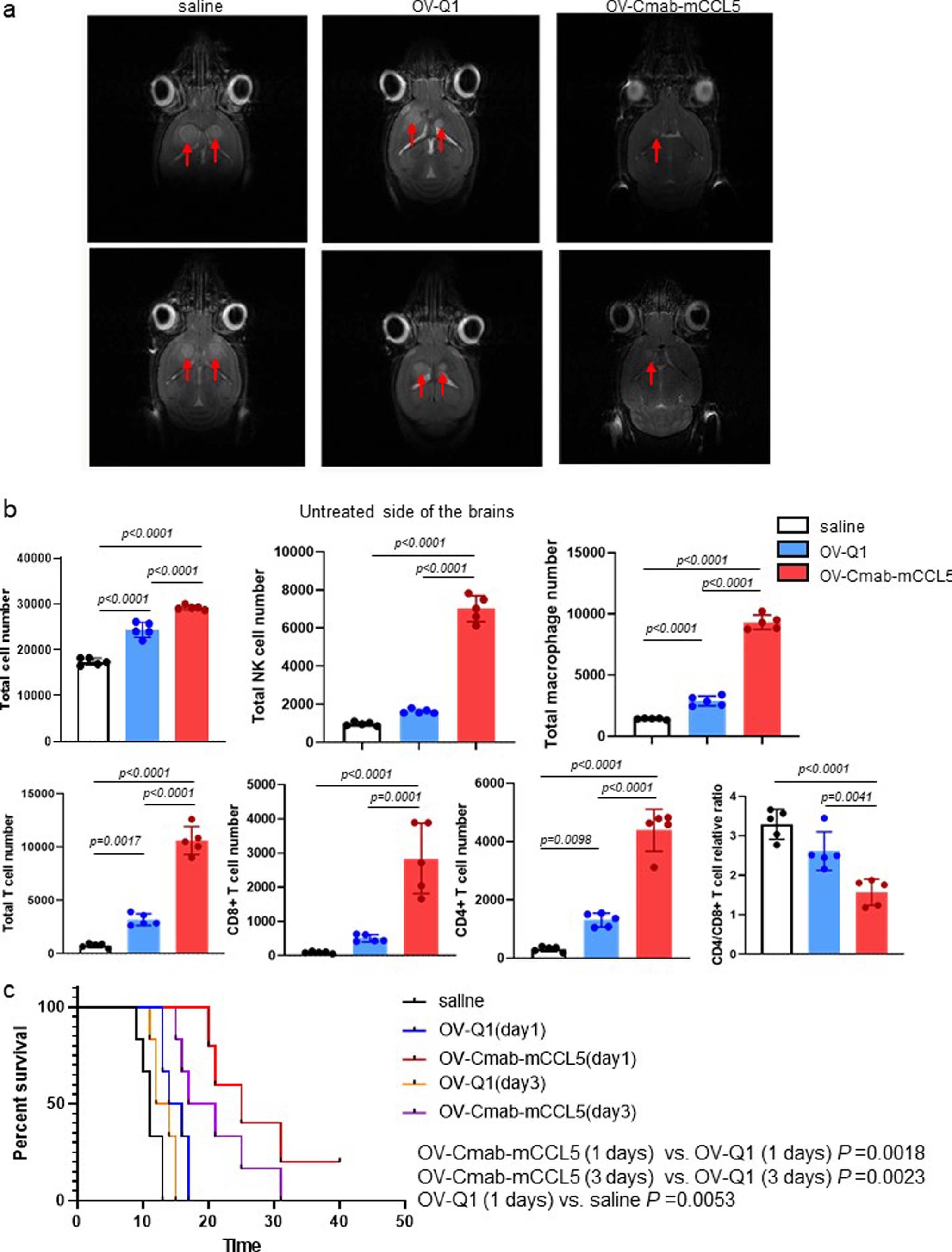
Extended Data Fig. 10: OV-Cmab-mCCL5 improves abscopal control of GBM in brain.

(a) Representative MRI images of a bilateral CT2A-hEGFR immunocompetent GBM model treated with saline, OV-Q1, or OV-Cmab-mCCL5 only on the right side of the brain. Data of two out of three to four mice in each group with similar data are shown. (b) The total number of immune cells, NK cells, macrophages, T cells, CD4+ T cells, and CD8+ T cells as well as the ratio of CD4+ T cells to CD8+ T cells in the untreated left side of the brain of the mice with the right side of the brain treated as indicated, measured by flow cytometry. Error bars indicate the standard deviations (s.d.) and data are presented as mean ± s.d.. Statistical analyses were performed by one-way ANOVA with P values corrected for multiple comparisons by the Bonferroni method (n = 5 independent mice in each group). (c) Therapeutic effects of OV-Cmab-mCCL5 when treating the two-side model with 1-day or 3-day intervals. Survival was estimated by the Kaplan–Meier method and compared by log-rank test (n = 6 mice).