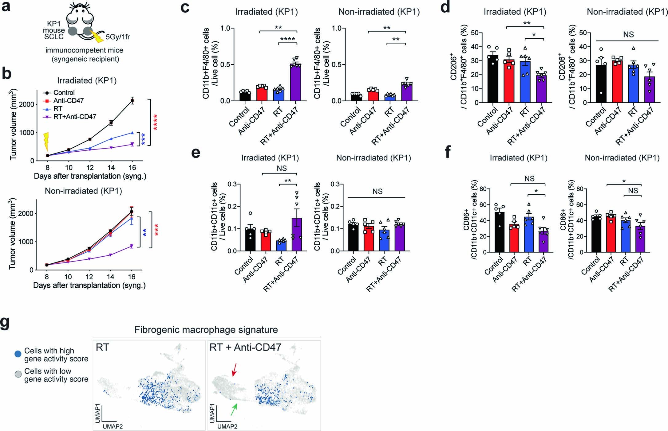
Extended Data Fig. 6: Abscopal effects of combination of radiation and CD47 blockade are associated with tumor-infiltrating macrophages.
From: Radiotherapy in combination with CD47 blockade elicits a macrophage-mediated abscopal effect

a. Mouse KP1 SCLC cells were engrafted into both flanks of B6129SF1 immunocompetent syngeneic mice and only right-side tumors were irradiated. b. Growth curves are shown for the indicated treatments in irradiated and non-irradiated control tumors. N = 1 experiment with n = 5 (Control and Anti-CD47) or n = 6 (RT and RT + Anti-CD47) mice. Irradiated tumors: ****p < 0.0001, ***p = 0.0003, non-irradiated tumors: ***p = 0.0001, **p = 0.0023. c–f, Quantification of tumor-infiltrating macrophages (c), M2-like macrophages (d), dendritic cells (e), and CD86 + activated dendritic cells (f) in irradiated and non-irradiated tumors from (a) using the indicated markers from flow analysis. N = 1 experiment with n = 5 (Control and Anti-CD47) or 6 (RT and RT + Anti-CD47) mice. c, irradiated tumors: **p = 0.0043, ****p < 0.0001, non-irradiated tumors: **p = 0.0043, **p = 0.0022, d, irradiated tumors: **p = 0.0017, *p = 0.0148, e, irradiated tumors: **p = 0.0043, f, irradiated tumors: *p = 0.0115, non-irradiated tumors: *p = 0.0412. g. Representation of a gene signature associated with fibrosis and SCLC relapse in macrophages in the scRNA-seq dataset. Two-tailed t-tests following two-way ANOVA were performed in (b) (irradiated tumors: p < 0.0001, non-irradiated tumors: p < 0.0001). Two-tailed t-tests following one-way ANOVA were performed in (c) (irradiated tumors: p < 0.0001, non-irradiated tumors: p < 0.0001), (d) (irradiated tumors: p = 0.0025, non-irradiated tumors: p = 0.1154), (e) (irradiated tumors: p = 0.0392, non-irradiated tumors: p = 0.2427), and (f) (irradiated tumors: p = 0.0031, non-irradiated tumors: p = 0.0432). Error bars represent SEM. *p < 0.05, **p < 0.01, ***p < 0.001, ****p < 0.0001.