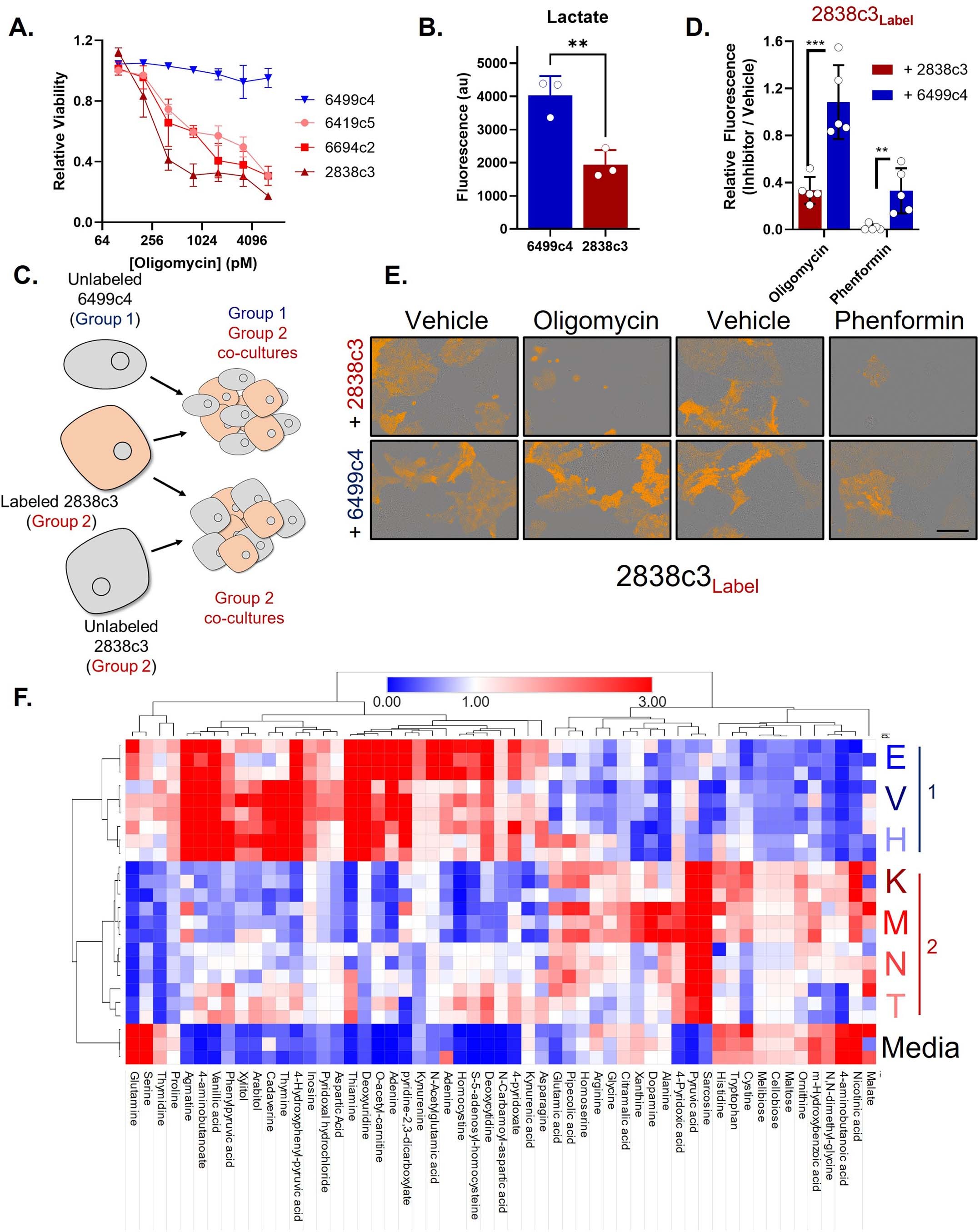
Extended Data Fig. 4: Consistent Metabolic Features in a Second PDA Clonal Cell Model and Media Metabolite Profiling.

A. Dose response curves of oligomycin treated KPC clones 2838C3, 6499c4, 6419c5, and 6694c2 (n = 3 per clone). B. Lactate production by clones 2838c3 and 6499c4 (n = 3 per clone). C. Group 2 clone 2838c3 was labeled with a fluorescent probe and co-cultured with either unlabeled 2838c3 or with unlabeled group 1 clone 6499c4 and then treated with either phenformin, oligomycin, or vehicle. D. Viability of 5 nM oligomycin or 100 µM phenformin treated co-cultures relative vehicle (n = 5). E. Representative images from Extended Data Fig. 4D. F. Heatmap of unsupervised 2-dimensional hierarchical clustering for metabolites from conditioned media after 48 hours of culture with ±2 fold difference and p = 0.01 between groups (n = 3 per clone). Error bars are mean ± SD, Scale Bars = 400 µm, ** P ≤ 0.01 by two-tailed student’s t test.