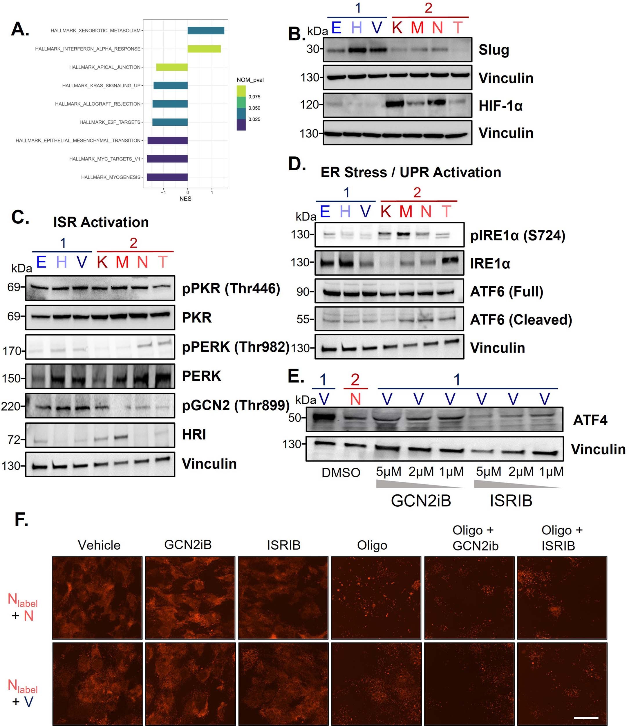
Extended Data Fig. 6: Transcriptional Programs and Stress Response in PDA Populations.

A. Gene Set Enrichment Analysis (GSEA) of pathways differentially expressed between group 1 and group 2 clones. Negative NES scores indicate pathways enriched in group 1 and positive NES scores are pathways enriched in group 2. B. Immunoblot analysis of Slug and Hypoxia Inducible Factor 1 Subunit Alpha (HIF-1α) across group 1 clones (E,V,H) vs. group 2 (K,M,N,T). C. Immunoblot analysis of integrated stress response (ISR) activation proteins general control nonderepressible 2 (GCN2), protein kinase RNA-like ER kinase (PERK), protein kinase RNA-activated (PKR), and heme-regulated initiation factor 2 alpha kinase (HRI) across group 1 clones (E,V,H) vs. group 2 (K,M,N,T). D. Immunoblot analysis of ER stress and the unfolded-protein response (UPR) pathway activation proteins inositol-requiring enzyme 1 α (IRE1α) and activation transcription factor 6 (ATF6) across group 1 clones (E,V,H) vs. group 2 (K,M,N,T). E. Immunoblot analysis of ATF4 of insensitive clone V and sensitive clone N treated with DMSO, and insensitive clone V treated with 1, 2, and 5 µM of ISRIB or GCN2iB. F. Representative images from Fig. 4G of clonal line N was encoded with a fluorescent label, plated in direct co-culture with unlabeled sensitive clone N or insensitive clone V, and then treated with oligomycin, ISRIB, GCN2iB, oligomycin and ISRIB, oligomycin and GCN2iB, or vehicle. Scale bar = 1 mm.