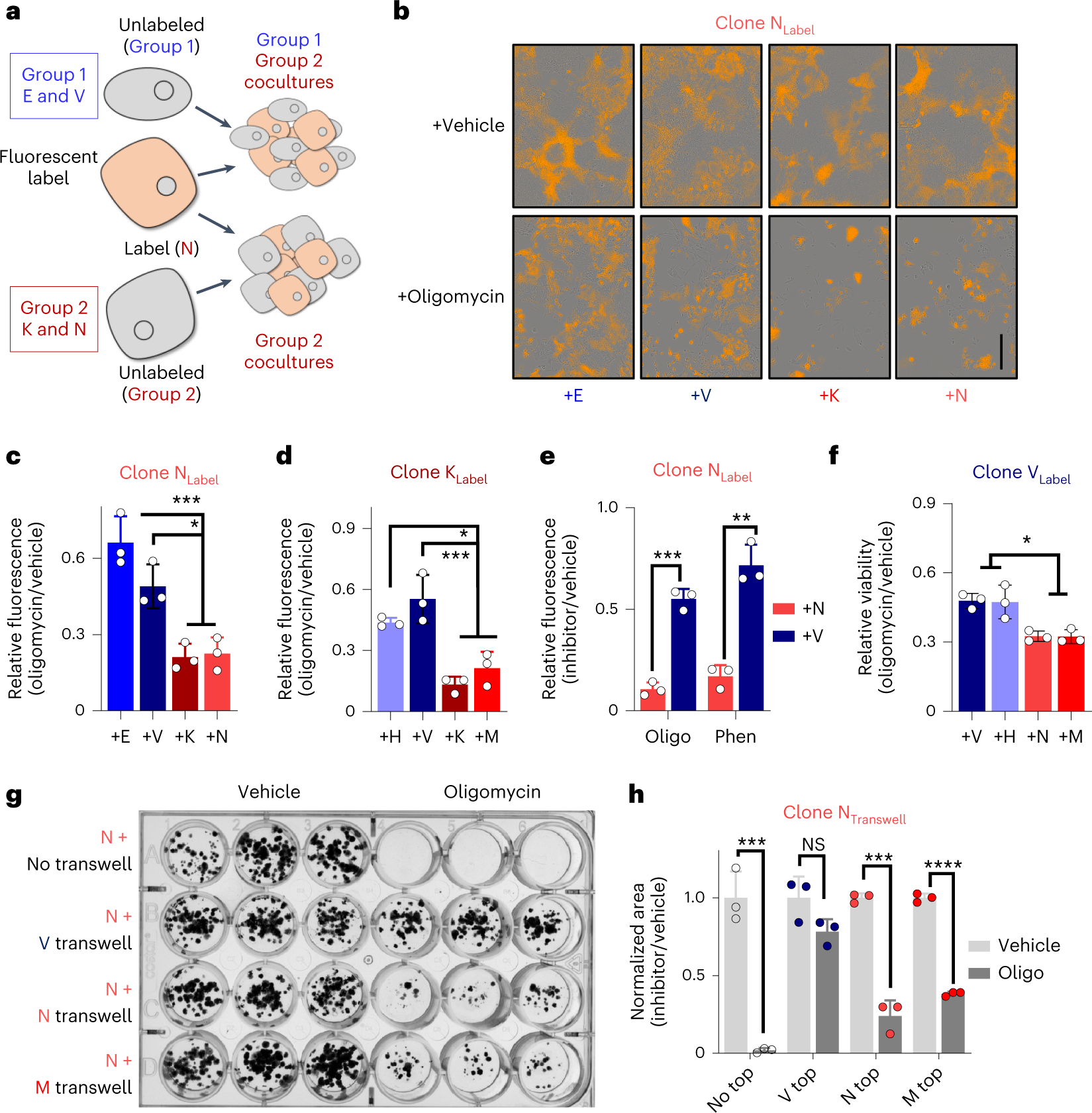
Fig. 2: Cocultures reveal cross-talk interactions between clonal groups.

a, Clonal line N was encoded with a fluorescent label, plated in direct coculture with unlabeled clones and treated with oligomycin or vehicle. b, Representative images (one of three biological replicates) of a labeled oligomycin-sensitive clone N cocultured with unlabeled resistant clones (E and V) or with unlabeled sensitive clones (K and N) and treated with oligomycin or vehicle; scale bar, 400 µm. c, Fluorescent plate area of oligomycin-treated (0.75 nM) versus vehicle-treated N-labeled cocultures (n = 3 samples). d, Fluorescent plate area of oligomycin-treated (1 nM) versus vehicle-treated K-labeled cocultures with unlabeled resistant clones (H and V) or with unlabeled sensitive clones (K and M; n = 3 samples). e, Fluorescent plate area of 1 nM oligomycin (Oligo)- or 25 µM phenformin (Phen)-treated versus vehicle-treated cocultures for labeled sensitive clone N cocultured with unlabeled clone N or insensitive clone V (n = 3 samples). f, Fluorescent plate area of the 1.5 nM oligomycin-treated cocultures relative to vehicle-treated cocultures (n = 3 samples). g, Group 2 clone N was plated with no transwell or with transwells containing group 1 clone V or group 2 clones N and M. Cultures were treated with 0.25 nM oligomycin with fresh drug added every 48 h for 10 d and were fixed and stained with crystal violet. The image is representative of three experimental repeats. h, Quantitation of colony area of g (n = 3 samples). Error bars represent mean ± s.d.; * P ≤ 0.05, ** P ≤ 0.01, *** P ≤ 0.001 and **** P ≤ 0.0001 by one-way ANOVA with a Tukey post hoc test (c, d and f) or by two-tailed Student’s t test (e and h); NS, not significant; +E versus +K P = 0.0007, +E versus +N P = 0.0009, +V versus +K P = 0.0157 and +V versus +N P = 0.0207 (c); +H versus +K P = 0.0047, +H versus +M P = 0.0266, +V versus +K P = 0.0006 and +V versus +M P = 0.0024 (d); oligomycin P = 0.0002 and phenformin P = 0.0012 (e); +V versus +N P = 0.0114, +V versus +M P = 0.0108, +H versus +N P = 0.0137 and +H versus +M P = 0.013 (f); no top P = 0.000585, V top P = 0.076023, N top P = 0.0002277 and M top P = 0.000004 (g).