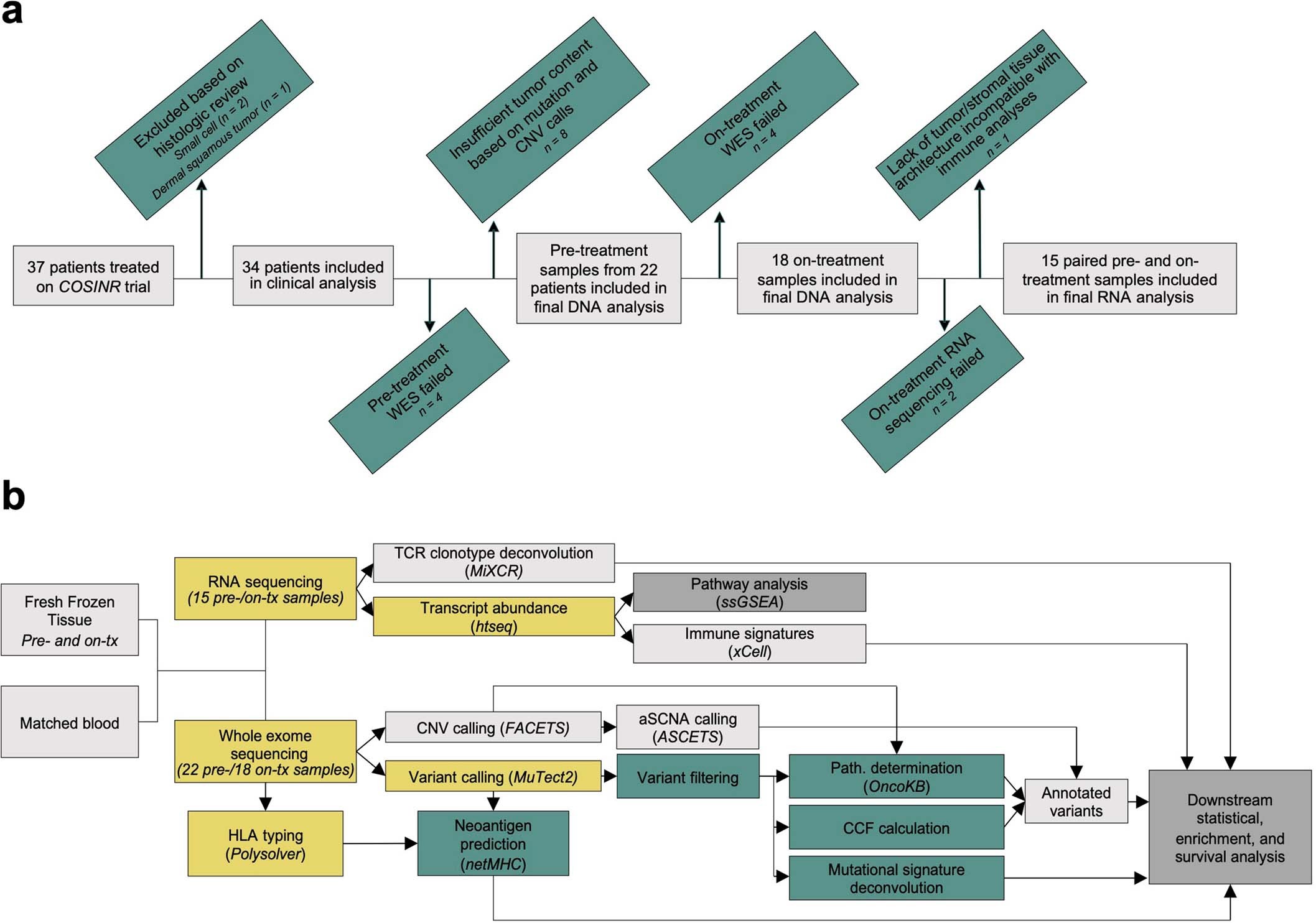
Extended Data Fig. 1: Consort diagram of patient selection and data analytical framework.

a) Patient selection for clinical and genomic analyses. Patients were excluded based on manual pathologic review and inspection of genomic results. (b) Schematic of genomic and transcriptomic analysis workflow.