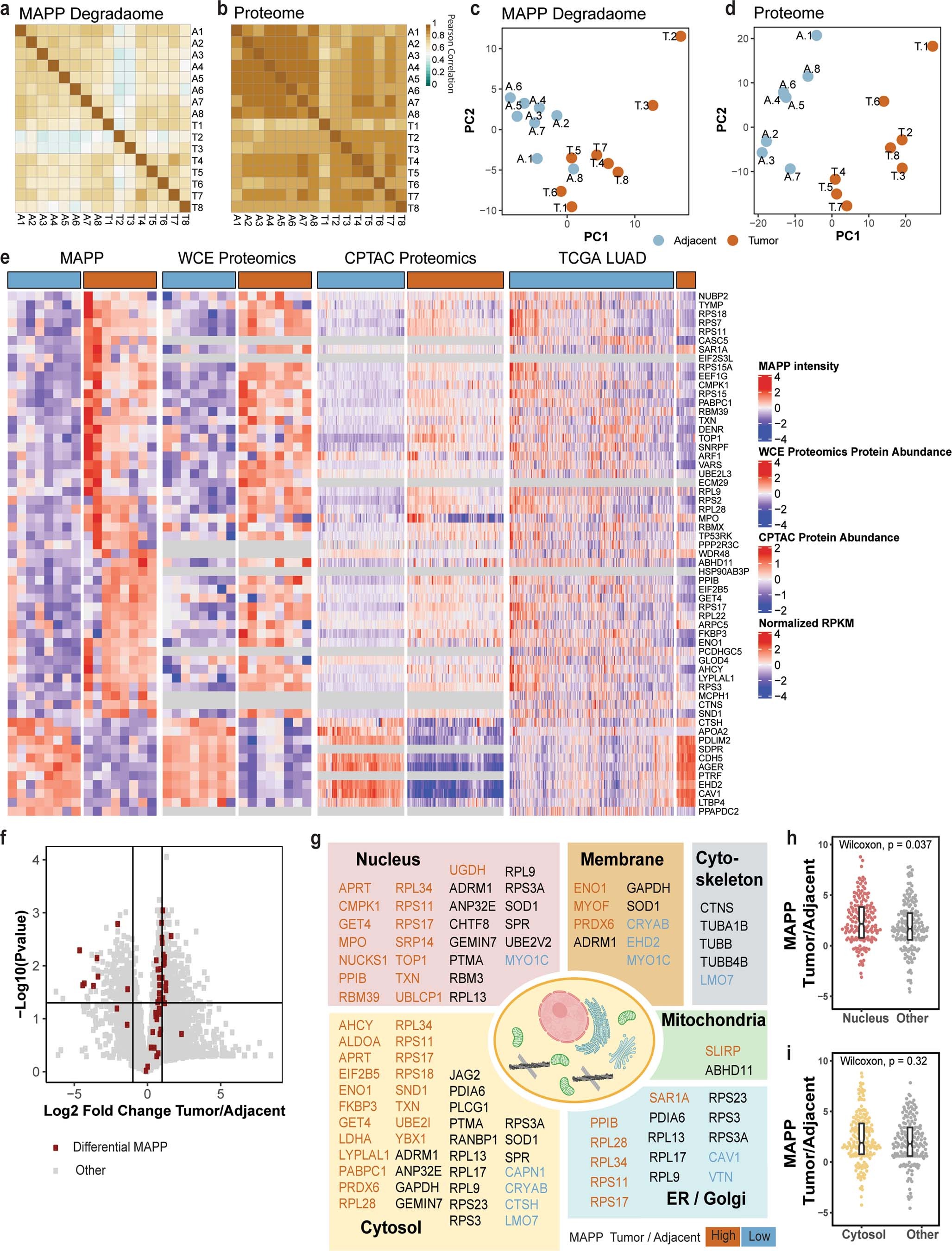
Extended Data Fig. 5: Proteome and Degradome landscapes classify tumor and adjacent tissues across patients.

a,b, Pairwise Pearson correlation between the proteins identified in each sample by MAPP (a) or the whole cell proteome (b; n = 8 adjacent and 8 tumor samples). c,d, Principal component analysis based on the identities and abundances of the proteins identified by MAPP (c) or whole cell proteome (d). Tumor (T) and adjacent (A) samples are annotated and plotted with principal component PC1 against PC2 (n = 8 adjacent and 8 tumor samples). e, The abundance of proteins that were different between tumor and adjacent lung tissues as determined by MAPP are shown in four datasets: MAPP (n = 16 samples), whole cell Proteomics (n = 16 samples), CPTAC proteomics (n = 215 samples) and TCGA LUAD (c = 573 samples). Proteins not identified in a dataset are shown as grey, otherwise the normalized abundance / expression is shown as a red to blue scale. f, The fold change in abundance for each protein between the tumor and adjacent tissue in the whole cell proteome is plotted against the significance of their difference (negative log10 transformed P value) in grey. The proteins identified as differential in MAPP (listed in table S2) are annotated in red. g, Proteins identified in MAPP organized by their annotated cellular localization (Human Protein Atlas). Proteins are colored based on the mean of degradation ratios between tumor and adjacent tissues across patients (orange: above median degradation ratio, blue: degradation ratio below 0, black: ratio between median and 0). Proteins that are annotated to localize at more than one organelle appear more than once. h,i, The mean ratio of degradation (MAPP) between the tumor and adjacent tissues for proteins annotated to the nucleus (h) or cytosol (i) versus other proteins. The nuclear proteins on average had significantly higher ratio compared to the background proteins (Wilcoxon rank sum test p = 0.037; n = 337 proteins identified across 8 tumor and 8 adjacent tumor samples). Box plots span the first to third quartiles and whiskers show 1.5× interquartile range.