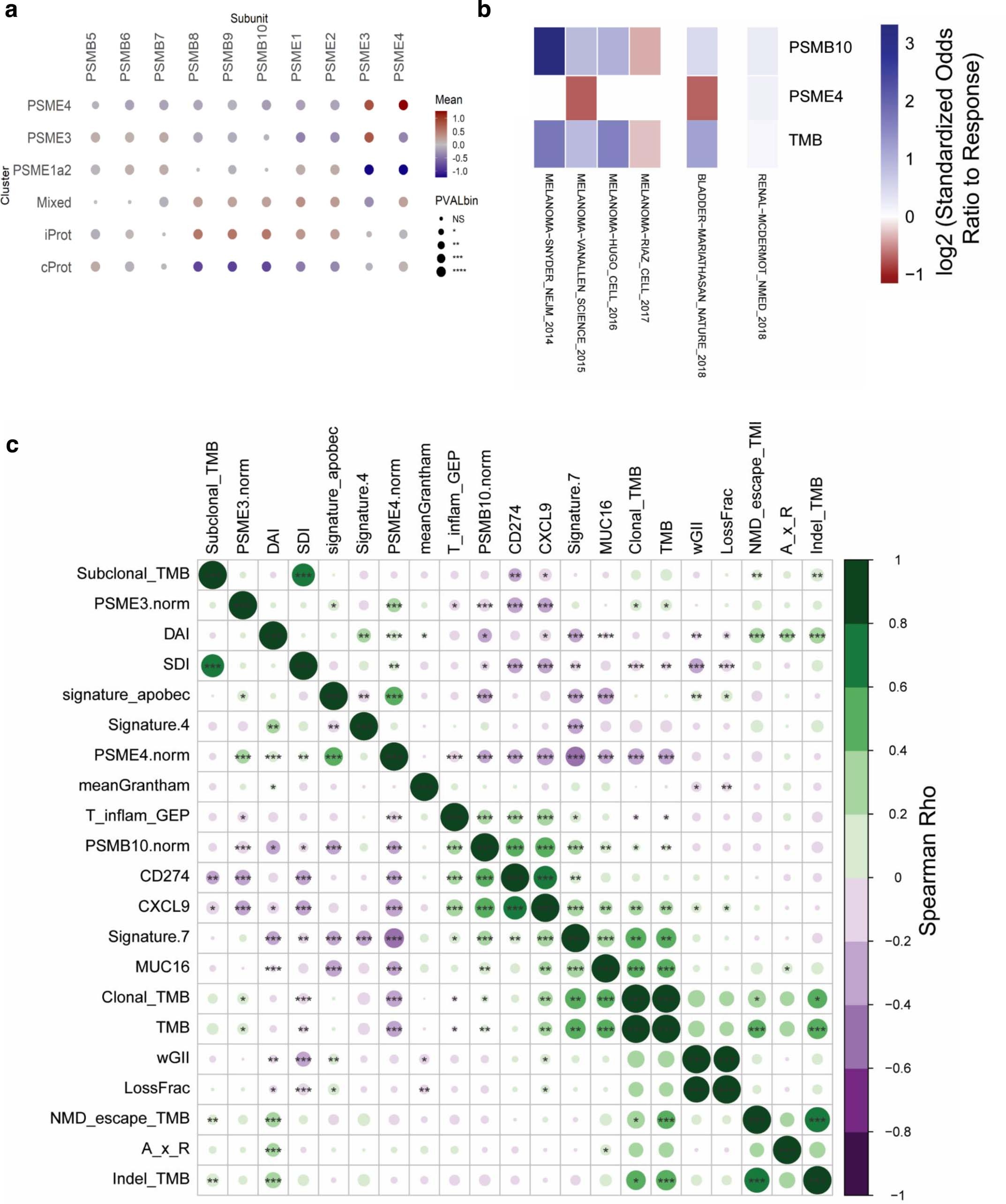
Extended Data Fig. 1: Proteasome expression differs across tumor types.

a, Tumors were clustered by the expression of either the catalytic (PSMB5, PSMB6, PSMB7, PSMB8, PSMB9, PSMB10) or regulatory subunits (PSME1, PSME2, PSME3 and PSME4). We defined two clusters based on the catalytic cores that we defined as cProt – constitutitve proteasome and iProt – immunoproteasome based on the proteasome expression. Likewise, we defined 4 clusters based on the regulatory subunits that we defined as PSME4, PSME3, PSME1and2 and mixed based on the expression patterns. The graph shows the difference in the mean expression of each subunit for each cluster compared to the full dataset (color) as well as the significance of the difference between the mean and the background (circle size). b, The odds ratio of association with survival for the biomarker indicated for each of the cohorts used for the immunotherapy metaanalysis (n = 331 BLCA, 134 SKCM, 72 KIRC tumors). c, The spearman correlation between different biomarkers from the ICI1000 + study (n = 331 BLCA, 134 SKCM, 72 KIRC tumors). Circle size shows absolute correlation coefficient and asterisks indicate correlation significance. Precise p values are presented in source data.