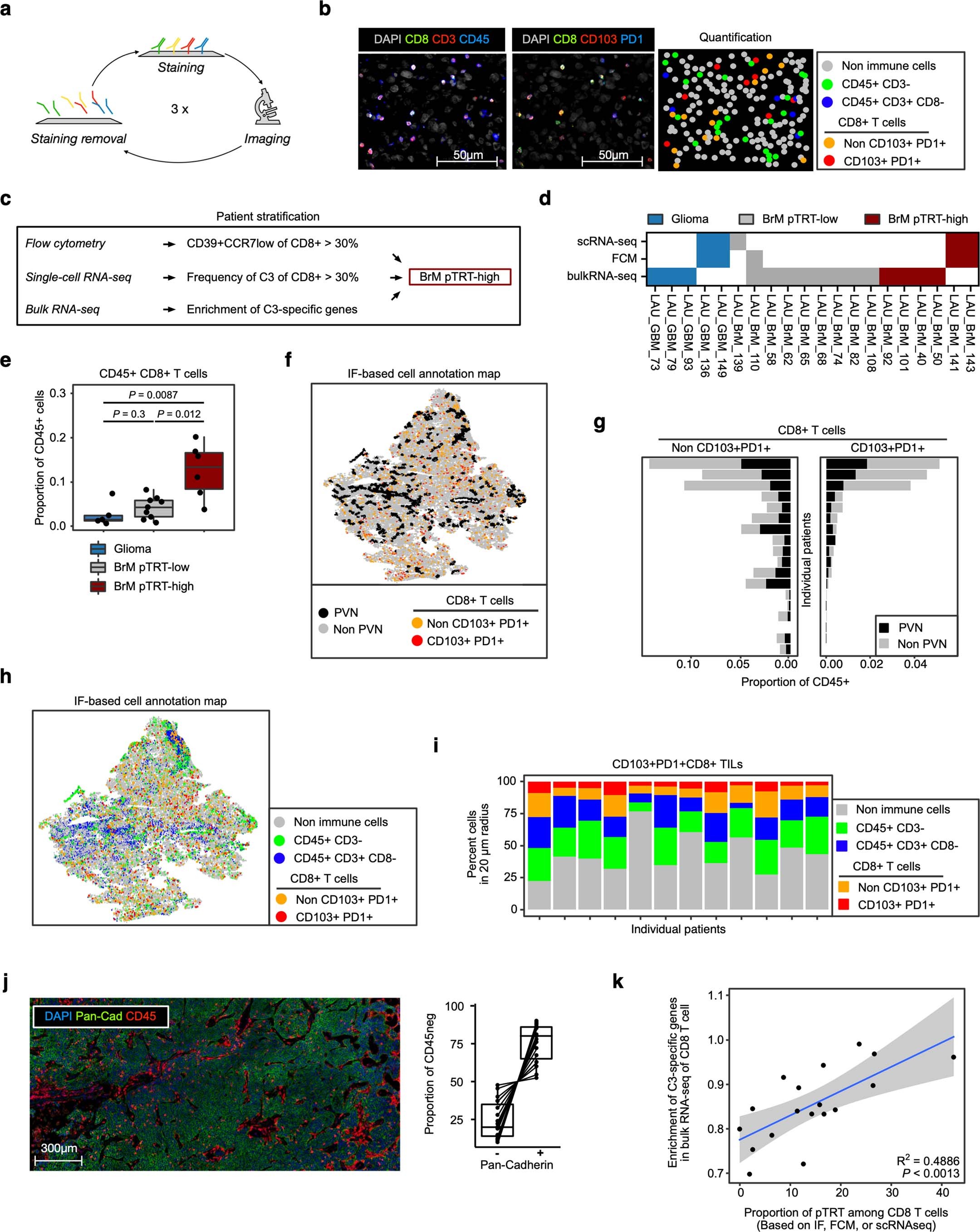
Extended Data Fig. 4: pTRT in BrM are located in perivascular niches, stroma, and within tumor nests.

a, Schematic of multiplexed immunofluorescence (IF) imaging. b, Representative IF images and quantification using QuPath and R software from one patient are shown. c, Patient stratification strategy for IF analysis based on FCM, scRNA-seq, and bulk RNA-seq data. d, Heatmap summarizing the pTRT status for each patient using the strategy described in (c). e, Box plot showing the abundance of CD8 + T cells in tumors (nglioma = 5, nBrM_pTRT-low = 9, and nBrM_pTRT-high = 6) as the proportion of all CD45 + immune cells detected by IF. Significance determined with unpaired two-sided Wilcoxon-test with Benjamini-Hochberg multiple comparison correction. f, Full section with IF-derived cell annotation of the indicated populations and tissue regions for one representative patient sample. g, Stacked bar plots showing the quantification of the location of CD103 + PD1 + CD8 + TILs and all other CD8 + TILs in each individual patient. Color indicates the location within (perivascular niches, PVN) or outside (non-PVN) a 15 µm radius surrounding the nearest vessel. h, Full section IF-derived annotation of the indicated cell populations for one representative patient sample. i, Neighborhood analysis summarizing the cell types within a 20 µm radius around CD103 + PD1 + CD8 + TILs in individual patients with > ten CD103 + PD1 + CD8 + cells in each analyzed tissue section. j, Representative image (left panel) and quantification (right panel) of the proportion of tumor cells (pan-cadherin + ) among all CD45neg non-immune cells in n = 19 brain metastasis samples. k, Dot plot showing the relationship between the enrichment of C3-specific genes in CD8 + T cells profiled by bulk RNA-seq and the frequencies of pTRT measured by IF, FCM, and scRNA-seq. Significance determined with linear regression. Confidence interval of 0.95 is indicated in grey. For e and j, the box plots represent first and third quartiles with median as center; whiskers show 1.5 × interquartile range of the 25th and 75th percentiles.