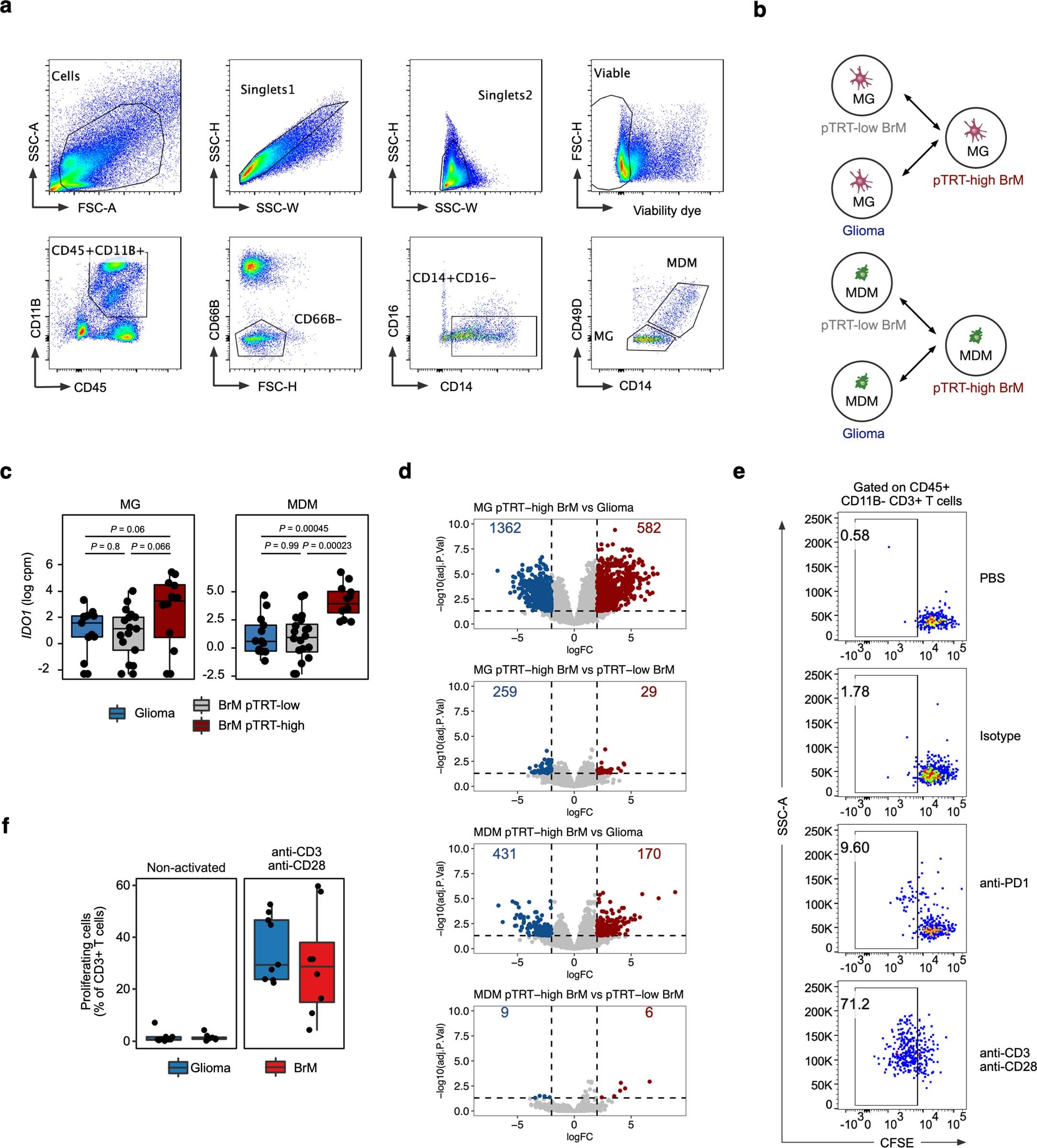
Extended Data Fig. 6: Myeloid cells with antigen-presentation capacity are associated with high pTRT abundance.

a, Gating strategy to sort MG and MDM from whole tumors for bulk RNA-seq. b, Schematic of the differential expression analysis (DEA). c, Box plots showing expression of IDO1 as log2(cpm) in nMG = 42 and nMDM = 45 patients. Adjusted P-values (Benjamini & Hochberg method) were calculated with limma package in R. d, Log2(fold-change) versus -log10(adjusted P-value, Benjamini & Hochberg method) volcano plot showing DEA results contrasting MG or MDMs from pTRT-high BrM to respective cells in pTRT-low BrM or glioma tumors calculated with limma package in R. Number of DEG using log2(fold-change) > 2 or log2(fold-change) < -2 and P.adj < 0.05 as cutoff are indicated. For full gene lists, see Supplementary Table 3b. e, Representative FCM plots showing CFSE dilution in CD3 + cells from one tumor sample under the experimental conditions indicated. Percentage of proliferating T cells is annotated for each panel. f, Box plots summarizing the proliferation of T cells isolated from n = 9 glioma or n = 8 BrM tumors, respectively, with or without anti-CD3/anti-CD28 stimulation. For c and f, the box plots represent first and third quartiles with median as center; whiskers show 1.5 × interquartile range of the 25th and 75th percentiles.