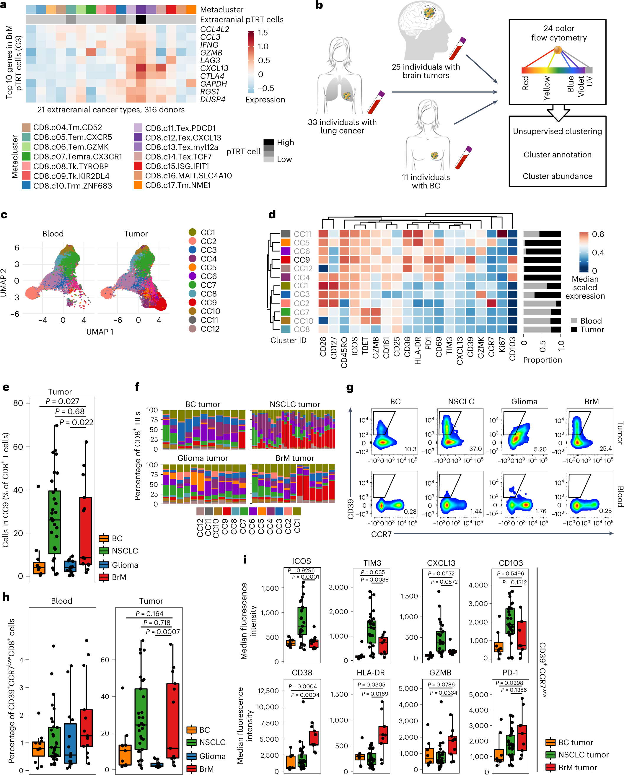
Fig. 6: Abundance of pTRT cells in BrM and primary NSCLC is comparable, while the phenotypes are distinct.

a, Expression heat map of the top ten genes from BrM C3 in the pan-cancer single-cell T cell atlas data. Rows represent normalized and scaled expression. Metacluster and pTRT cell status are annotated per column. b, Schematic of the high-dimensional FCM analysis. c, UMAP of the full cohort grouped by tissue with the cytometry cluster (CC) annotated. d, Heat map showing median scaled expression of individual markers in each cluster and the proportion among blood or tumor CD8+ T cells. e, Box plot visualizing the abundance of the pTRT cell cluster CC9 in n = 11 individuals with BC, n = 32 individuals with NSCLC, n = 12 individuals with glioma and n = 12 individuals with BrM. Significance was determined with a Kruskal–Wallis test and a Benjamini–Hochberg multiple comparison correction. f, Stacked bar plots showing the abundance of each cluster in individual tumors grouped by disease. g, Representative FCM plots illustrating the expression of CD39 and CCR7 in the blood and tumor of each disease group. h, Box plot summarizing the abundance of CD39+CCR7low cells among all CD8+ T cells in the blood of n = 11 individuals with BC, n = 33 individuals with NSCLC, n = 14 individuals with glioma and n = 13 individuals with BrM, and in the tumors of n = 11 individuals with BC, n = 32 individuals with NSCLC, n = 12 individuals with glioma and n = 13 individuals with BrM. Significance was determined with a Kruskal–Wallis test with a Benjamini–Hochberg multiple comparison correction. i, Box plots showing median fluorescence intensity of the indicated markers expressed on CD39+CCR7lowCD8+ TILs from n = 8 individuals with BC, n = 29 individuals with NSCLC and n = 9 individuals with BrM. Significance was determined by a Kruskal–Wallis test with a Benjamini–Hochberg multiple comparison correction. Box plots in Fig. 6e,h,i are defined as explained in Fig. 2c.