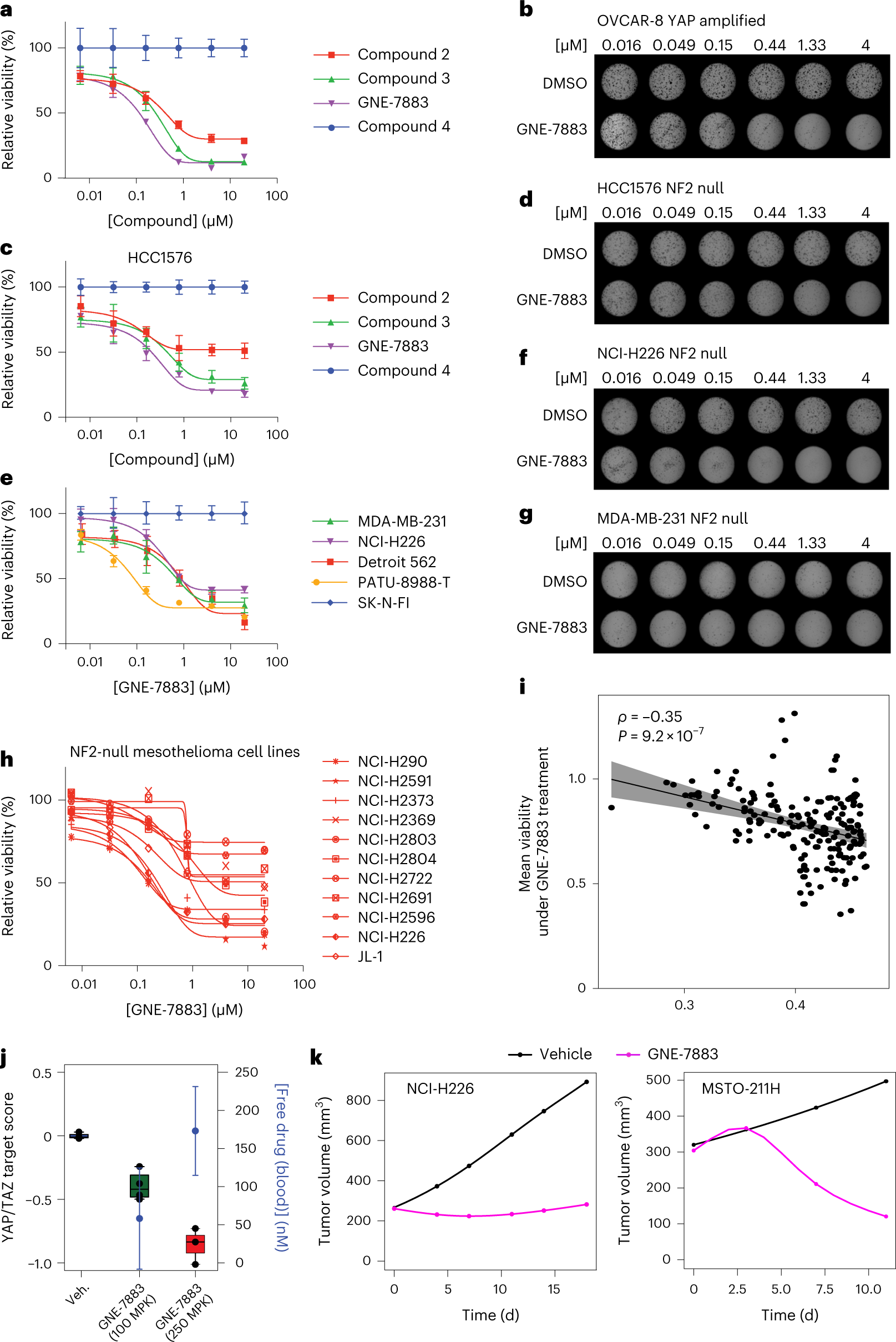
Fig. 3: GNE-7883 inhibits the growth of YAP/TAZ-dependent cell lines in vitro and in vivo.

a, Viability dose–response curves (means ± s.d.) of OVCAR-8 cells treated with TEAD SMIs (n = 10 independently treated cell cultures). b, Soft agar colony formation dose responses of OVCAR-8 cells treated with GNE-7883 versus dimethyl sulfoxide (DMSO) control. The experiment was performed twice with similar results. c, Viability dose–response curves (means ± s.d.) of HCC1576 cells treated with TEAD SMIs (n = 5 independently treated cell cultures). d, Soft agar colony formation dose responses of HCC1576 cells treated with GNE-7883 versus DMSO control. The experiment was performed twice with similar results. e, Viability dose–response curves (means ± s.d.) of YAP/TAZ-dependent OVCAR-8, HCC1576, MDA-MB-231 and NCI-H226 cells versus YAP/TAZ-independent SK-N-FI cells treated with GNE-7883 (n = 5 independently treated cell cultures per condition). f,g, Soft agar colony formation dose responses of NCI-H226 (f) and MDA-MB-231 (g) cells treated with GNE-7883 or DMSO control. The experiment was performed twice with similar results. h, Viability dose–response curves (means ± s.d.) of NF2-null mesothelioma cell lines treated with GNE-7883 (n = 5 independently treated cell cultures) i, Cell viability responses to GNE-7883 in 196 cell lines correlate (Spearman’s ρ = −0.35; P = 9.2 × 10−7) with baseline transcriptional YAP/TAZ target scores. The error band represents the 95% confidence interval. j, Pharmacodynamic analysis of GNE-7883, including unbound compound concentrations (means ± s.d.) in the blood and YAP/TAZ target scores of NCI-H226 xenograft tumors treated with GNE-7883 once daily for 4 days (n = 4 mice per group). The lower and upper hinges of the boxes correspond to the first and third quartiles (that is, the 25th and 75th percentiles). The lower and upper whiskers extend from the hinge to the smallest or largest values. MPK, milligrams per kilogram. k, In vivo efficacy study of mice bearing NCI-H226 (left; n = 10 mice per group) and MSTO-211H (right; n = 9 mice per group) xenograft tumors treated with GNE-7883 (magenta) at 250 mg kg−1 (4 d on 2 d off) or control vehicle (black) until the end of the treatment.