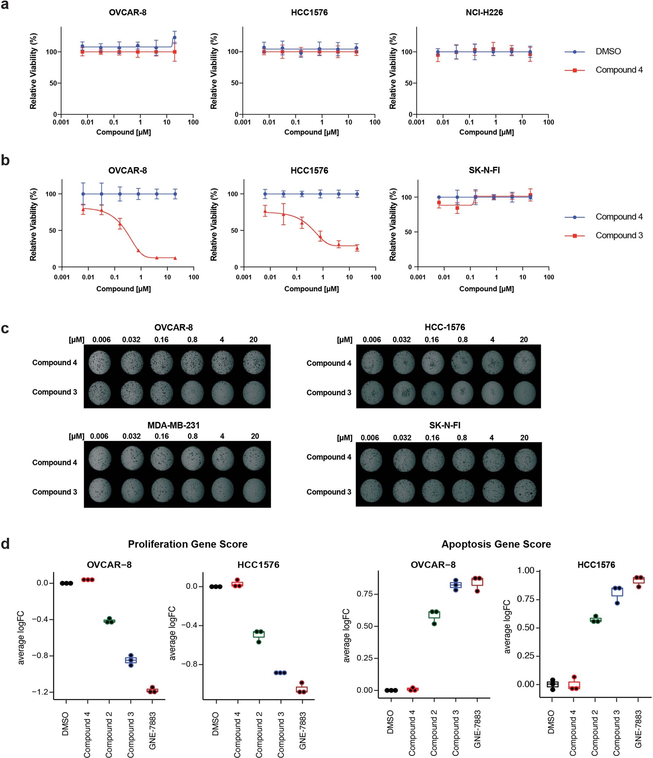
Extended Data Fig. 3: Compound 4 does not impact growth of YAP/TAZ-dependent cell lines in vitro.

(a) Viability dose-response curves (mean±SD) of OVCAR-8 cells, HCC1576, and NCI-H226 cells treated with Compound 4 or DMSO. (n > 5 replicates per condition) (b) Viability dose-response curves (mean±SD) of OVCAR-8 cells, HCC1576 cells, versus YAP/TAZ-independent SK-N-FI cells treated with Compound 3 or Compound 4. (n = 5 independently treated cell cultures per condition) (c) Soft agar colony formation dose-response of OVCAR-8 cells, HCC1576 and MDA-MB-231 cells, versus YAP/TAZ-independent control SK-N-FI cells treated with Compound 3 or Compound 4. Experiments were repeated twice with similar results. (d) Box plot showing aggregated expression changes of proliferative and apoptosis genes measured by mRNA-sequencing in OVCAR-8 and HCC1576 cells treated with the indicated compounds (n = 3 independently treated cell cultures). Data are presented as median +/− 25%. The lower and upper whiskers extend from the hinge to the smallest or largest values.