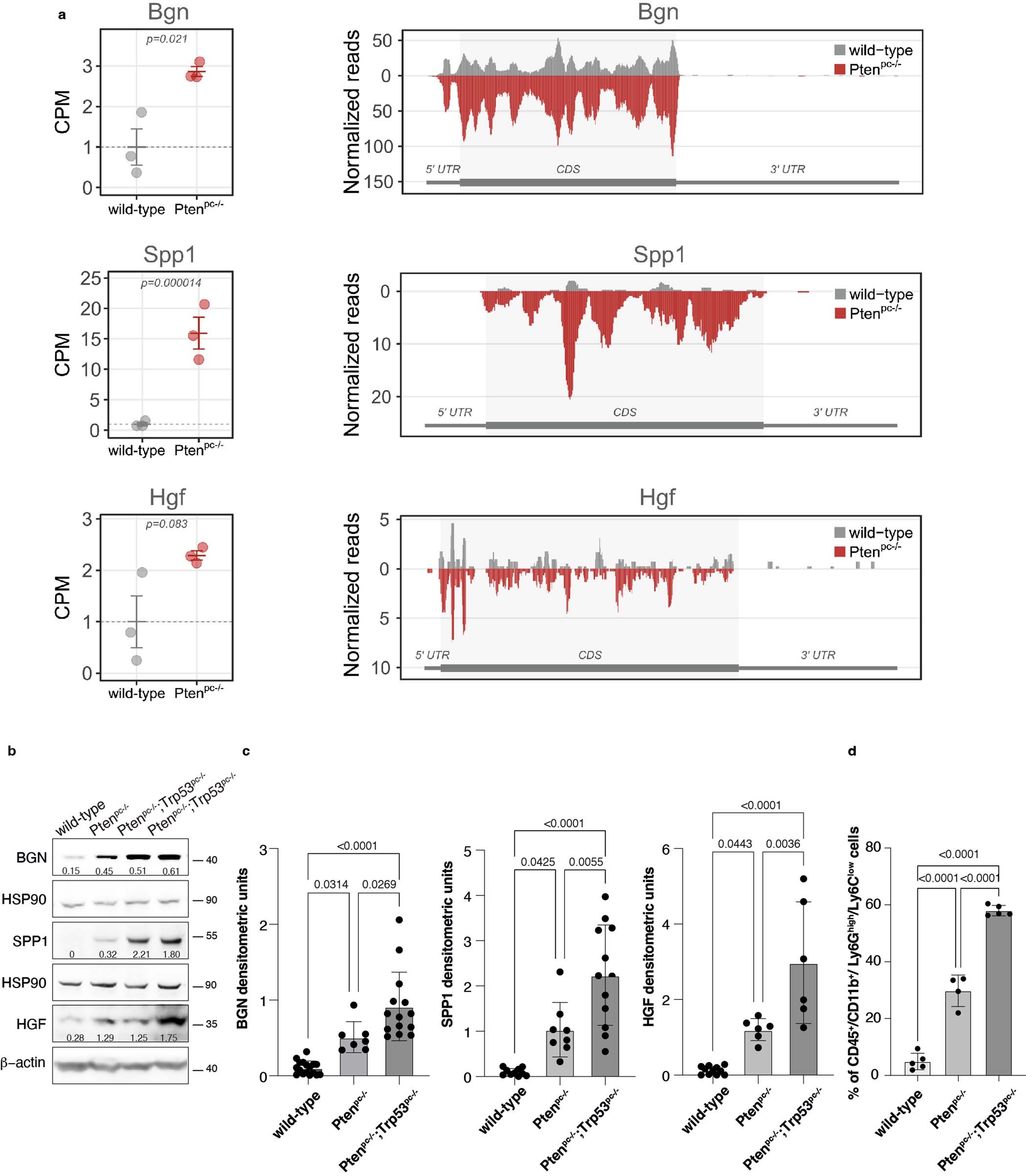
Extended Data Fig. 3: BGN, SPP1 and HGF are upregulated in Pten null-driven prostate cancer compared to wild-type prostate.

a, Graphs showing the CPM of Bgn, Spp1 and Hgf in wild-type prostate and Ptenpc−/− prostate cancer determined by Ribo-seq analysis (left panel). Data are presented as mean values +/− SEM of n = 3 mice for each genotype. P values were computed by one-tailed quasi-likelihood F-test and are indicated at the top of the graph. Ribosome occupancy in wild-type prostate (grey) and Ptenpc−/− prostate cancer (red) determined by Ribo-seq analysis (right panel). Each profile represents the mean normalized coverage among n = 3 mice for each genotype. The structure of the transcript, showing the boundaries of CDS and UTR regions, is outlined below each profile. b, Western blot showing the protein levels of BGN, SPP1 and HGF in wild-type prostates, Ptenpc−/− and Ptenpc−/−;Trp53pc−/− prostate cancers. Densitometry values normalized to the respective loading control are indicated for each band. See quantification for the indicated number of mice in Ext Data Fig. 3c. c, Densitometric analysis of BGN, SPP1 and HGF in wild-type prostates, Ptenpc−/− and Ptenpc−/−;Trp53pc−/− prostate cancers (from the left, BGN n = 17, n = 7, n = 14; SPP1 n = 10, n = 8, n = 12; HGF n = 11, n = 6, n = 6). Data are mean ± SD. d, Percentage of tumor-infiltrating CD45+/CD11b+/ Ly6Ghigh/Ly6Clow cells (PMN-MDSCs) in wild-type, Ptenpc−/− and Ptenpc−/−;Trp53pc−/− prostate cancers (from the left, n = 5, n = 4, n = 5 derived from the analysis of Fig. 1a. Data are mean ± SD. Statistical analysis between all groups in (c) and (d): (ordinary one-way ANOVA followed by Tukey’s multiple comparisons test).