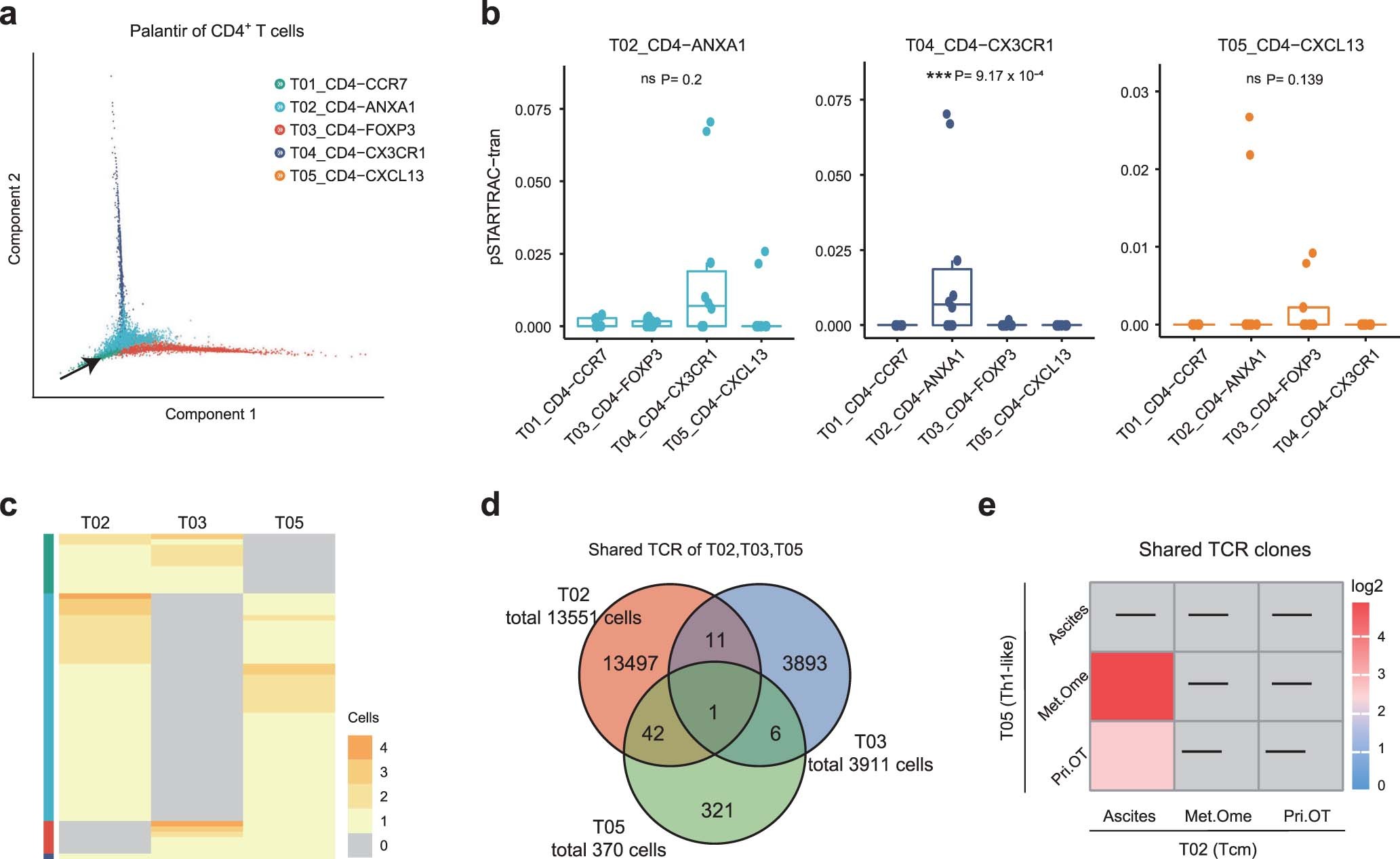
Extended Data Fig. 5: CD4+ T cell analyses based on integrated expression and TCR clonality.

a, UMAP plot showing the developmental trajectories of CD4+ T cells by Palantir analysis. Each dot corresponds to a single cell, each color represents a T cell cluster. The arrow represents the direction of cell differentiation with naïve T cells as initial cluster. Data were summarized from all n = 31 HGSOC samples. b, pSTARTRAC-tran indices of CD4-ANXA1, CD4-CX3CR1 and CD4-CXCL13 cells for each n = 9 HGSOC patient with matched tissue samples, depicted by dots. Center line indicates the median value, lower and upper hinges represent the 25th and 75th percentiles, respectively, and whiskers denote 1.5× interquartile range. Ns non-significant, *P < 0.05, **P < 0.01, ***P < 0.001, Kruskal–Wallis test. c, The distribution of clonal clonotypes in indicated CD4+ T subsets (T02, T03 and T05), related to Fig. 3c. d, Venn diagram showing the quantification of shared TCR between indicated CD4+ T subsets referred as in Extended Data Fig. 5c. e, Heatmap showing TCR sharing patterns between Th1-like (T05) and Tcm (T02) in different tissues, including ascites, Pri.OT (primary tumor) and Met.Ome (omentum metastasis). For b-e, all n = 30 HGSOC samples except for the primary tumor sample of HGSOC7 were used for analysis.