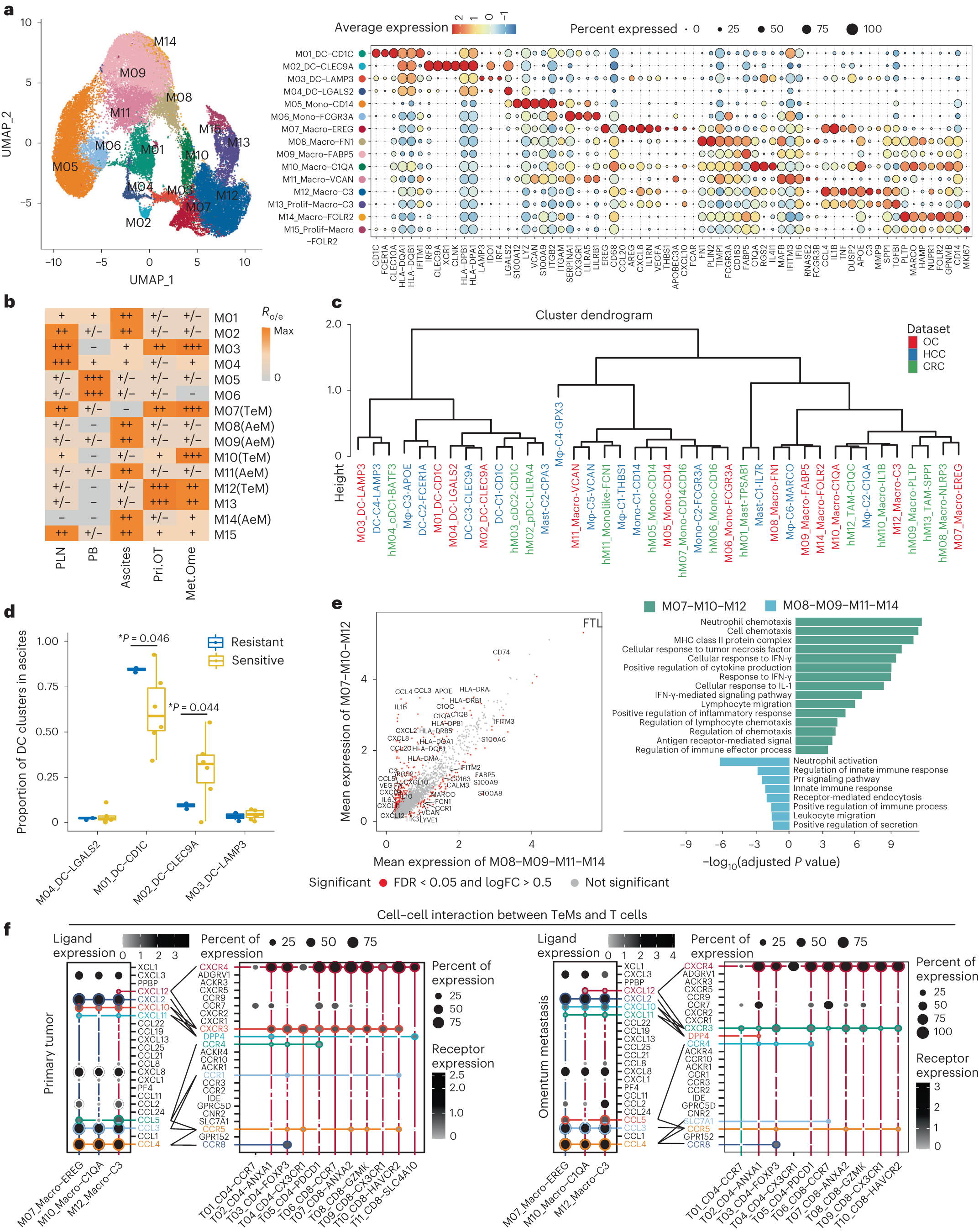
Fig. 4: Two distinct functional states of tumor-enriched and ascites-enriched macrophages in HGSOC.

a, UMAP projection of 15 myeloid clusters colored by clusters (left) and heat map showing expression patterns of selected genes across indicated clusters (right). b, Tissue preference of each myeloid cluster estimated by the Ro/e. c, Hierarchical clustering comparing the similarity of myeloid cell clusters in our dataset (OC) with those reported in CRC and HCC. Clusters were colored by dataset. n = 3 tumor types were used for analysis. d, Frequency of DC subclusters as a proportion of all DCs in ascites from n = 6 platinum-sensitive patients and n = 2 platinum-resistant patients. Center line indicates the median value, bottom and top hinges represent the 25th and 75th percentiles, respectively and whiskers denote 1.5 × interquartile range. *P < 0.05, **P < 0.01, ***P < 0.001; two-sided t-test. e, Differentially expressed genes between TeMs (M07, M10 and M12) and AeMs (M08, M09, M11 and M14) (left). P value < 0.05; two-sided Wilcoxon test adjusted by the Benjamini–Hochberg (BH) procedure; log2(FC) > 0.5. n = 10 primary tumor, n = 4 matched omentum metastatic tumor and n = 8 ascites samples from ten patients with HGSOC were used for analysis. IFN, interferon; FDR, false discovery rate; FC, fold change. f, Dot plot showing the mean interaction strength for selected ligand–receptor pairs among macrophages and T cell clusters in tumors. Dot size indicates percentage of ligand–receptor expression in cells of one cluster, colored by average ligand–receptor expression level. n = 10 primary tumor and n = 4 matched omentum metastatic tumor from ten patients with HGSOC were used for analysis. For a,b, data were summarized from all n = 31 HGSOC samples.