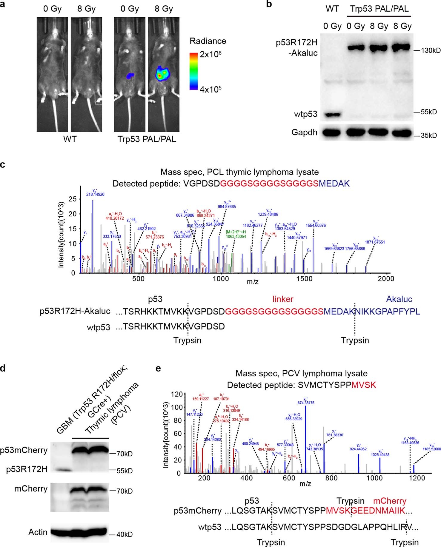
Extended Data Fig. 4: Mutp53 reporters are expressed as fusion proteins in vivo.

(a) Live imaging of wildtype and Trp53 PAL/PAL mice before and 24 h after 8 Gy X-rays irradiation. (b) Western blot for p53 and Gapdh in the whole spleen lysate from three Trp53 PAL/PAL mice with or without 8 Gy X-rays. Spleen lysate from a wildtype mouse was used as a control. Similar results were obtained from two independent experiments. (c) Mass spectrometry of PCL thymic lymphoma lysate. Trypsin, cleavage sites in wildtype p53 and p53-PAL peptide sequences. Red capitalized letters, the linker peptide sequence. Blue capitalized letters, the Akaluc N-terminal sequence. (d) Western blot for p53 and mCherry in thymic lymphoma lysate from two PCV mice. Glioblastoma (GBM) lysate from a Trp53 R172H/flox; hGFAP-Cre+ mouse was used as a control. Similar results were obtained from three independent experiments. (e) Mass spectrometry for PCV thymic lymphoma lysate. Trypsin, trypsin cleavage sites in wildtype p53 and p53mCherry peptide sequences. Red capitalized letters, the N-terminal sequence of mCherry.