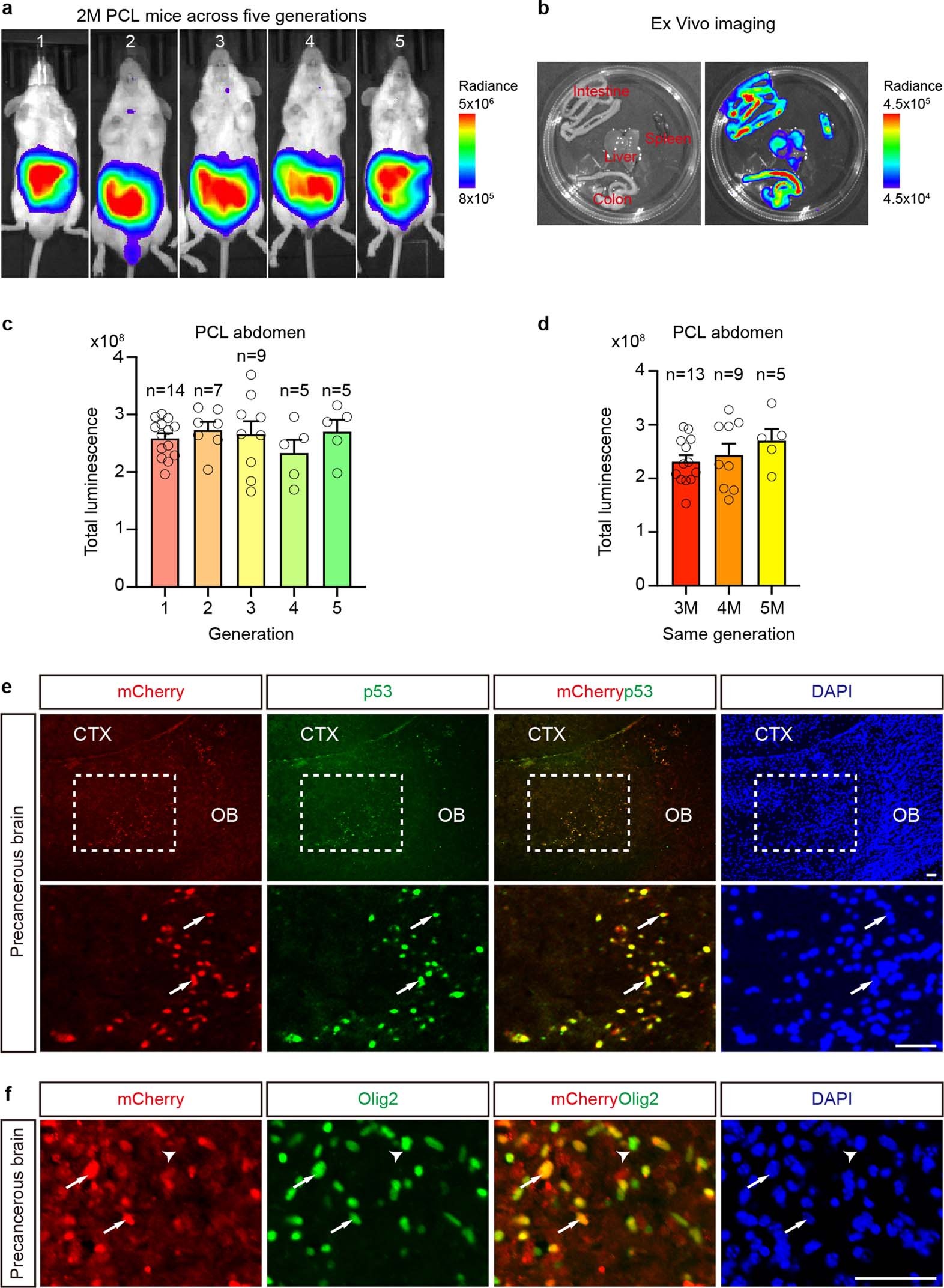
Extended Data Fig. 5: Mutp53 reporter signals in the abdomen and precancerous brain.

(a) Live imaging of 2 M PCL mice without any sign of tumor development across five generations. (b) Ex vivo bioluminescence imaging of freshly dissected intestine, colon, liver, and spleen from a 2 M mouse. (c) Total luminescence in the abdominal area of PCL mice at 2 M across five generations was quantified and compared. One-way ANOVA test was performed. No statistically significant difference among groups. Data were shown as mean ± SEM, n = 14, 7, 9, 5, 5 mice per group. (d) Total luminescence in the abdominal area of PCL mice at 3 M (n = 13 mice), 4 M (n = 9 mice), and 5 M (n = 5 mice) from the same generation was quantified and compared. One-way ANOVA test was performed. No statistically significant difference among groups. Data were shown as mean ± SEM. (e) Representative immunofluorescence (IF) co-labeling of p53 and mCherry in PCN brains (n = 3 mice). Dashed boxes mark a p53+mCherry+ precancerous cell cluster in the olfactory bulb from a PCN mouse without brain tumors, highlighted in the high-magnification images (last row). CTX, the cerebral cortex. OB, olfactory bulb. Arrows, co-labeled cells. Scale bars, 100 μm. (f) Representative IF co-labeling for Olig2 and mCherry (n = 3 mice) in precancerous cells inside the olfactory bulb from the same PCN mouse in (e). Arrows, co-labeled cells. Arrowheads, Olig2+mCherry− oligodendrocyte lineage cells. Scale bars, 100 μm.