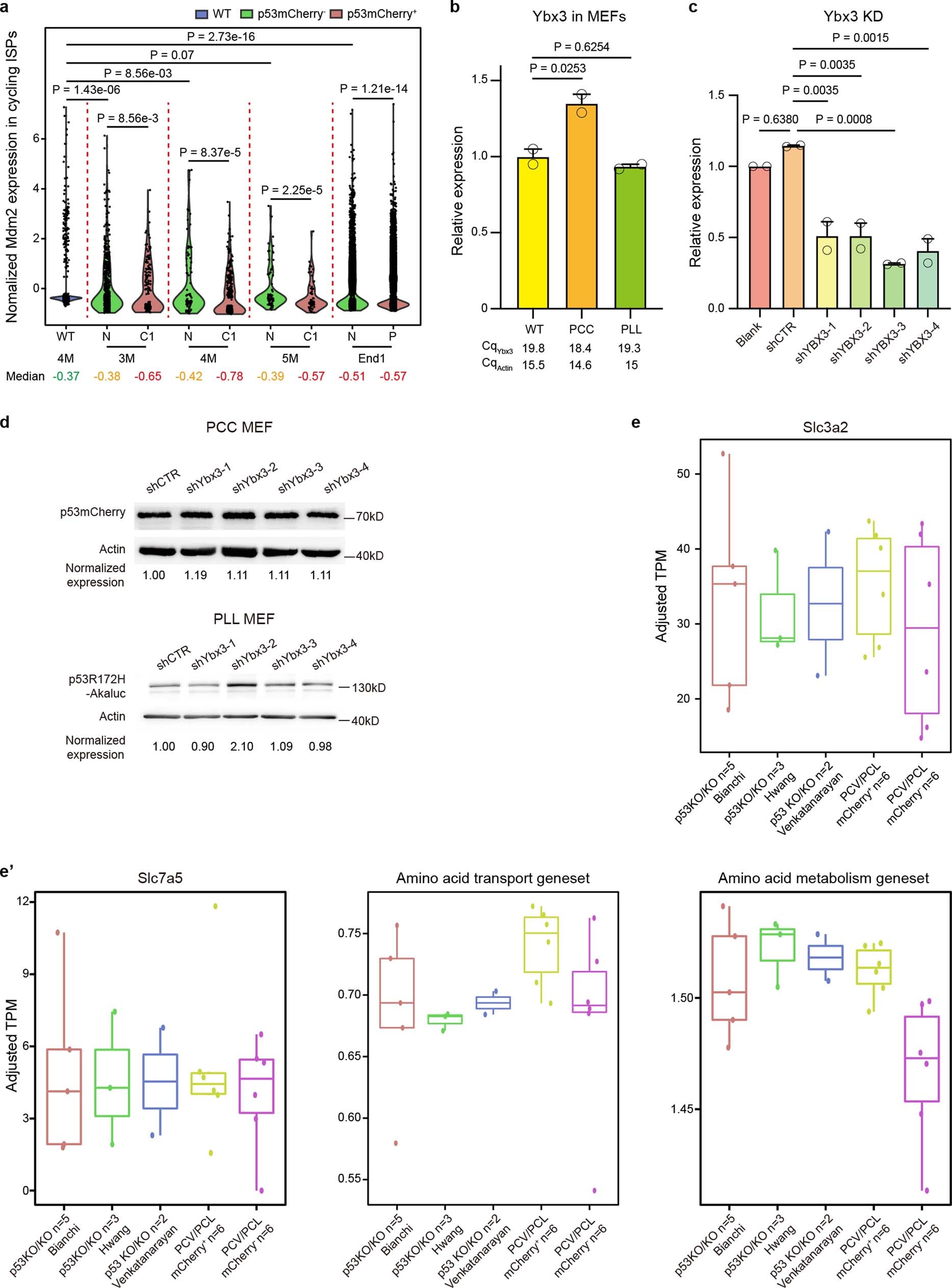
Extended Data Fig. 9: Potential impact of Mdm2 and Ybx3 on mutp53 stabilization.

(a) Violin plots of scaled Mdm2 expression in cycling ISPs (G2/M and G1/S) from different samples grouped by their clonal/subclonal identities and p53mCherry positivity. The median Mdm2 expression levels for each group of cells are shown at the bottom. n = 475, 575, 191, 100, 324, 81, 71, 3310, and 10141 cells, respectively. P values, two-tailed Kruskal–Wallis test for between group differences with Holm’s correction for multiple comparisons. (b) The expression of Ybx3 in WT, PCC, and PLL MEFs quantified by qPCR, normalized to WT. Mean Cq values for each group are shown. One-way ANOVA test was performed. Data were based on two technical replicates per group and shown as mean ± SEM, representing three independent experiments. (c) The expression of Ybx3 in non-transfected PCC MEFs (Blank) and MEFs transfected with shCTR or shYbx3-1-4 by qPCR, normalized to the blank group. One-way ANOVA test was performed. No statistically significant difference among groups. Data were based on two technical replicates per group and shown as mean ± SEM, representing three independent experiments. (d) Western blot for p53mCherry or p53R172H-Akaluc in PCC and PLL MEFs transfected with shCTR or shYbx3-1-4. (e, e’) Bulk RNA-seq of p53 KO/KO thymic lymphoma samples (from Bianchi et al., Hwang et al., and Venkatanarayan et al.) and PCL/PCV p53-mutant thymic lymphomas (FACS-sorted into mCherry+ and mCherry− samples) were analyzed and compared. Box plots show adjusted TPM values of Slc3a2, Slc7a5, and signature scores of amino acid transport or amino acid metabolism genesets. Boxes indicate quartiles, horizontal bar indicates median, and whiskers indicate range, up to 1.5-fold inter-quartile range. n, sample number.