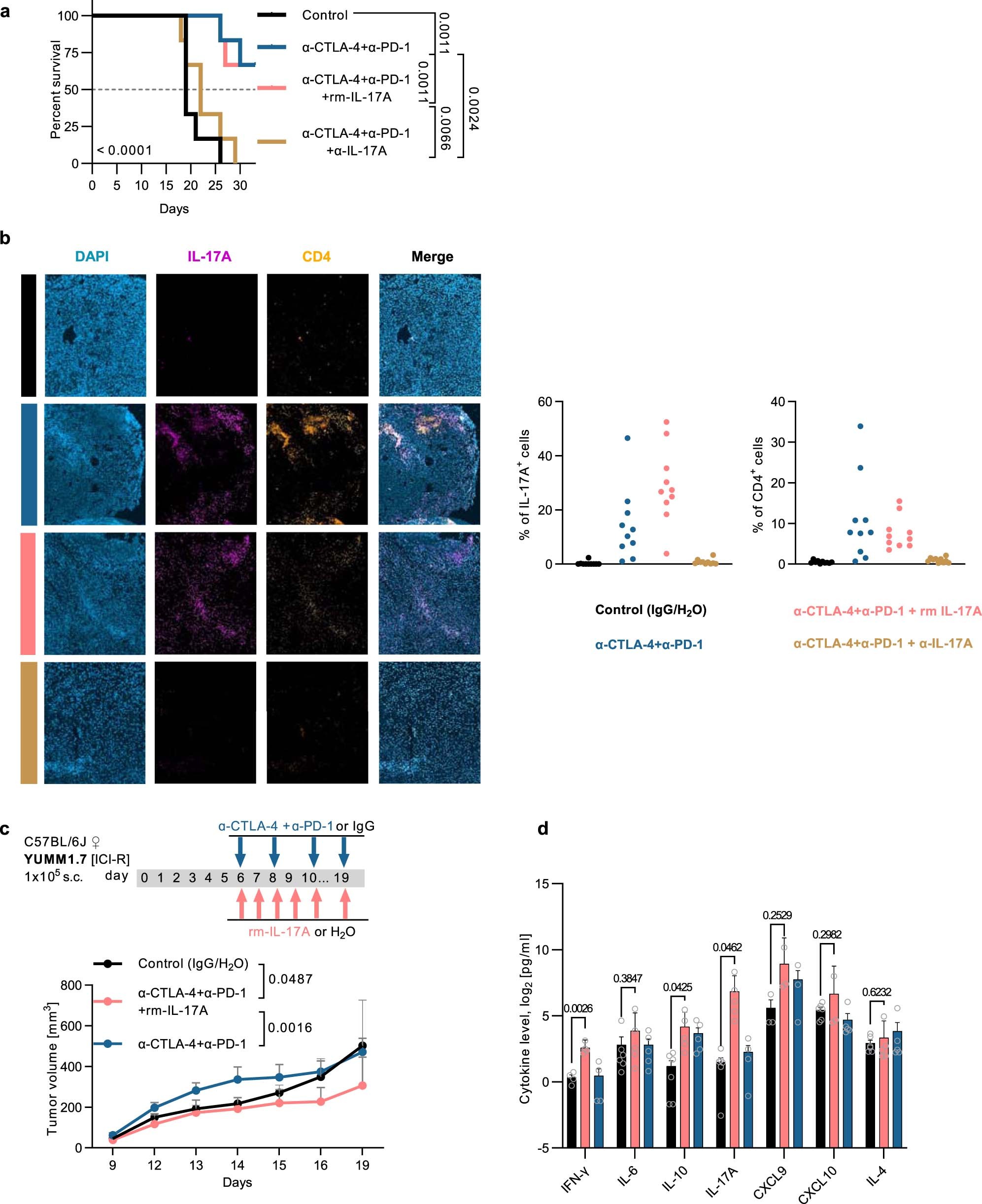
Extended Data Fig. 2: IL-17A supports anti-tumor effects of dual ICI in mouse melanoma.

(a) Kaplan Meier plot related to Fig. 2a, showing survival of mice. p-values are from log rank test. (b) Extended immunostaining panel related to Fig. 2e showing IL-17A and CD4 positivity in the CM (BRAF wt, ICI-sensitive) mouse model. Corresponding scatter dot plots of immunostaining quantification (n = 5 random fields/whole tumor area normalized to DAPI; n = 2 biologically independent tumors/group). (c) Tumor growth kinetics of YUMM1.7 (BRAF mt, ICI-resistant) melanoma treated with IgG/H2O (control, n = 5), α-CTLA-4 + α-PD-1 (n = 4), α-CTLA-4 + α-PD-1 plus rm-IL-17A (n = 4) according to treatment schedule as depicted. Data points show mean + SEM, and p-values are from 1-way ANOVA with Holm-Sidak’s multiple comparisons test. (d) Corresponding cytokine and chemokine concentrations as quantified by a multiplex cytokine array in endpoint serum samples (day 19). Bar plot shows n = 3 to 6 biologically independent samples/group. Data points show mean + SEM, and p-values are from unpaired t-test. All p-values are two-tailed.