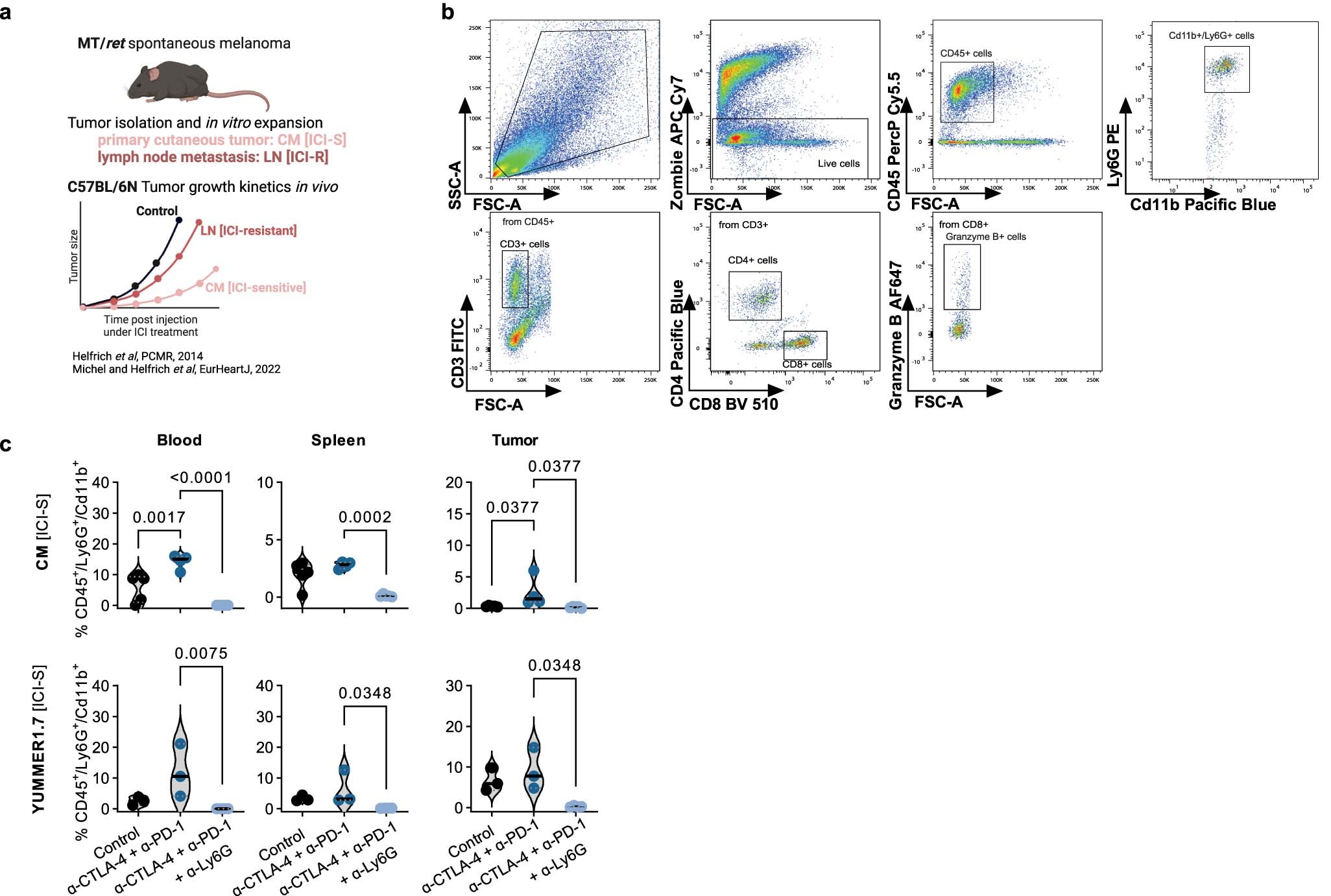
Extended Data Fig. 3: Experimental details of neutrophil in vivo experiments.

(a) Schematic workflow for LC-MS/MS analysis. (b) Flow cytometry gating strategy. (c) Violin plots show the distribution of Ly6G+ neutrophils in blood, spleen, and tumor tissues of mice from Fig. 4a,b. p-values are from 1-way ANOVA with Holm-Sidak’s multiple comparisons test (top panels, CM model) and from Kruskal-Wallis test with Dunn’s multiple comparisons test (bottom panels, YUMMER1.7 model). All p-values are two-tailed. LC-MS/MS: liquid chromatography-mass spectrometry/mass spectrometry.