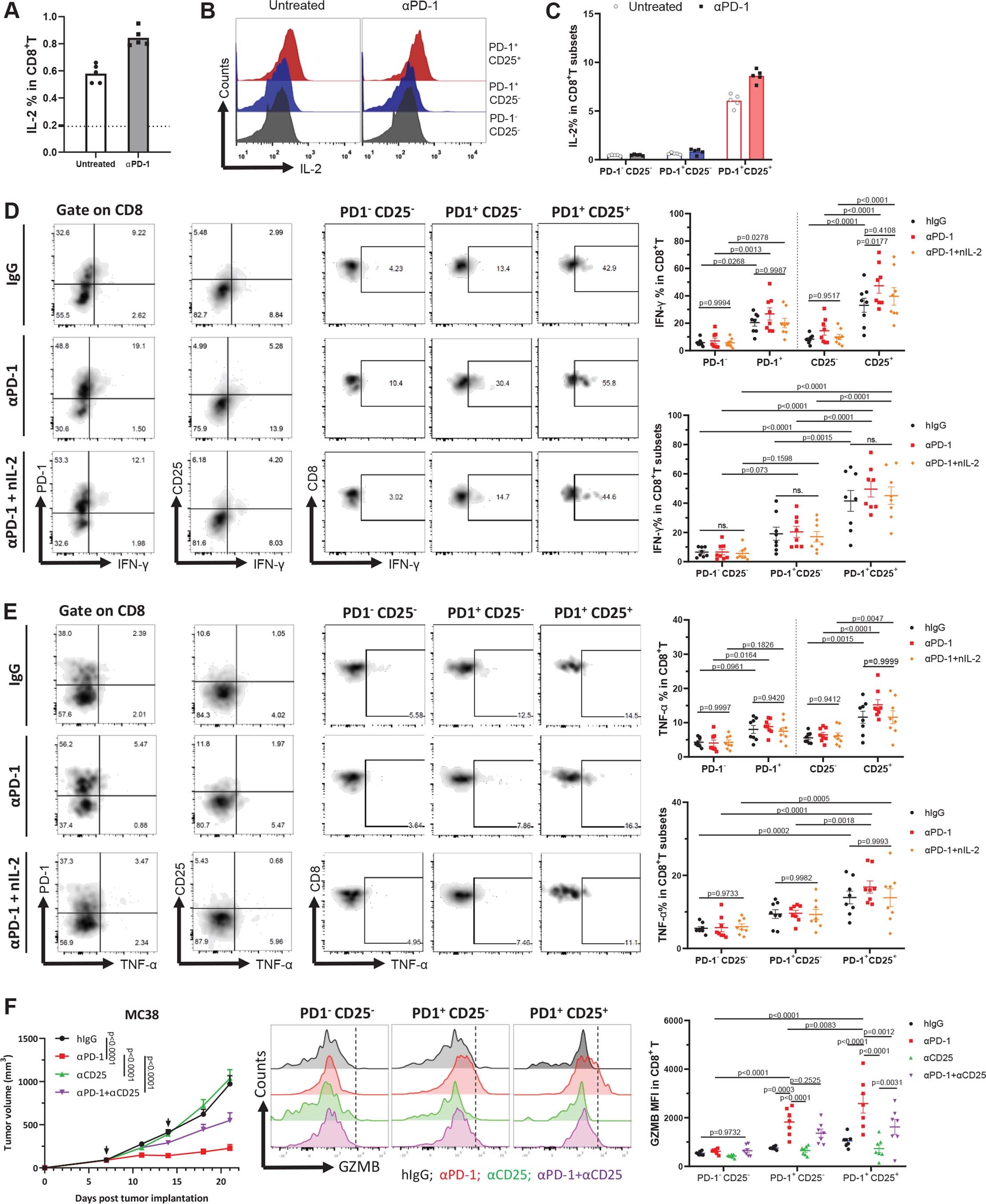
Extended Data Fig. 9: αPD-1 efficacy is dependent on the activation of PD-1+CD25+CD8+TILs through autocrine IL-2/CD25 signaling.

(a) Quantification of intracellular IL-2% in CD8+T cells after 24hrs activation by aAPC in the lower chamber. Dash line indicates data from PBMC only control. Statistical analysis by two-sided student’s t-test (Experiment done once, with 5 technical replicates). (b-c) Representative histograms (b) and bar graphs (c) showing intracellular IL-2% in different CD8+T cell subsets after 24hrs activation by aAPC (Experiment done once, with 5 technical replicates). (d-e) Ex vivo measurement of intracellular IFN-γ (D) and TNF-α (e) in CD8+TILs from MC38 tumors. Similar to Fig. 5h–j. (f) MC38 tumors treated with αPD-1 antibody (5mg/kg, QWx2 as indicated by arrows) with or without CD25 blocking antibody (n = 7 mice). Experiments were repeated three times. Tumor growth curves (left), representative FACS plots of GZMB expression (middle) and the corresponding MFI plots of the indicated cell subsets (right). Mean + s.e.m. is presented, and p-values are calculated using two-way ANOVA unless otherwise indicated.