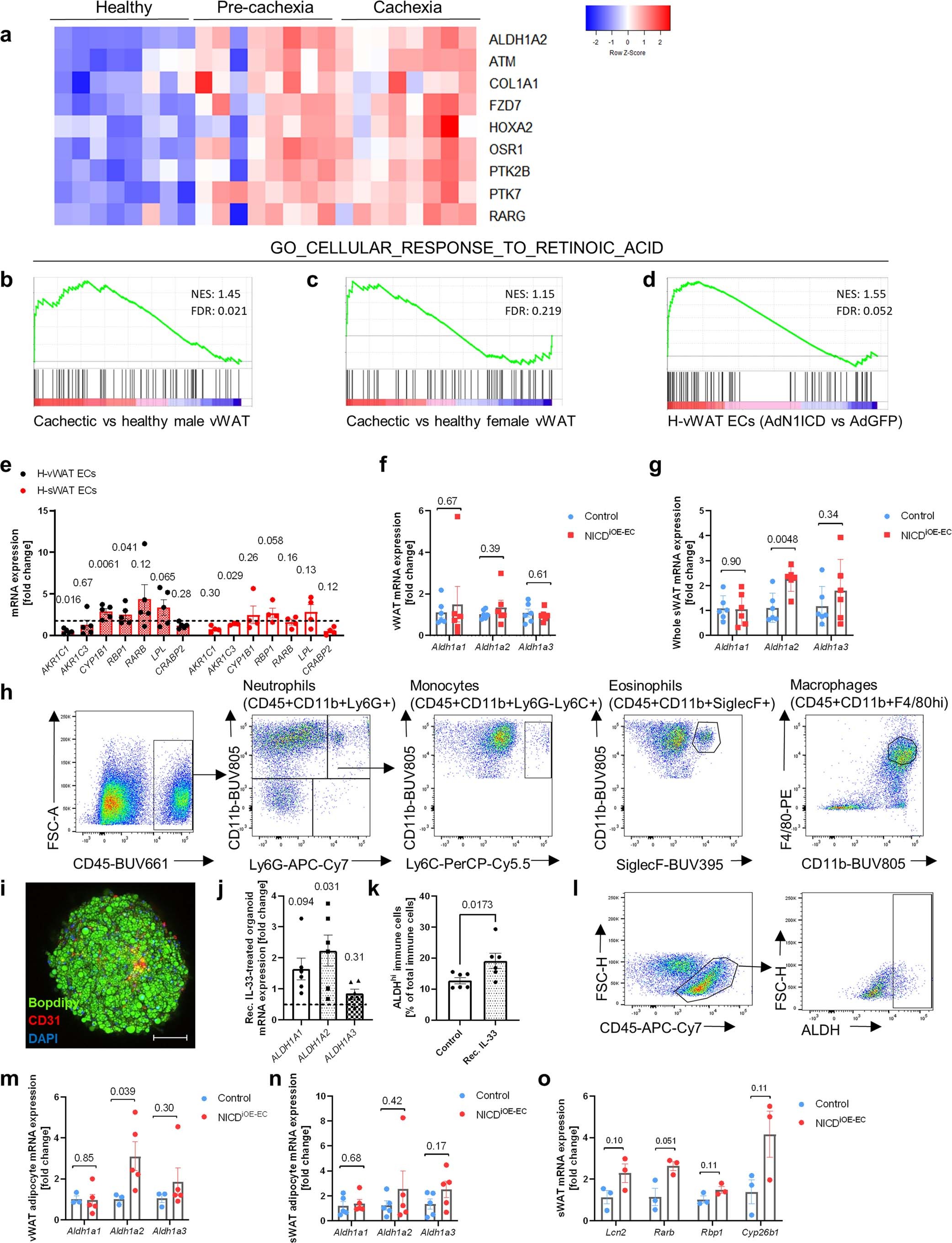
Extended Data Fig. 6: IL-33 upregulates ALDH1 and increases retinoic acid signaling in whole WAT.
From: Endothelial Notch1 signaling in white adipose tissue promotes cancer cachexia

a, Heatmap of genes associated with GO term ‘cellular response to retinoic acid’ in healthy, pre-cachectic and cachectic vWAT patient samples (GSE131835). b–d, Enrichment plots of GO term ‘cellular response to retinoic acid’ in male (b) and female (c) vWAT from cachectic patients compared to healthy patient samples as well as AdN1ICD-overexpressing vWAT ECs compared to AdGFP controls (d). e, RT-qPCR analysis of genes involved in RA metabolism and/or RAR targets in human vWAT and sWAT ECs treated with AdN1ICD versus AdGFP-overexpressing cells (n = 3-5 biologically independent experiments). f,g, RT-qPCR analysis of mRNA expression levels of Aldh1 isozymes in whole vWAT (f) and sWAT (g) from NICDiOE-EC mice 4-5 weeks post-recombination (n = 6 animals per group). h, Gating strategy to analyse ALDH activity in myeloid cells. i, Human WAT organoid stained with Bodipy, anti-CD31 antibodies and DAPI. Scale bar: 200 µm. j, RT-qPCR analysis of ALDH1 isozymes (n = 6 biologically independent experiments), k, ALDHhiCD45+ immune cells in recombinant IL-33-treated organoids (10 ng/mL) compared to controls (n = 6 biologically independent experiments). l, Gating strategy to analyse ALDH activity in CD45+ immune cells of human WAT organoids. m,n, RT-qPCR analysis of Aldh1 isozymes in NICDiOE-EC vWAT (m) and sWAT (n) adipocytes (n = 3-5 biologically independent animals). o, RT-qPCR analysis of genes associated with retinoic acid signalling in NICDiOE-EC sWAT (n = 3 biologically independent animals). Data shown represent mean ± SEM, unpaired two-sided t-test with Welch correction (e-g, j, m, n, o) or Mann-Whitney test (k).