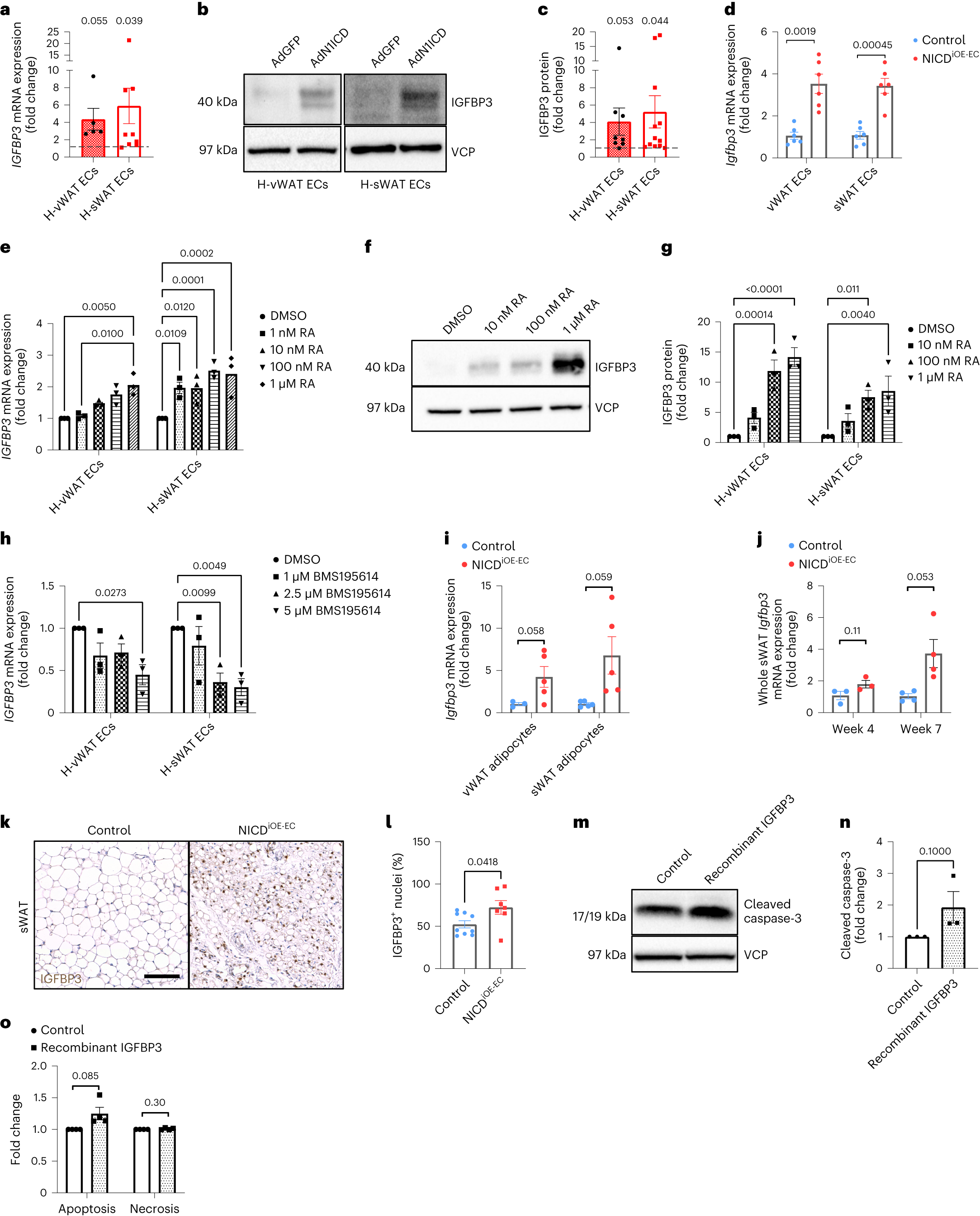
Fig. 5: RA-regulated IGFBP3 production induces WAT apoptosis.
From: Endothelial Notch1 signaling in white adipose tissue promotes cancer cachexia

a, RT–qPCR analysis of IGFBP3 mRNA levels in AdN1ICD-overexpressing human AT-ECs compared to AdGFP controls (n = 5 (vWAT ECs) or 9 (vWAT ECs) biologically independent experiments). b,c, Representative western blot (b) and quantification (c) of IGFBP3 protein levels normalized to VCP (n = 8 (vWAT ECs) or 12 (sWAT ECs) biologically independent experiments). d, Igfbp3 mRNA levels in NICDiOE-EC AT-ECs isolated from male mice at 2 weeks after tamoxifen treatment (n = 6 animals per group). e,f, RT–qPCR (e) and western blotting (f) of IGFBP3 in human AT-ECs treated with 0 nM (DMSO only), 10 nM, 100 nM or 1 µM ATRA. The western blot image is representative of three individual experiments; n = 3 biologically independent experiments. g, IGFBP3 protein levels were quantified relative to VCP (n = 3 biologically independent experiments). h, RT–qPCR analysis of IGFBP3 expression in human vWAT and sWAT ECs after treatment with 1, 2.5 or 5 µM RAR antagonist BMS195614 or DMSO (n = 3 biologically independent experiments). i,j, RT–qPCR analysis of Igfbp3 levels in isolated NICDiOE-EC vWAT and sWAT adipocytes (n = 3–5 animals per group; i) as well as whole sWAT (j) at 4 and 7 weeks after recombination (n = 3 (week 4) or 4 (week 7) animals per group). k, IGFBP3 (DAB) immunohistochemical stainings of sWAT from NICDiOE-EC mice at 7 weeks after recombination; scale bar, 100 µm. Images are representative of two individual experiments. l, IGFBP3+ nuclei were quantified as a percentage of total nuclei (n = 7–9 animals per group pooled from two independent cohorts). m,n, Western blot (m) and quantification (n) of cleaved caspase-3 levels of SVF-differentiated adipocytes treated with recombinant IGFBP3 (100 ng ml–1) for 72 h. Data were normalized to VCP (n = 3 biologically independent experiments). o, Apoptosis (PS) and necrosis (7-AAD) were assessed using the Apoptosis/Necrosis Assay kit from Abcam (n = 4 biologically independent experiments; shown are biological replicates representing the averages of five technical replicates). Data shown represent mean ± s.e.m. and were analyzed by unpaired, two-sided t-test with Welch correction (a, c, d, i and j), two-way analysis of variance (ANOVA) with Dunnett’s test (e, g and h), Mann–Whitney test (l and n) or Sidak’s multiple comparisons test (o). The experiment in d was performed twice with consistent results. Shown is one representative experiment. Experiments in k and l were performed in two independent cohorts, and results were pooled. Results were consistent between the two experiments.