Fig. 7: Pharmacological targeting of DLL4 does not inhibit cachexia progression.
From: Endothelial Notch1 signaling in white adipose tissue promotes cancer cachexia

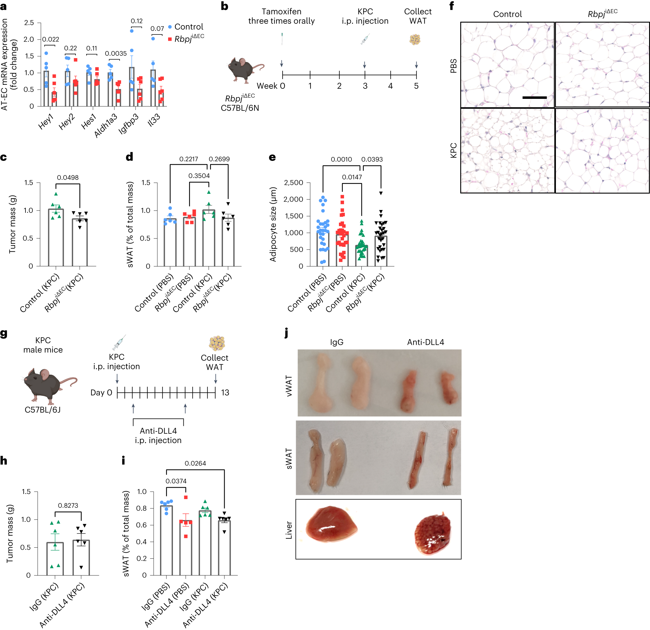
a, RT–qPCR analysis of AT-EC Notch1 target genes from RbpjiΔEC and control mice (n = 5–6 animals per group). b, Analysis scheme of RbpjiΔEC mice. Mice were given tamoxifen 3 weeks before injection of KPC tumor cells or PBS as a control. Samples were analyzed on day 13 after KPC injection. c, KPC tumor mass in RbpjiΔEC mice compared to in control mice (n = 6 animals per group). d, Relative sWAT mass normalized to total mass in PBS- and KPC-treated mice (n = 6 animals per group). e,f, Average adipocyte size (e) quantified from hematoxylin and eosin (H&E) staining (f) of RbpjiΔEC sWAT. Shown are representative images from all groups; scale bar, 50 µm (n = 6 animals per group, five images per mouse). g, Analysis scheme of DLL4-neutralizing antibody treatment in KPC mice (n = 5–6 animals per group). h, KPC tumor mass in wild-type C57BL/6J mice treated with control IgG or anti-DLL4 (n = 6 animals per group). i, Relative sWAT mass normalized to total mass (n = 5–6 animals per group). j, Representative images of vWAT, sWAT and liver from non-tumor-bearing control mice injected with IgG or anti-DLL4. Data shown represent mean ± s.e.m. and were analyzed by unpaired, two-sided t-test with Welch correction (a, c and h) or one-way ANOVA with Tukey’s test (d, e and i).