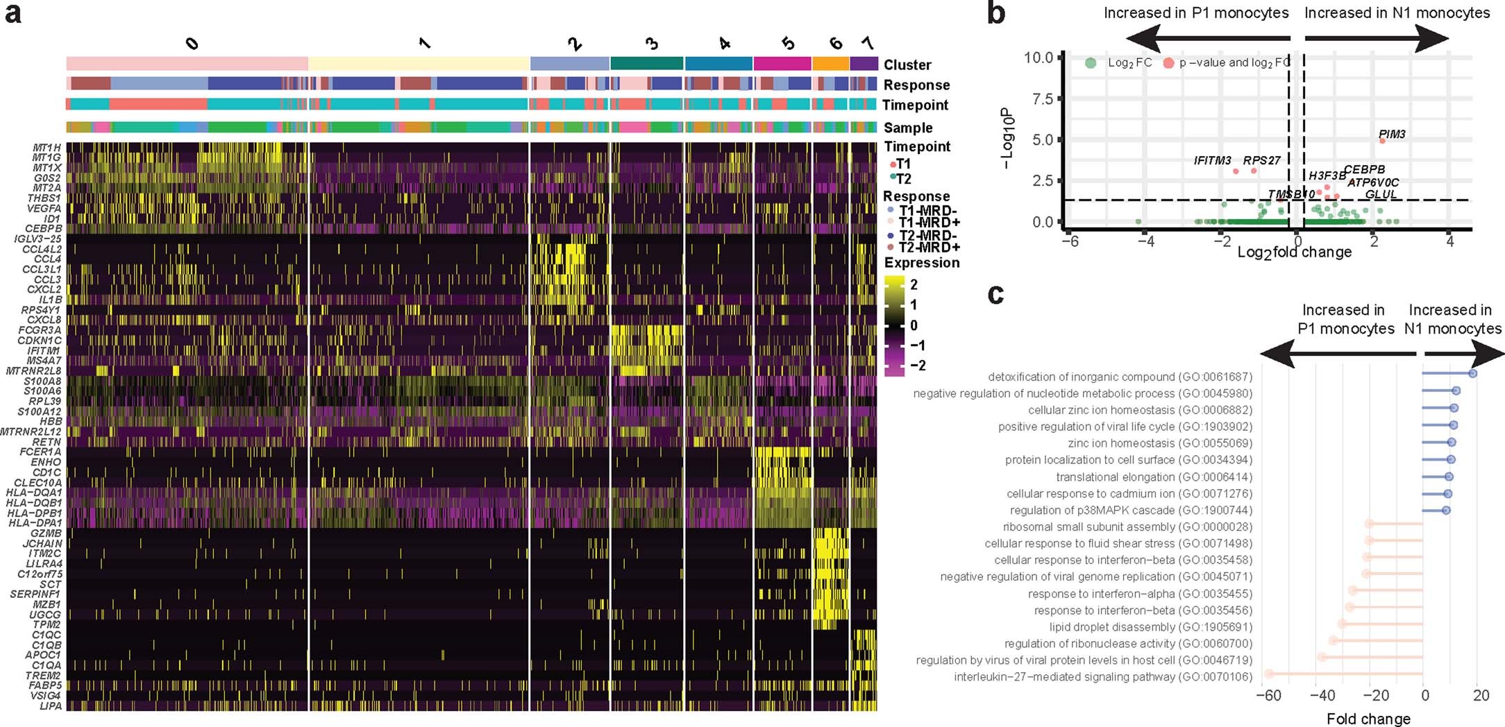
Extended Data Fig. 8: Monocytes and dendritic cell clustering highlight phenotypic changes.

a) Heatmap representation of the monocyte and dendritic cells. b) Differential expression between P1 and N1 monocytes. c) Pathway enrichment between P1 and N1 monocytes.