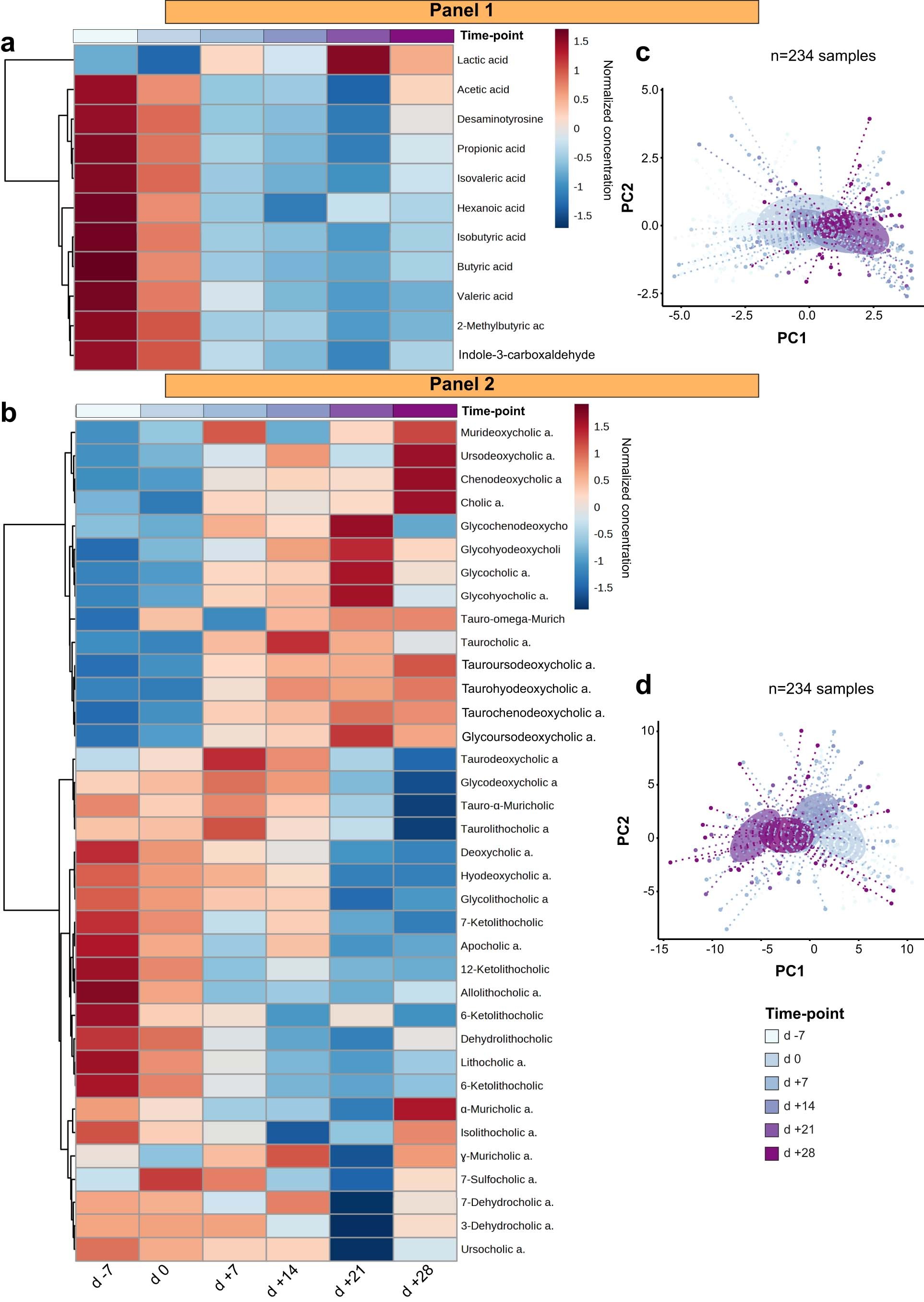
Extended Data Fig. 2: Longitudinal dynamics of SCFAs, BCFAs, IIMs, PBAs and SBAs in patients receiving in allo-SCT.

a) Heatmap of normalized Panel 1 metabolite levels in stool samples of allo-SCT patients averaged by time-points relative to allo-SCT. Normalized concentrations are indicated in the adjacent color legend. Clustering based on metabolite expression patterns using the Ward algorithm. Distance measure is Euclidian. The number of samples is indicated. b) Heatmap of normalized Panel 2 metabolite levels in stool samples of allo-SCT patients averaged by time-points relative to allo-SCT. Normalized concentrations are indicated in the adjacent color legend. Clustering based on metabolite expression patterns using the Ward algorithm. Distance measure is Euclidian. The number of samples is indicated. c) Principal component analysis (PCA) of Panel 1 metabolite profiles by time-points relative to allo-SCT. Comparisons at Day 0 (p = 0.004), Day +7 (p = 0.001), Day +14 (p = 0.001), Day +21 (p = 0.001) and Day +28 (p = 0.001) vs Day -7 are significant (pairwise Adonis test of Euclidean distances adjusted for multiple comparisons). d) PCA of Panel 2 metabolite profiles by time-points relative to allo-SCT. Comparisons at Day +7 (p = 0.001), Day +14 (p = 0.001), Day +21 (p = 0.001) and Day +28 (p = 0.001) vs Day −7 are significant (pairwise Adonis test of Euclidean distances adjusted for multiple comparisons).