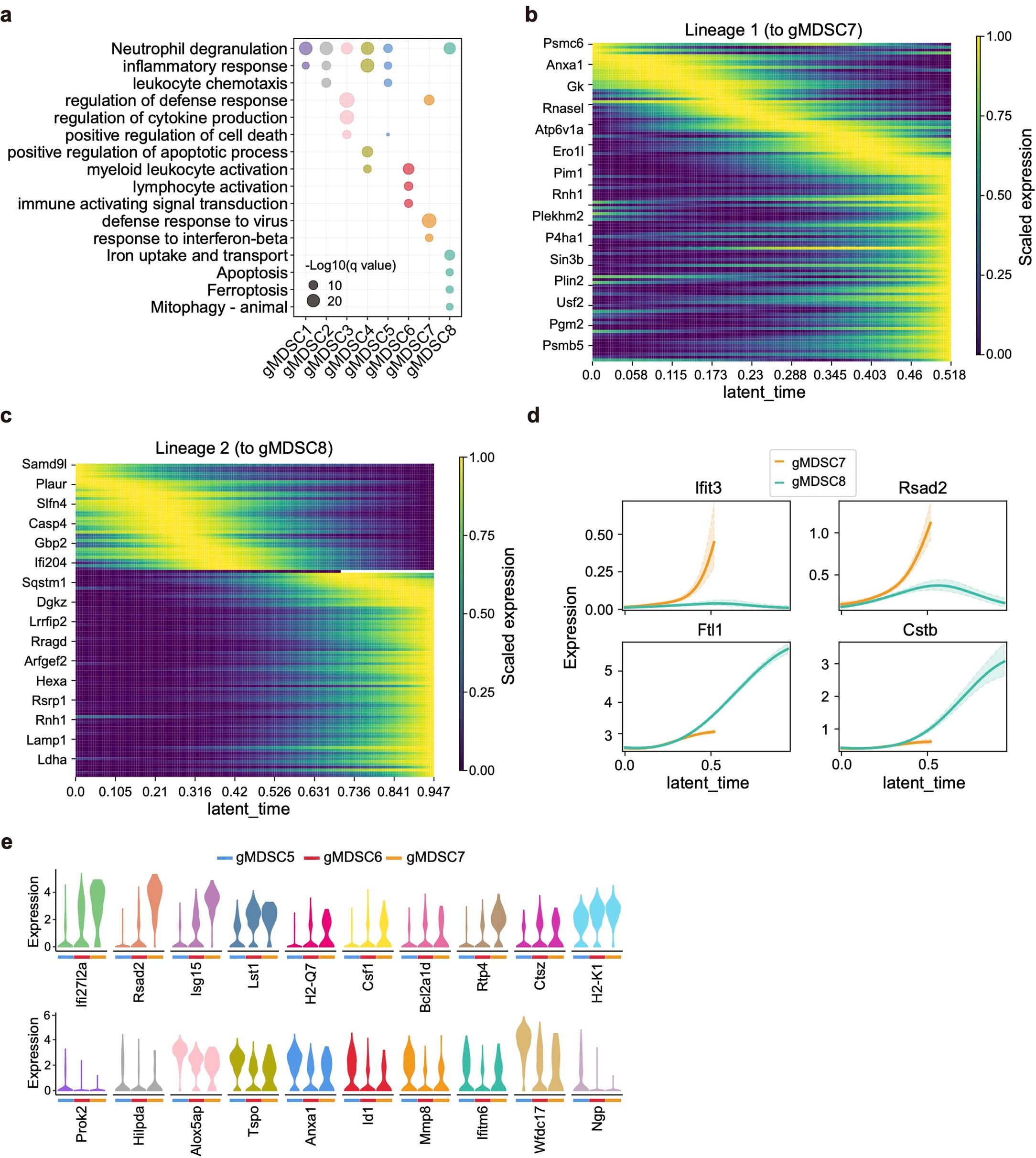
Extended Data Fig. 7: Sirpα deficiency reprogramed gMDSCs subsets and lineage in tumor.

a. The significantly enriched signatures of cluster gMDSC1-gMDSC8. b, c. Smoothed gene expression trends of the top 100 genes whose expression values correlate best with the fate probabilities of lineage 1 (to gMDSC7) (b) or lineage 2 (to gMDSC8) (c), sorted according to peak in pseudotime. Not all gene names are shown. d. Smoothed expression trends in pseudotime for the lineage 1 (to gMDSC7) and lineage 2 (to gMDSC8) related genes Ifit3, Rsad2, Ftl1 and Cstb (95% CI). e. Expression of upregulated genes (top) and down-regulated genes (bottom) in gMDSC6/gMDSC7 compared to gMDSC5. All genes show significantly statistic differences between gMDSC6/gMDSC7 and gMDSC5 subsets (Wilcoxon test, two-sided, p < 0.05).