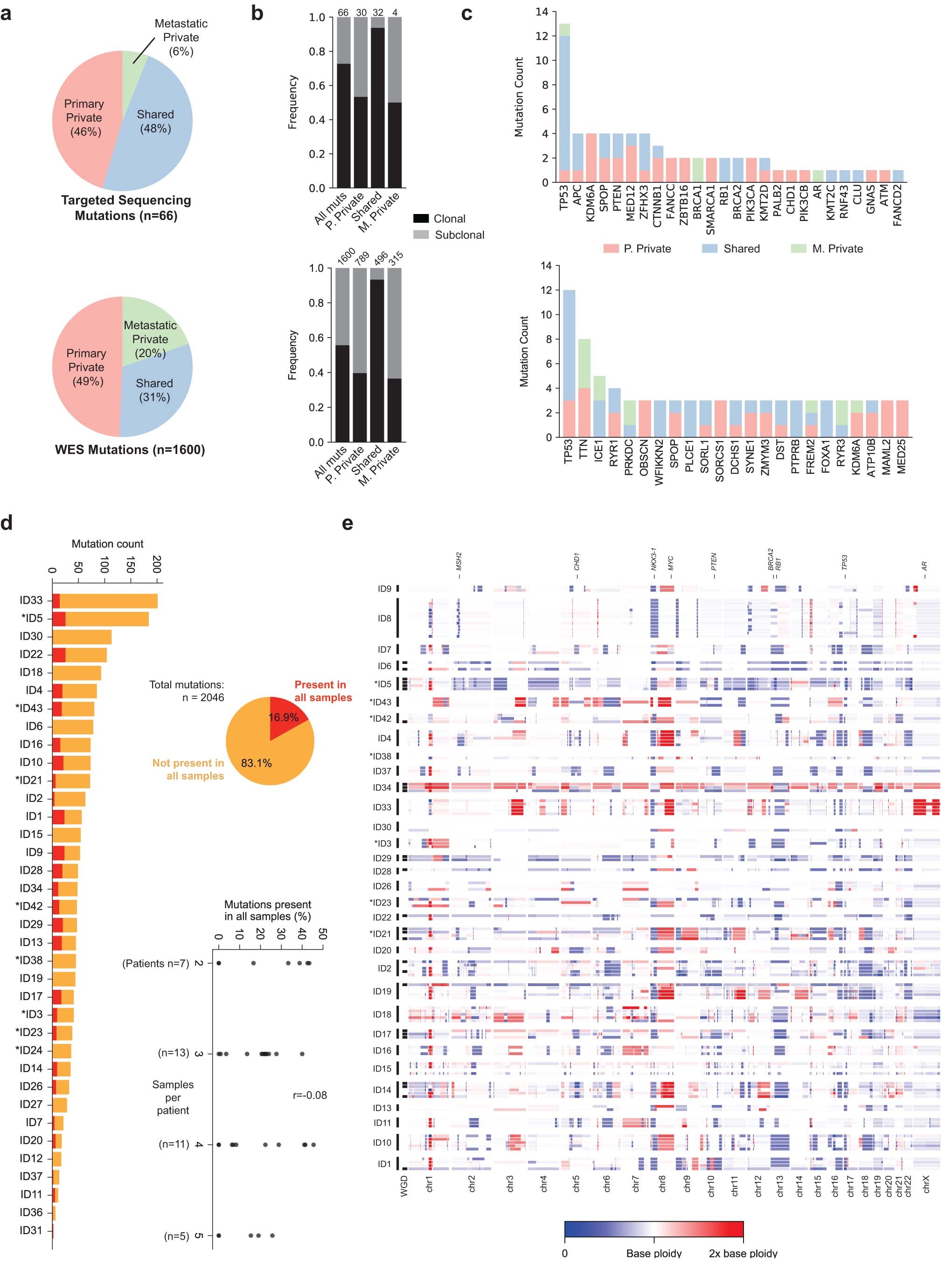
Extended Data Fig. 5: Evidence of genomic heterogeneity across same-patient tumor regions.

a. Private versus shared mutations between the primary and metastatic niche. b. Clonal status of all mutations (All muts), and for the subset that are primary-exclusive (P. Private), metastatic-exclusive (M. Private), or shared. Mutation n are provided at the top of each bar. Mutations detected in multiple same-patient samples were defined as clonal if they had a CCF ≥ 0.8 in any sample. c. Per-gene mutation count, with color denoting mutation heterogeneity (private to primary or metastatic niche, or shared). Only data from patients (n = 25 [targeted], n = 29 [whole-exome sequencing; WES]) with both tumor fraction (TF)-positive primary and metastatic samples are included. Top and bottom rows of (a-c) utilize samples subjected to targeted and WES, respectively. Patient (ID8) with mismatch repair deficient disease was excluded. d. Most mutations detected across same-patient samples with WES data are not shared across all tumor regions. 36 patients with multiple TF-positive samples were included. Patient (ID8) with mismatch repair deficient disease was excluded. In-set stripplot: fraction of mutations in each patient that were detected in all TF-positive samples versus number of same-patient samples with WES data, suggesting that sample availability does not impact the proportion of mutations that are detected in all same-patient WES samples. e. Heatmap showing whole-exome sequencing derived copy number profiles for all samples with ≥30% TF (n = 127). Blue denotes copy losses while red denotes copy gains, both relative to base copy number (four copies in samples with evidence of whole-genome duplication [WGD], two for presumed diploid samples). Same-patient samples and WGD are annotated on the left. Asterisks denote patients who received preoperative ADT.