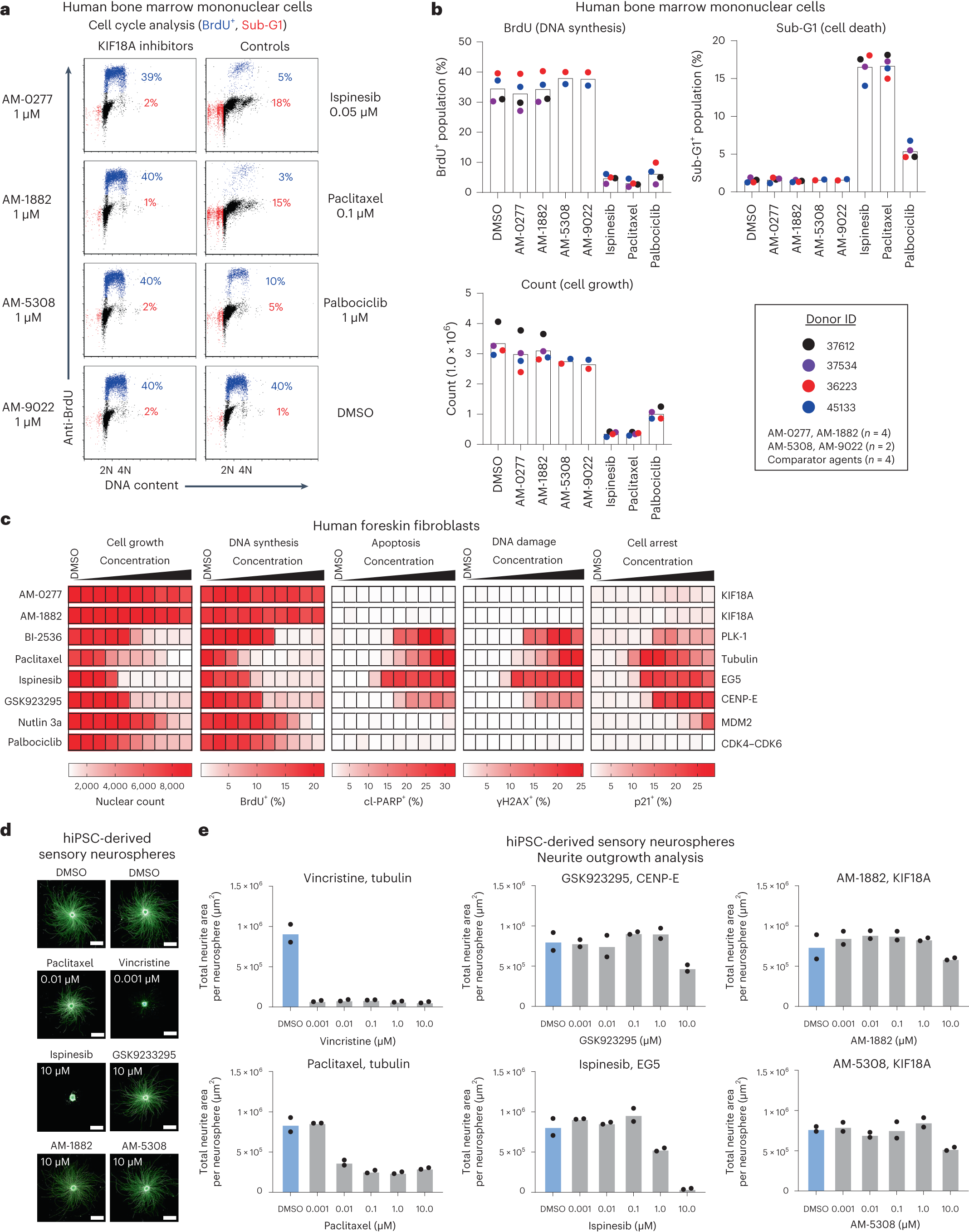
Fig. 3: In vitro characterization of KIF18A-inhibitor effects on normal somatic cells.

a,b, Cell cycle (48-h) and cell growth (96-h) analysis of human bone marrow mononuclear cells from unaffected donors (n = 2 or 4) treated with DMSO, KIF18A inhibitors (AM-1882, AM-0277, AM-5308, AM-9022 at 1 µM), ispinesib (0.05 µM), paclitaxel (0.1 µM) or palbociclib (1 µM). a, Cell cycle analysis; scatterplots show BrdU+ (blue) and sub-G1 (red) populations and percentages for donor 36223. b, Graphs show cell cycle (BrdU+ and sub-G1 population percentages) and cell growth (count) summaries for individual donors with group means (n = 2 or 4 independent experiments). c, Multiparametric image analysis of human foreskin fibroblast cells treated for 48 h with DMSO, AM-0277 and AM-1882 (KIF18A), BI-2536 (Polo Like Kinase 1, PLK-1), paclitaxel (tubulin), ispinesib (EG5), GSK923295 (CENP-E), nutlin 3a (Mouse Double Minute 2, MDM2) or palbociclib (CDK4–CDK6). Cells were stained to detect DNA, BrdU, cl-PARP, γH2AX and p21. Heatmaps show nuclear count (growth) and percentage of counts that stain positive for BrdU (DNA synthesis), cl-PARP (apoptosis), phosphorylated γH2AX (DNA damage) and p21 (cell arrest); scales are indicated below each heatmap (n = 1 experiment). d,e, Neurite outgrowth analysis of hiPSC-derived sensory neurospheres treated for 24 h with DMSO, vincristine, paclitaxel, ispinesib, GSK923295, AM-1882 or AM-5308 at the indicated concentrations. Neurospheres were stained to detect DNA (blue) and β3-tubulin protein (green). d, Representative images of neurite outgrowth (scale bars, 500 µm) captured with a ×20 objective. e, Concentration–response graphs presented as total neurite area (µm2) per neurosphere with group means (n = 2 independent experiments in duplicate or triplicate). See supporting data (Extended Data Fig. 5).