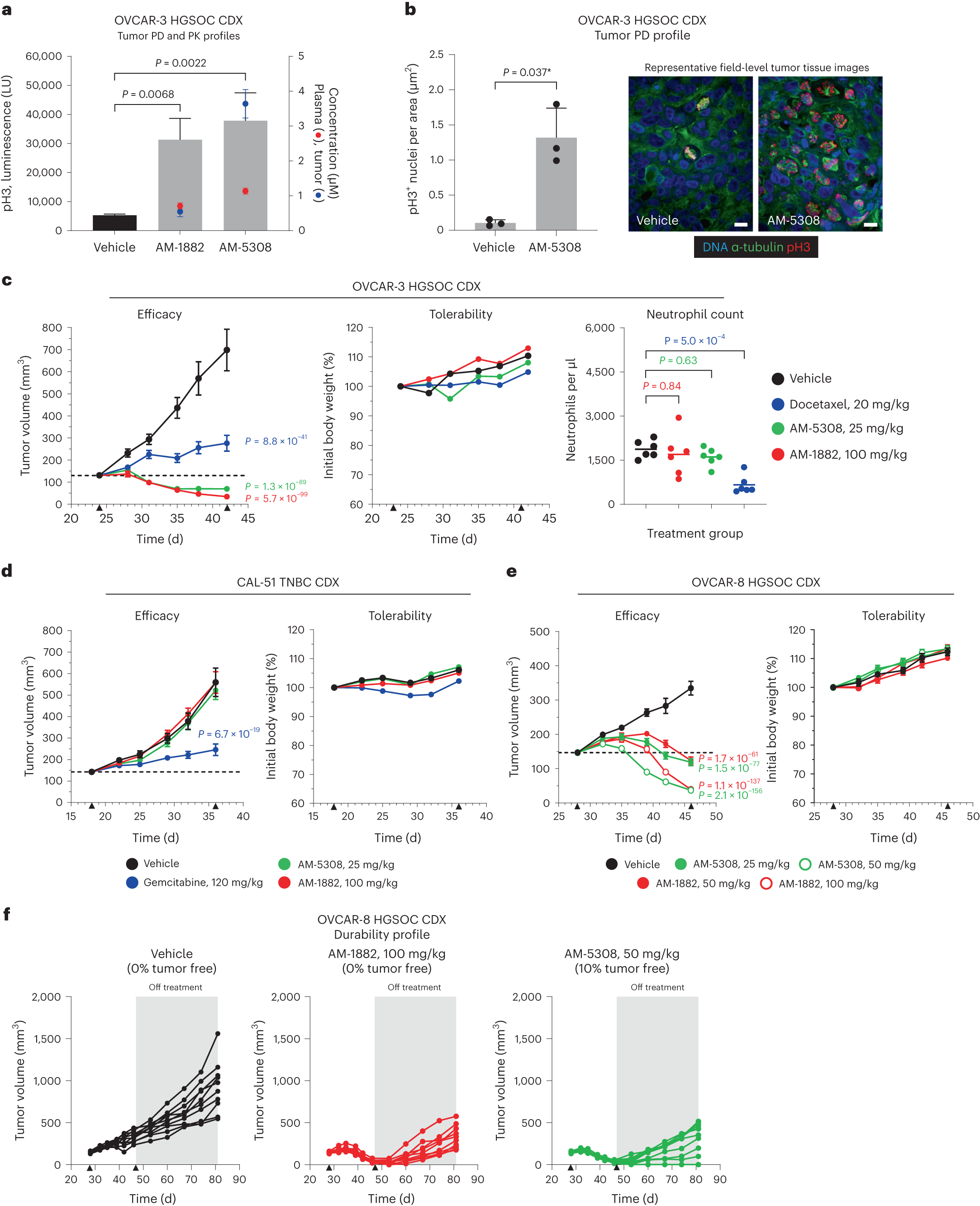
Fig. 5: Characterization of KIF18A inhibition in vivo.

a, PD and PK profiles of two KIF18A compounds in the OVCAR-3 HGSOC CDX tumor model. Mice were administered a single i.p. dose of vehicle, AM-1882 (100 mg per kg) or AM-5308 (50 mg per kg). Tumor and blood were collected 24 h after treatment and analyzed for pH3 signal in tumor and compound PK in tumor and plasma. Graph shows pH3 luminescence signal (LU) with mean + s.d. (bar, left axis) and tumor (blue) and plasma (red) concentrations with mean ± s.d. (right axis) for each treatment group (n = 3 mice per group). Statistical significance was determined for treatment groups relative to the vehicle by one-way ANOVA with Dunnett’s multiplicity adjustment and is shown as P values. b, PD imaging analysis of AM-5308 in the OVCAR-3 HGSOC CDX tumor model. Mice were administered an i.p. dose of vehicle or AM-5308 (25 mg per kg) for 2 d. Tumors were collected 24 h after treatment. Tumors were stained to detect DNA, pH3 and α-tubulin; representative images were captured with a ×60 objective (scale bars, 12 µm). Graph shows pH3+ nucleus count per tissue area with mean + s.d. from three image fields per tumor (n = 3 mice per group). Statistical significance was determined for AM-5308 relative to the vehicle by unpaired two-tailed t-test (*Welch’s correction) and is shown as P values. c,d, AM-1882 and AM-5308 efficacy and tolerability analysis in OVCAR-3 HGSOC (c) and CAL-51 TNBC (d) CDX tumor models. Mice were administered an i.p. dose of vehicle, AM-1882 (100 mg per kg) or AM-5308 (25 mg per kg) daily for 18 d. Mice were administered an i.p. dose of docetaxel (20 mg per kg) once weekly (c) or gemcitabine (120 mg per kg) twice weekly (d) as positive controls. Graphs show tumor volume and mouse body weight measurements as mean ± s.e.m. versus time (d) (n = 10 mice per group); dashed line indicates 100% TGI or tumor stasis. Treatment start and stop (▴) are indicated on the x axis. c, Graph shows end-of-study neutrophil counts from the OVCAR-3 study (n = 6 mice per group). Statistical significance was determined for neutrophil counts for treatment groups relative to the vehicle by one-way ANOVA with Dunnett’s multiplicity adjustment and is shown as P values. e,f, AM-1882 and AM-5308 efficacy, tolerability and durability analysis in the OVCAR-8 HGSOC CDX tumor model. Mice were administered an i.p. dose of vehicle, AM-1882 (50 or 100 mg per kg) or AM-5308 (25 or 50 mg per kg) daily for 18 d. e, Graphs show tumor volume and body weight measurements as mean ± s.e.m. versus time (d) (n = 10 mice per group); the dashed line indicates 100% TGI. Treatment start and stop (▴) are indicated on the x axis. f, After the cessation of treatment (shaded gray area), tumor durability analysis was performed until day 81. Graphs show tumor volume measurements versus time (d) for individual mice. Mice with no measurable tumor are indicated as tumor free. Statistical significance was determined for tumor efficacy for treatment groups relative to the vehicle by a linear mixed-effect analysis model with Dunnett’s multiplicity adjustment and is shown as P values. See supporting data (Extended Data Fig. 7).