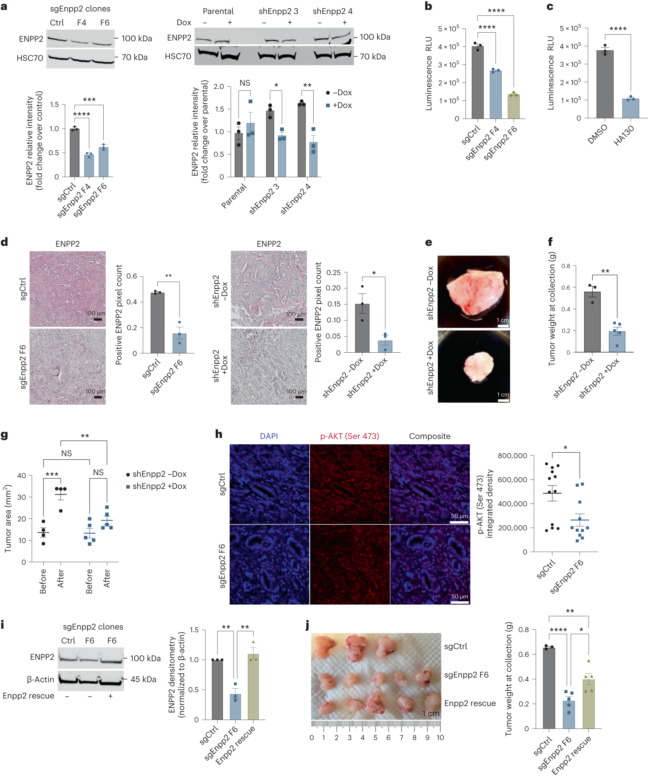
Fig. 1: ATX signaling promotes pancreatic tumor progression.

a, Western blots depicting ENPP2 (ATX) abundance in FC1245 sgRNA- and shRNA-mediated loss-of-function PDAC cells treated with Dox for 48 h. Quantification from three independent experiments is presented as mean ± s.e.m. below; left, ***P = 0.0001 and ****P < 0.0001, as determined by one-way analysis of variance (ANOVA); right, *P = 0.0439 and **P = 0.0024, as determined by two-way ANOVA; NS, not significant. b, Cell viability measurements of FC1245 sgCtrl or sgEnpp2 PDAC cells at 72 h; RLU, relative light units. Data indicate mean ± s.e.m. from three experiments; ****P < 0.0001, as determined by one-way ANOVA. c, Cell viability measurements of FC1245 PDAC cells treated with vehicle (DMSO) or ATX inhibitor (HA130; 10 μM) for 72 h. Data are shown as mean ± s.e.m. from three experiments; ****P < 0.0001, as determined by two-tailed unpaired t-test. d, Immunohistochemical staining and quantification of ENPP2 in FC1245 sgRNA- and shRNA-mediated knockdown tumors. Data are represented as mean ± s.e.m. (n = 3 mice per arm); **P = 0.0026 and *P = 0.0293, as determined by two-tailed unpaired t-test. e,f, Representative images of FC1245 Dox-inducible Enpp2-knockdown tumors (e) and tumor weight (f) at the experimental end point (–Dox: n = 3 mice per arm; +Dox n = 5 mice per arm). Data are presented as mean ± s.e.m.; **P = 0.0011, as determined by two-tailed unpaired t-test. g, Tumor area of the indicated FC1245 Enpp2-knockdown tumors measured by ultrasound (–Dox: n = 4 mice per arm; +Dox n = 5 mice per arm). Data are presented as mean ± s.e.m.; **P = 0.0085 and ***P = 0.0005, as determined by one-way ANOVA. h, Immunohistochemical staining and quantification of phospho-AKT (p-AKT; Ser 473) in FC1245 sgCtrl (n = 12) and sgEnpp2 (n = 11) tumors. Error bars represent mean ± s.e.m.; *P = 0.0148, as determined by two-tailed unpaired t-test. i, Western blot of FC1245 sgCtrl, sgEnpp2 and reconstituted Enpp2 rescue cell lysates, with quantification presented as mean ± s.e.m. on the right (n = 3 independent experiments); left, **P = 0.042; right, **P < 0.0017. Data were analyzed by one-way ANOVA. j, Tumor images and tumor weights at the humane end point of sgCtrl (n = 3 mice), sgEnpp2 (n = 5 mice) and Enpp2 (n = 5 mice) rescue tumors. Data are shown as mean ± s.e.m.; *P = 0.0151, **P < 0.0030 and ****P < 0.0001, as determined by one-way ANOVA.