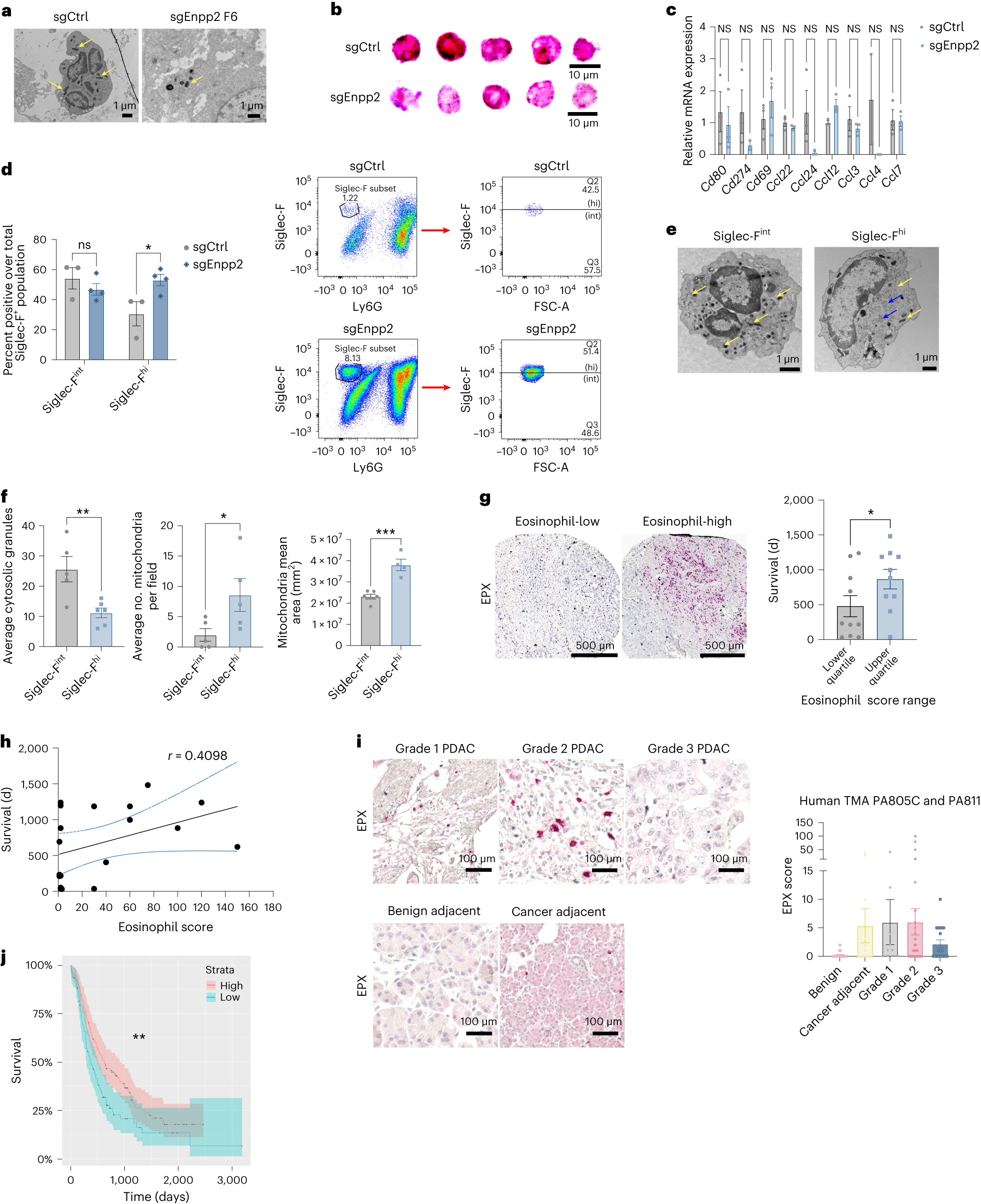
Fig. 3: Intratumor eosinophils infiltrate human and mouse PDAC tissue.

a, Representative TEM images depicting eosinophils derived from sgCtrl and sgEnpp2 FC1245 tumors (n = 3 tumors per group). Arrows denote cytosolic granules. b, Wright’s Giemsa histological staining of eosinophil populations pooled from sgCtrl or sgEnpp2 tumors and isolated by FACS (n = 3 tumors per group). c, Real-time quantitative PCR (RT–qPCR) transcript profiling of FACS-isolated eosinophils from sgCtrl and sgEnpp2 FC1245 tumors (n = 3 tumors per arm plotted as mean ± s.e.m.); data were analyzed by two-way ANOVA. d, Percentage of Siglec-Fint and Siglec-Fhi eosinophil abundance in sgCtrl (n = 3 mice) and sgEnpp2 (n = 4 mice) FC1245 tumors over the total Siglec-F+ population. Data are presented as mean ± s.e.m.; *P = 0.0331, as determined by two-way ANOVA. e, TEM of sorted eosinophils from established PDAC representing both intermediate and high Siglec-F expression (n = 3 tumors). Arrowheads denote cytosolic granules (yellow) and mitochondria (blue). f, Cytosolic granules (intermediate: n = 5 samples; high: n = 6 samples) and mitochondria (n = 5 samples) counts of eosinophil populations isolated from PDAC tumors expressing intermediate and high levels of Siglec-F. Data are plotted as mean ± s.e.m.; *P = 0.0270, **P = 0.0075 and ***P = 0.0004, as determined by two-tailed unpaired t-test. g, Left, representative EPX staining of human PDAC from a tumor microarray depicting eosinophil-low and eosinophil-high samples. Right, overall survival among individuals within the lower and upper quartiles of eosinophil abundance; the analysis was limited to primary tumor samples on the array with known survival outcomes. Data are presented as mean ± s.e.m. (n = 10 mice per quartile); *P = 0.0390, as determined by one-tailed unpaired t-test. h, Simple linear regression correlation plot of eosinophil abundance with overall survival from the tumor microarray depicted in g. Data are presented as mean ± 95% confidence interval (95% CI). i, Representative images and quantification of EPX staining from two independent PDAC tumor microarrays across tumor grades. Data are presented as mean ± s.e.m. j, Kaplan–Meier analysis of individuals with low (n = 93 samples) versus high (n = 121 samples) expression of EPX; **P = 0.0085, as determined by log-rank test.