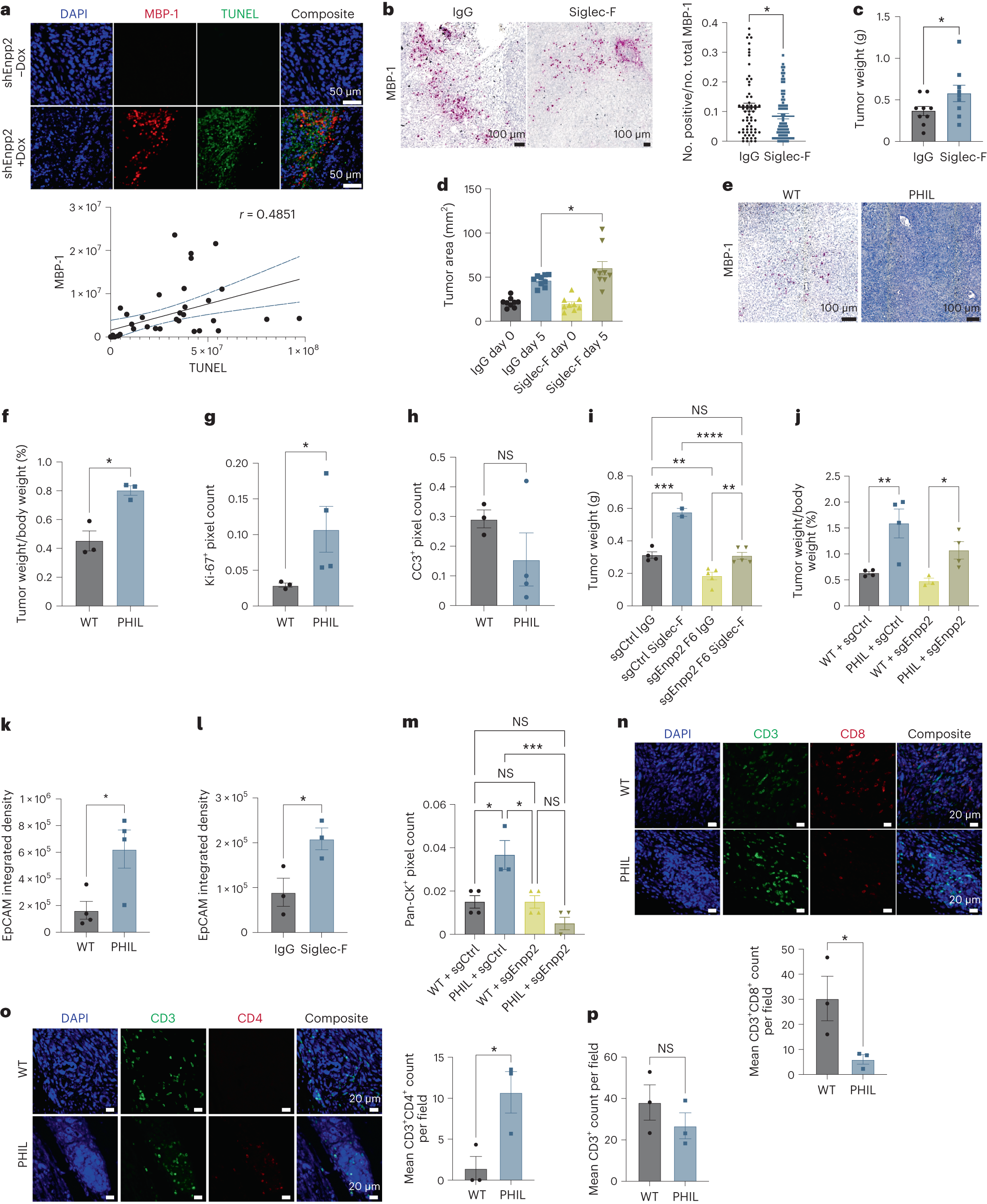
Fig. 4: ATX signaling curbs eosinophil tumor-restraining potential.

a, MBP-1 and TUNEL staining in FC1245 tumors with a correlation (n = 9 tumors), plotted as mean ± 95% CI. b, MBP-1 staining of FC1245 tumors, presented as mean ± s.e.m. (IgG: 62 regions of interest (ROIs) from n = 8 tumors; Siglec-F: 76 ROIs from n = 8 tumors); *P = 0.0477, as determined by two-tailed unpaired t-test. c, FC1245 tumor weights (IgG: n = 9; Siglec-F: n = 8), plotted as mean ± s.e.m.; *P = 0.0402, as determined by two-tailed unpaired t-test. d, Ultrasound measurements from c, plotted as mean ± s.e.m.; *P = 0.0464, as determined by two-tailed unpaired t-test. e, MBP-1 staining (n = 3 tumors). f, Tumor-to-body weight ratio, plotted as mean ± s.e.m. (n = 3 tumors); *P = 0.0103 by two-tailed unpaired t-test. g, Ki-67 quantification, presented as mean ± s.e.m. (WT: n = 3 tumors; PHIL: n = 4 tumors); *P = 0.0477, as determined by one-tailed unpaired t-test. h, Cleaved caspase-3 (CC3) quantification, plotted as mean ± s.e.m. (WT: n = 3 tumors; PHIL: n = 4 tumors); data were analyzed by two-tailed unpaired t-test. i, Tumor weights of FC1245 sgCtrl (IgG: n = 4 mice; Siglec-F: n = 2 mice) and sgEnpp2 (IgG: n = 5 mice; Siglec-F: n = 5 mice) mice, plotted as mean ± s.e.m.; **P = 0.0058, **P = 0.0069, ***P = 0.0002 and ****P < 0.0001, as determined by one-way ANOVA. j, Tumor-to-body weight ratio of WT or PHIL mice harboring FC1245 sgCtrl or sgEnpp2 tumors, presented as mean ± s.e.m. (n = 4 tumors); *P = 0.0441 and **P = 0.0023, as determined by one-way ANOVA. k, Quantification of liver metastatic nodules. Data are shown as mean ± s.e.m. (n = 3 tumors per arm); *P = 0.0268, as determined by two-tailed unpaired t-test. l, Quantification of liver metastasis in FC1245 mice treated with IgG or Siglec-F, plotted as mean ± s.e.m. (n = 3 tumors per arm); *P = 0.0400, as determined by two-tailed unpaired t-test. m, Quantification of liver metastatic nodules in WT or PHIL mice harboring FC1245 sgCtrl or sgEnpp2 tumors, plotted as mean ± s.e.m. (n = 4 tumors per condition); *P = 0.0104 and ***P = 0.0006, as determined by one-way ANOVA. n, CD3 and CD8 staining, plotted as mean ± s.e.m. (n = 3 tumors per group); *P = 0.0281, as determined by two-tailed unpaired t-test. o, CD3 and CD4 staining, plotted as mean ± s.e.m. (n = 3 tumors per arm); *P = 0.0334, as determined by two-tailed unpaired t-test. p, CD3+ counts, plotted as mean ± s.e.m. (n = 3 mice per arm); data were analyzed by two-tailed unpaired t-test.