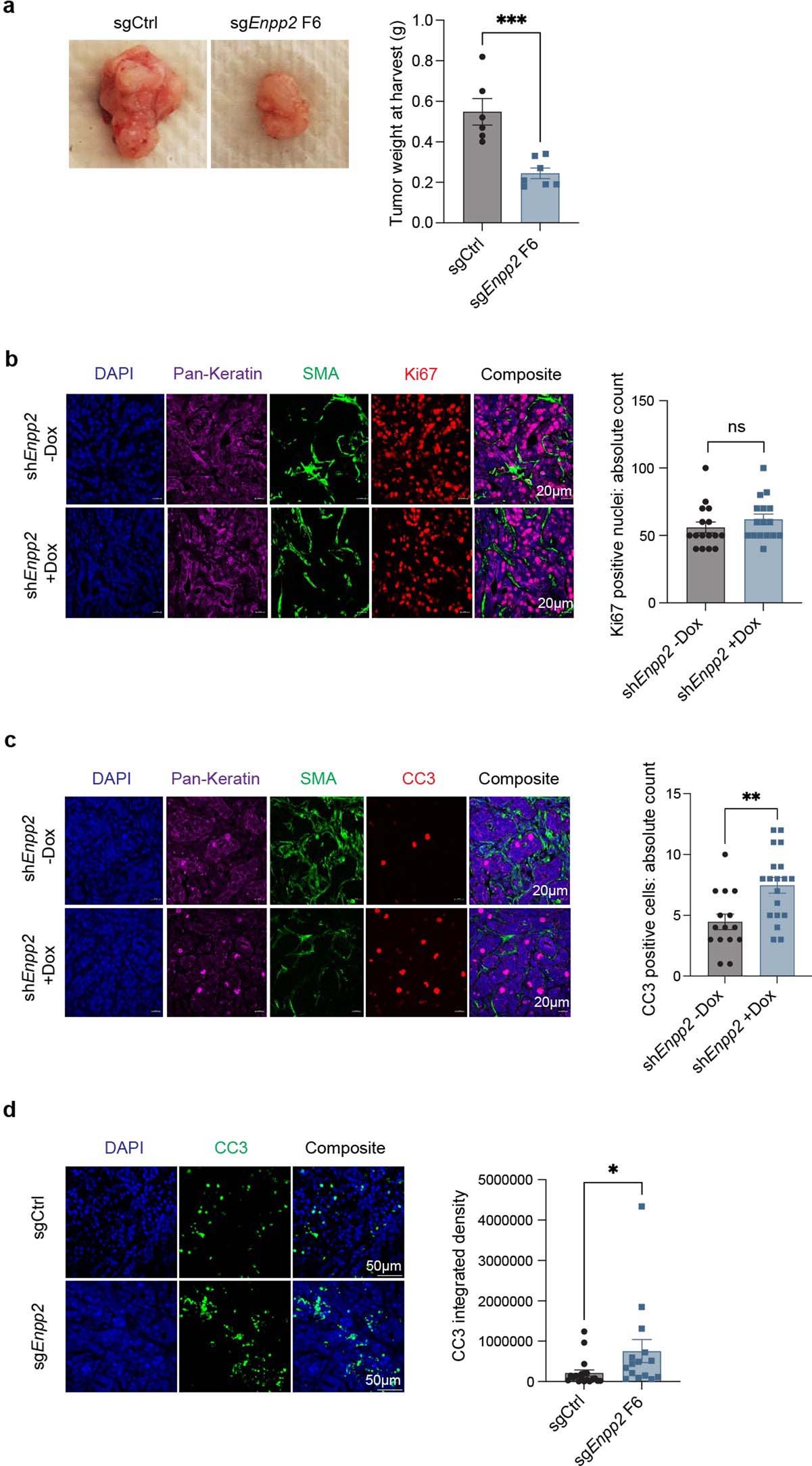
Extended Data Fig. 1: Autotaxin promotes pancreatic tumor progression and suppresses apoptosis in established tumors.

a, Representative tumor images and weights at humane endpoint of FC1245 sgCtrl (n=6) and sgEnpp2 (n=7) tumors. Data are presented as mean ± SEM. ***P= 0.0008 by two-tailed unpaired t-test. b, Immunohistochemical staining and quantification of Ki-67 and the indicated markers in FC1245 Dox inducible control and Enpp2 knockdown tumors. Scale bar = 20 mm. Data are shown as mean ± SEM (n = 16 ROIs from 4 mice per group). ns = not significant by two-tailed unpaired t-test. c, Immunohistochemical staining and quantification of cleaved caspase-3 in Dox inducible control and Enpp2 knockdown tumors. Scale bar = 20 mm. Data are plotted as mean ± SEM (-Dox: n = 15 ROIs, +Dox: n = 19 ROIs from 4 mice per group). **P = 0.0027 by two-tailed unpaired t-test. d, Immunohistochemical staining and quantification of cleaved caspase-3 in FC1245 sgCtrl and sgEnpp2 tumors. Scale bar = 50 mm. Data are plotted as mean ± SEM (sgCtrl: n = 19 ROIs, sgEnpp2: n = 15 ROIs from 4 mice per group). *P = 0.0255 by two-tailed unpaired t-test.