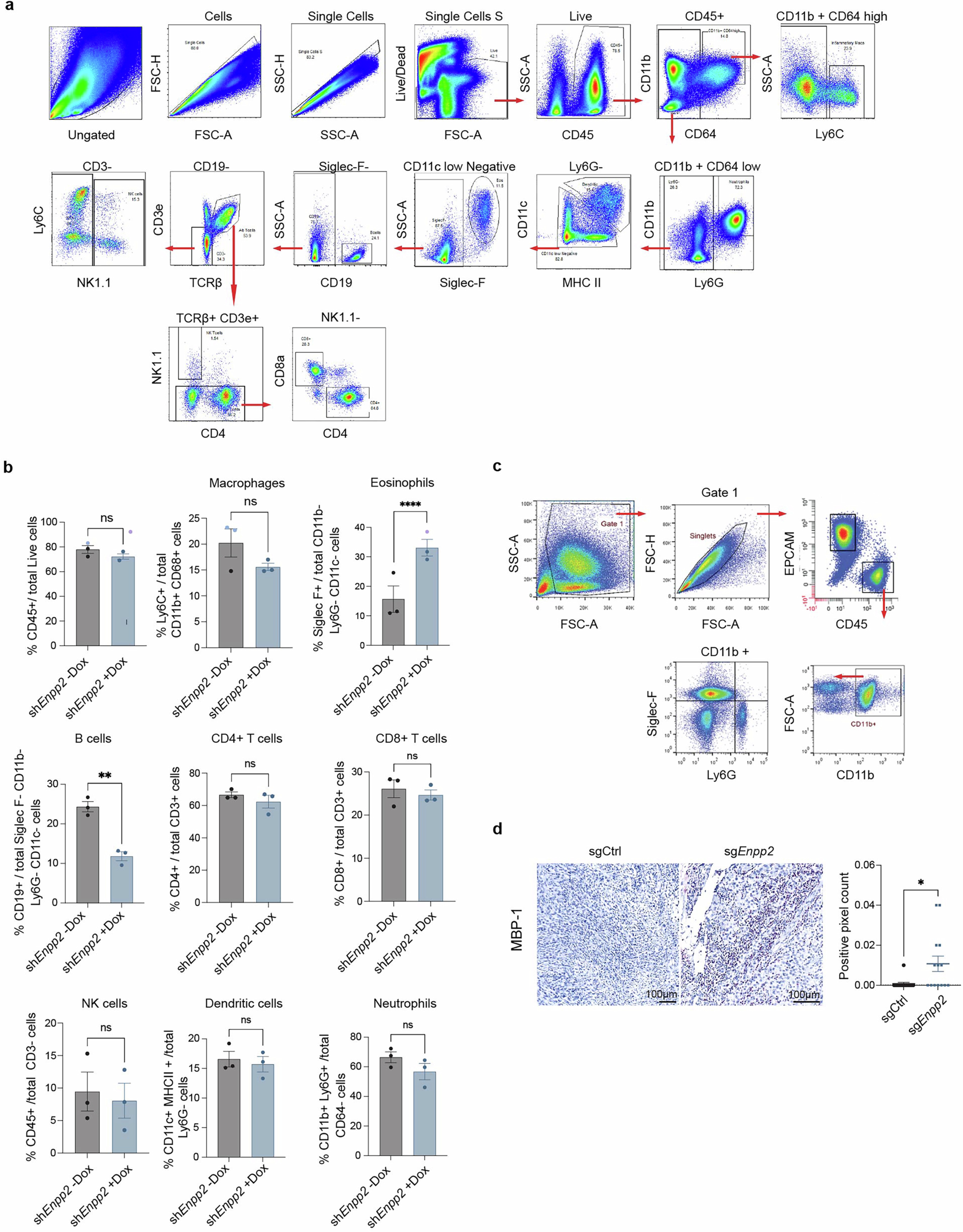
Extended Data Fig. 2: Autotaxin-LPA signaling regulates pancreatic cancer immune contexture including suppression of eosinophil infiltration.

a, Spectral flow cytometry gating strategy used for isolation of pure FACS sorted eosinophil populations from Dox inducible control and shEnpp2 tumors. b, Quantification of the flow cytometry-based immune profiling of Dox inducible Enpp2 knockdown tumors. Data are presented as mean ± SEM (n = 3 tumors per group). ns= not significant, **P= 0.0032, ****P< 0.0001 by two-way ANOVA. c, Flow cytometry gating strategy used for isolation of eosinophil populations from FC1245 sgCtrl and sgEnpp2 tumors. d, Immunohistochemical staining and quantitation of MBP-1 in FC1245 sgCtrl and sgEnpp2 tumors. Scale bar = 100 mm. Data are shown as mean ± SEM (n = 14 ROIs from 4 tumors per group). *P= 0.0168 by two-tailed unpaired t-test.