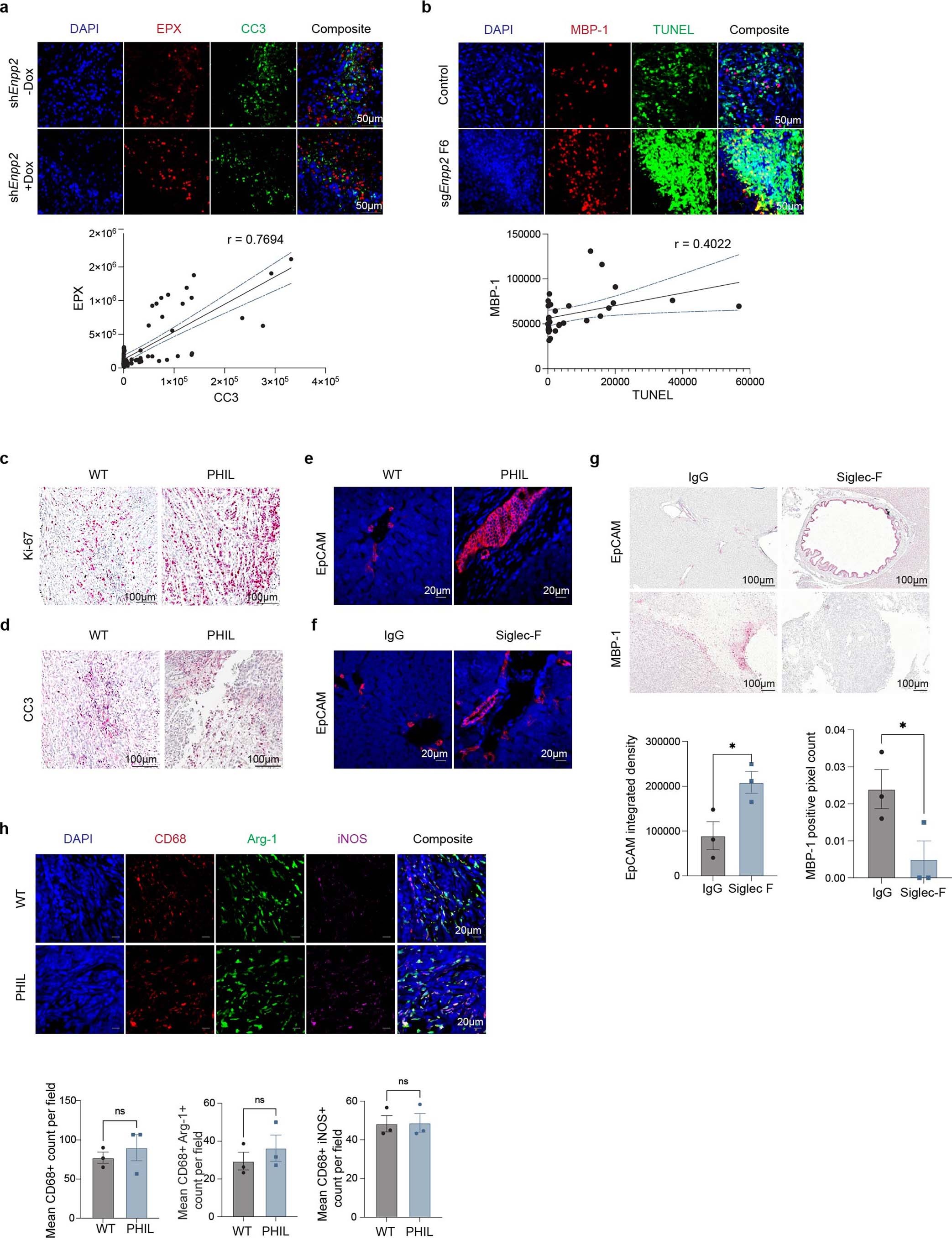
Extended Data Fig. 3: Eosinophils underlie the anti-tumor response to autotaxin inhibition.

a, Representative immunohistochemical staining for EPX and CC3 in control (n = 9 mice) and dox inducible (n = 10 mice) Enpp2 knockdown tumors. Correlation analysis representative of ≤5 fields per tumor plotted below. Data are plotted as mean ± 95% CI. Scale bar = 50 mm. b, Immunohistochemical staining and quantitation of MBP-1 and TUNEL in FC1245 sgCtrl (n=9 samples) and sgEnpp2 (n=10 samples) tumors. Correlation analysis plotted below from at least 5 fields per tumor and represented as mean ± 95% CI. Scale bar = 50 mm. c, Representative immunohistological staining of Ki-67 positive nuclei in wild type and PHIL tumors. Scale bar = 100 mm (n = 3 tumors per group). d, Representative immunohistological staining of cleaved caspase-3 in wild type and PHIL tumors. Scale bar = 100 mm (n = 3 tumors per group). e, Representative immunohistological staining of EpCAM positive liver metastatic nodules in wild type and PHIL tumors. Scale bar = 100 mm (n = 3 tumors per group). f, Representative immunohistological staining of EpCAM positive liver metastatic nodules in IgG versus Siglec F treated FC1245 PDAC liver metastatic nodules. Scale bar = 100 mm (n = 3 tumors per group). g, Representative immunohistological staining and quantification of EpCAM in IgG versus Siglec F treated FC1245 PDAC liver metastatic nodules, and representative immunohistological staining and quantification of MBP-1 in IgG versus Siglec-F treated FC1245 PDAC tumors to validate eosinophil depletion upon Siglec F administration. Data are presented as mean ± SEM. Scale bar = 100 mm (n = 3 tumors per group). Left: *P = 0.0040; right: *P = 0.0297 by two-tailed unpaired t-test. h, Immunohistological staining and quantification of macrophage subpopulations in wild-type and PHIL mice. Scale bar = 20 mm. Data are shown as mean ± SEM (n=3 mice per group). ns= not significant by two-tailed unpaired t-test.