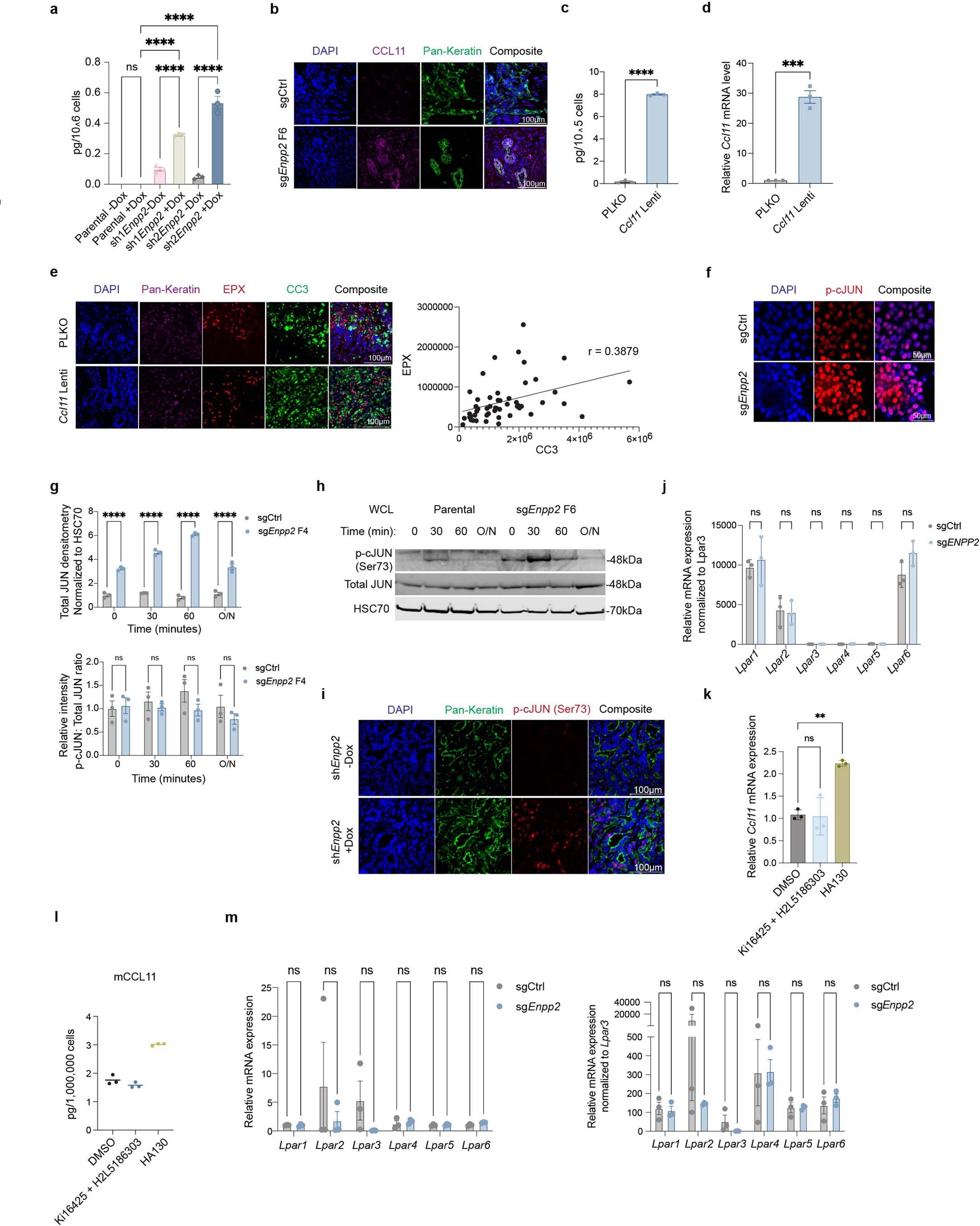
Extended Data Fig. 4: Autotaxin signaling negatively regulates c-Jun and expression of Ccl11 in tumor cells.

a, CCL11 ELISA of FC1245 control and Enpp2 knockdown cells, plotted as mean ± SEM from 3 experiments. ****P< 0.0001 by one-way ANOVA. b, CCL11 and pan-Keratin staining in FC1245 sgCtrl and sgEnpp2 tumors (n = 4 samples per group). Scale bar = 100 mm. c, CCL11 ELISA of control or CCL11-overexpressing FC1245 cells, plotted as mean ± SEM from 3 experiments. ****P< 0.0001 by two-tailed unpaired t-test. d, Ccl11 transcript level in the indicated cell lines, presented as mean ± SEM from 3 experiments. ***P= 0.0002 by two-tailed unpaired t-test. e, Immunohistochemical staining for the indicated markers of control or CCL11-expressing tumors (n = 51 ROIs from 7 mice per group) with correlation shown on the right. Scale bar = 100mm. f, Representative p-cJUN staining in FC1245 sgCtrl and sgEnpp2 cells from 3 experiments. Scale bar = 50mm. g, Densitometry of total JUN and p-cJUN/total JUN ratio of blots from Fig. (5l). Data presented as mean ± SEM from 3 independent experiments. ns = not significant, ****P< 0.0001 by two-way ANOVA. h, p-cJUN and total JUN protein abundance in FC1245 sgCtrl or sgEnpp2 whole cell lysates at the indicated time point. i, Immunohistochemical staining for the indicated markers on Dox inducible control or Enpp2 knockdown tumors, representative of n = 4 tumors per group. Scale bar = 100 mm. j, LPAR1-6 transcript level in FC1245 sgCtrl and sgEnpp2 cells, plotted as mean ± SEM from 3 independent experiments. ns = not significant by two-way ANOVA. k, Ccl11 mRNA levels in FC1245 cells treated with 10 mM LPAR inhibitors (Ki16425 + H2L5186303) or ENPP2 inhibitor (HA130) for 24 hours, presented as mean ± SEM from 3 experiments. ns = not significant, ****P< 0.0001 by one-way ANOVA. l, CCL11 quantikine array of FC1245 cells treated with 10 mM LPAR inhibitors (Ki16425 + H2L5186303) or ENPP2 inhibitor (HA130) for 24 hours. Data represents mean from 3 technical replicates. m, qPCR transcript analysis of LPAR1-6 in FACS isolated eosinophils from FC1245 sgCtrl and sgEnpp2 tumors, plotted as mean ± SEM from 3 independent experiments. ns = not significant by two-way ANOVA.