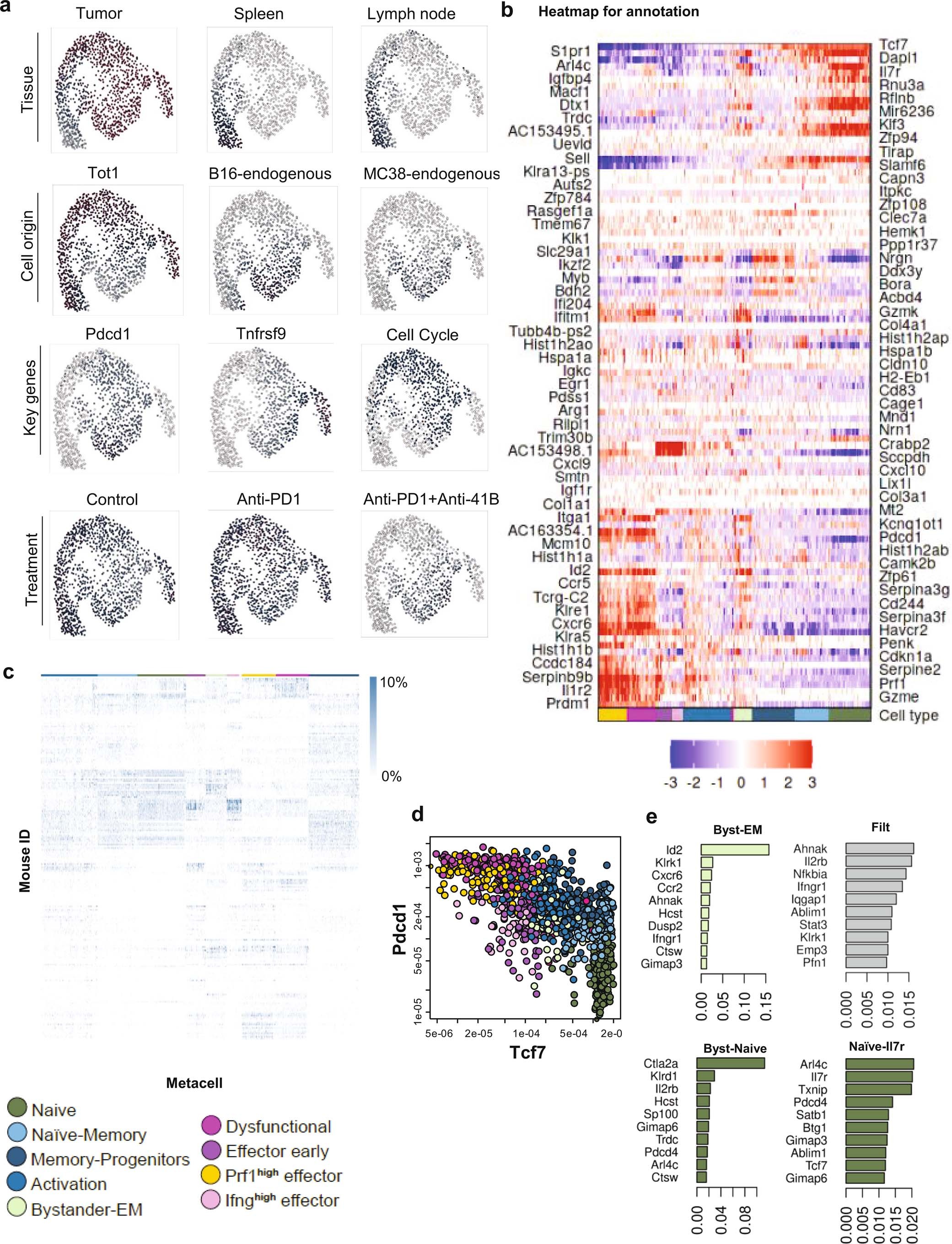
Extended Data Fig. 1: CD8+ T cell profiling across different treatments, perturbations, and tissues. Related to Fig. 1.

(a) Density of cells from different tissue compartment, cell origin, treatment protocols, and key genes expression plotted on top of the mouse manifold 2D projection. (b) Heatmap of LFP values for marker genes across metacells for the mouse atlas, with color showing rough clustering and cell state annotation. (c) Heatmap of the percentage of cells per mouse across all metacells. (d) Metacells normalized fraction of expression (EGC), showing the smooth transition of states from Tcf7 expression exclusively to shared Tcf7/Pdcd1 and exclusive Pdcd1 expression. (e) Inferred gene programs are not shown in Fig. 1d.