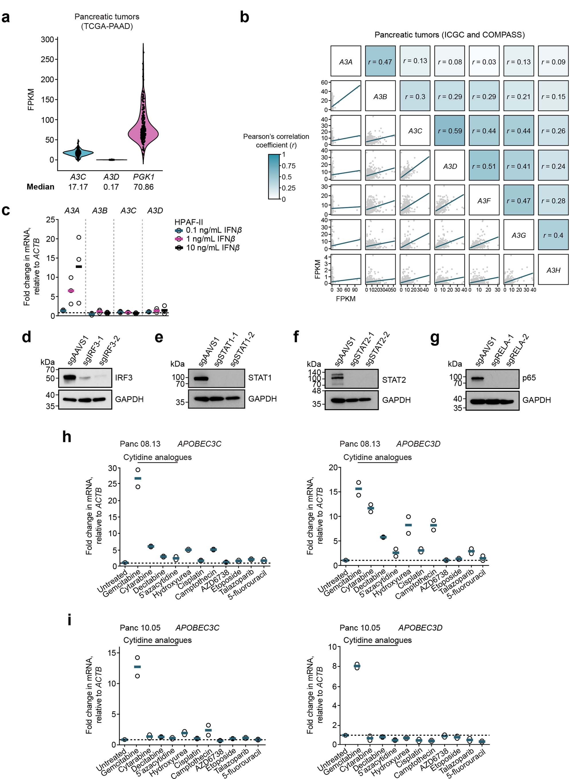
Extended Data Fig. 4: APOBEC3C and APOBEC3D expression levels are correlated and induced by the innate immune response and following DNA damage and replication stress.

a, mRNA expression levels of A3C and A3D in pancreatic tumors from the TCGA-PAAD project (n = 183). Median expression level of each gene is indicated. PGK1, housekeeping gene. b, Scatterplot matrix comparing mRNA expression levels of each pairwise APOBEC3 combination in pancreatic tumors from the ICGC PACA-CA cohort and COMPASS clinical trial (n = 430). The bottom half of the matrix depicts individual pairwise APOBEC3 expression scatterplots, with regression lines plotted. Top half of the matrix indicates the one-tailed Pearson’s coefficient (r) for each pairwise combination. c, Induction of A3A, A3B, A3C, and A3D mRNA levels following 72 hour treatment of HPAF-II cells with a range of interferon β concentrations (0, 0.1, 1, or 10 ng/mL), analyzed by RT-qPCR. Data was normalized to ACTB expression, and the fold-change of each mRNA was determined by comparing to untreated cells. n = 3 independent RT-qPCR experiments. d–g, Immunoblot analysis of HPAF-II cells transduced with sgAAVS1 (control), sgIRF3 (panel d), sgSTAT1 (panel e), sgSTAT2 (panel f), or sgRELA (panel g). GAPDH was used as a loading control. Data is representative of n = 3 independent transductions and immunoblots. Relates to Fig. 3h. h, i, mRNA expression levels of A3C and A3D following treatment of Panc 08.13 (panel h) or Panc 10.05 (panel i) with the indicated DNA damaging and replication stress-inducing agents for 72 hours. Expression levels were measured by RT-qPCR and normalized to ACTB mRNA. Drug concentrations used were 500 nM gemcitabine, 5 µM cytarabine, 5 µM decitabine, 5 µM 5’azacytidine, 500 µM hydroxyurea, 1 µM cisplatin, 25 nM camptothecin, 2.5 µM AZD6738, 100 nM etoposide, 500 nM talazoparib, and 50 µM 5-fluorouracil. Cytidine analogues are indicated on each plot. Dashed line represents no expression level changes (fold-change of one). Horizontal bars represent the means (n = 2 independent RT-qPCR experiments).