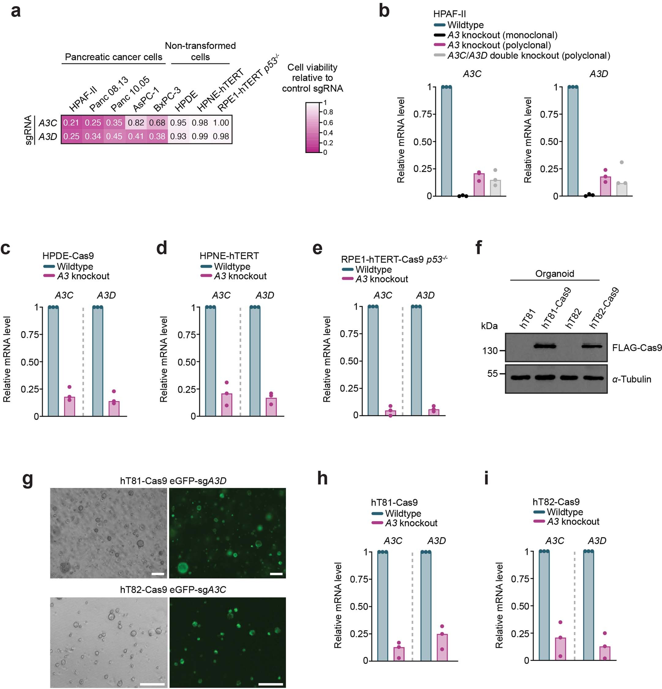
Extended Data Fig. 2: Assessing APOBEC3C- and APOBEC3D-mediated gemcitabine resistance in pancreatic cell lines and organoids.

a, Heatmap of the viability of A3C- and A3D-deficient pancreatic cancer (HPAF-II, Panc 08.13, Panc 10.05, AsPC-1, and BxPC-3) and non-transformed cell lines (HPDE, HPNE-hTERT, and RPE1-hTERT p53−/−) following gemcitabine treatment. Cell viability was assessed following seven days of gemcitabine treatment using CellTiter-Glo. Gemcitabine sensitivity for each A3C- or A3D-deficient cell line was determined by normalizing cell viability to that of the same cell line expressing a control sgRNA (sgLacZ or sgAAVS1) and is indicated on the heatmap. n = 3 independent transductions and cell viability experiments. b-e, Quantification of A3C and A3D mRNA levels in HPAF-II (panel b), HPDE-Cas9 (panel c), HPNE-hTERT (panel d), and RPE1-hTERT-Cas9 p53−/− (panel e) A3C- and/or A3D-deficient cells by RT-qPCR analysis. A3C and A3D mRNA levels in each CRISPR-Cas9 knockout cell population was determined by comparing to the expression levels of each respective gene in the wildtype cell line. n = 3 independent RT-qPCR experiments, with bars indicating the medians. f, Immunoblot analysis of hT81 and hT82 pancreatic cancer organoids generated to stably express FLAG-Cas9. α-tubulin was used as a loading control. Data is representative of n = 3 independent immunoblots. g, Representative micrographs of hT81-Cas9 and hT82-Cas9 organoids following transduction with lentivirus co-expressing sgRNAs targeting A3D or A3C and eGFP to assess transduction efficiency prior to performing cell viability experiments. Scale bars, 100 µm. Data is representative of n = 3 independent transductions. h, i, Relative A3C and A3D mRNA levels in A3C- or A3D-deficient hT81-Cas9 (panel h) and hT82-Cas9 (panel i) pancreatic cancer organoids in comparison to each wildtype organoid population expressing sgLacZ. Bars represent the medians (n = 3 independent transductions and RT-qPCR experiments).