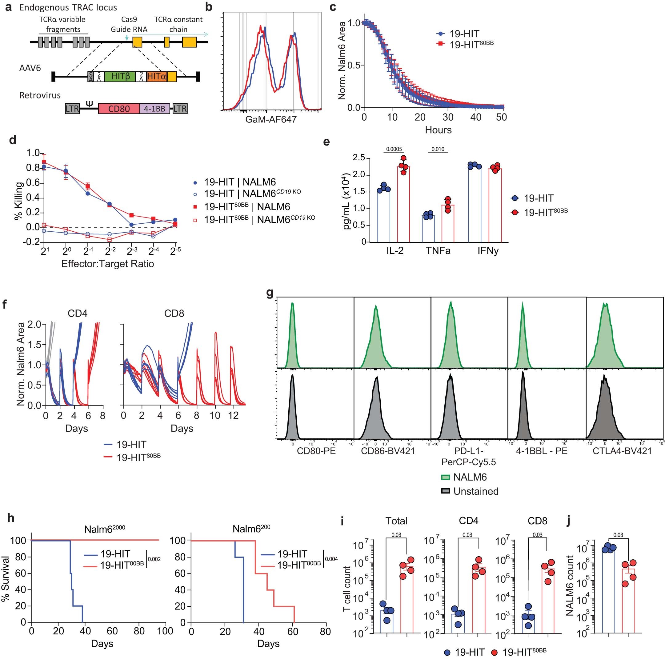
Extended Data Fig. 1: Cell engineering diagram and extended characterization of 19-HIT80BB cells.
From: Synthetic dual co-stimulation increases the potency of HIT and TCR-targeted cell therapies

a, Diagram illustrating genetic T cell engineering strategy of 19-HIT and 19-HIT80BB cells. The alpha and beta chains of HIT directed against CD19 were targeted into the TRAC locus as previously described37. 80BB construct was delivered using a γ-retroviral vector. b, Flow cytometry profile of HIT expression on 19-HIT (blue) and 19-HIT80BB (red) measured using a goat anti-mouse antibody (GaM). c, 48 hr serial in vitro cytotoxicity assay using NALM6 targets. Cells were plated at an effector: target ratio of 1:2. n = 7 independent co-cultures of cells from a healthy donor. d, 18 hr cytotoxicity assay with NALM6 and NALM6CD19 KO. n = 3 independent co-cultures of cells from a healthy donor, representative of 4 donors. e, Human IL-2, TNFα and IFNɣ supernatant concentration 24 hr post co-culture with NALM6 target cells at E:T ratio of 1:2. n = 4 independent co-cultures of cells from a healthy donor, representative of 3 donors. f, Serial in vitro cytotoxicity assay with fresh NALM6 cells added every 2 days, starting with sorted CD4 (left) and CD8 T cells (right) at a ratio of 1 effector: 2 targets. Each line is an independent co-culture of cells from a healthy donor. g, Flow cytometry profiles of CD80, CD86 and PD-L1, 4-1BBL and CTLA4 on NALM6 cells. h, Kaplan–Meier survival analysis of NALM62000 (2000 CD19 mol/cell, left) or NALM6200 (200 CD19 mol/cell, right) -bearing mice treated with 1 × 105 (left) or 4 × 105 (right); respectively, 19-HIT + T cells. n = 5 mice/group. i, j, Absolute count of total (i, left), CD4 (i, middle), CD8 (i, right) T cells and absolute count of NALM6 cells (j) were isolated from bone marrow of NALM6 bearing mice seventeen days post 1 × 105 19-HIT or 19-HIT80BB cell treatment. n = 4 mice/group treated with 1 × 105 19-HIT + T cells/mouse. P values were determined by two-tailed t-test (d, e), Mann-Whittney test (i, j), or log-rank Mantel-Cox test (h). Data are mean ± sem.