Extended Data Fig. 4: Extended characterization of 80BB dependence on 4-1BB and CD28 signaling.
From: Synthetic dual co-stimulation increases the potency of HIT and TCR-targeted cell therapies

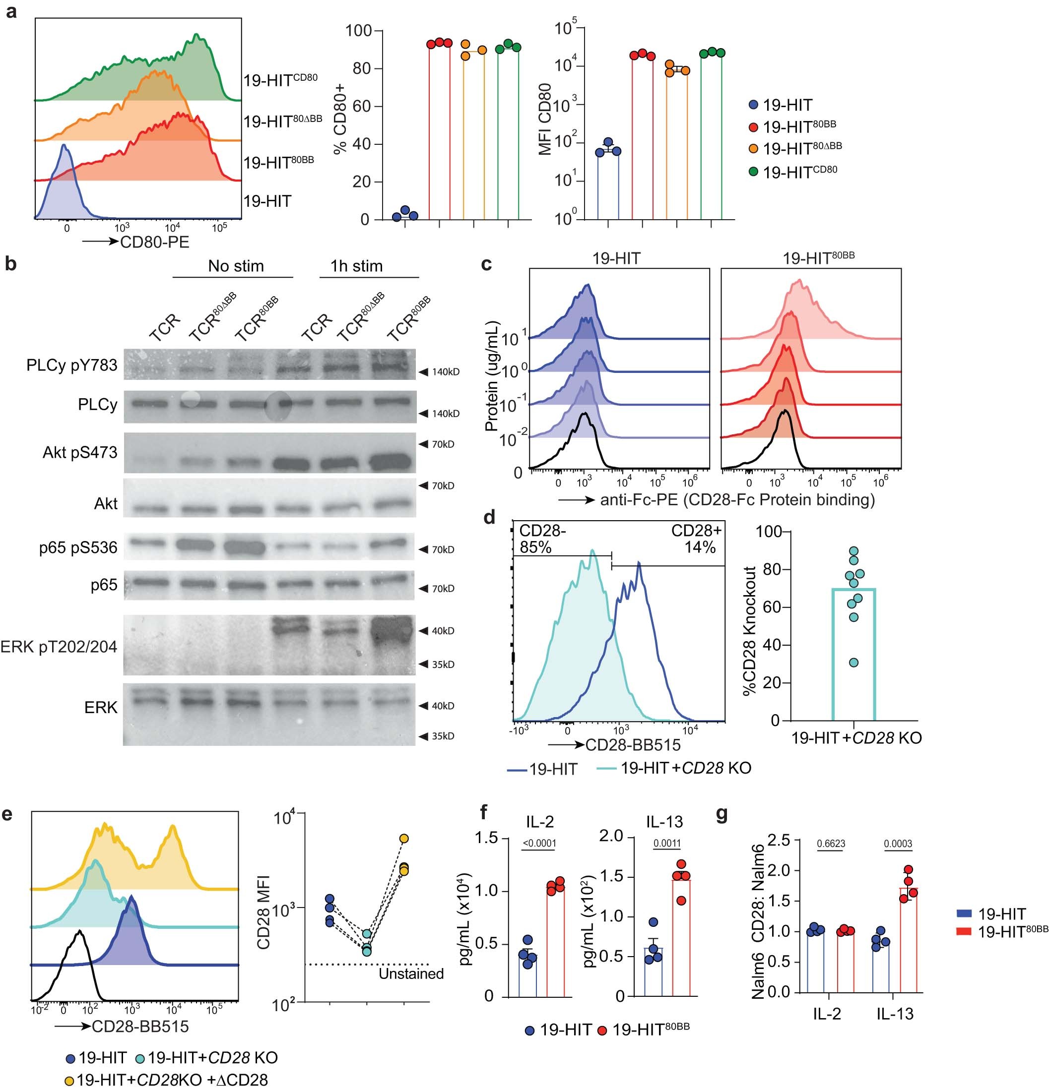
a, Left, representative flow cytometry profiles of 19-HIT, 19-HIT80BB, 19-HIT80ΔBB and 19-HITCD80 stained for CD80. Representative of 4 independent healthy donors. Right, summary of CD80 MFI and percentage from 3 independent donors analyzed at same flow cytometry settings. b, T cells were engineered with LNGFR (control), 80BB or 80ΔBB and unstimulated or stimulated with anti-CD3 beads for 1 hr at a 4:1 bead to T cell ratio. Phospho PLCyY783, total PLCy, phospho-AKTS473, total ATK, phospho-p65S536, total p65, phospho-ERKT202/Y204 and total ERK were measured by western blot. Western blots representative of two technical replicates. c, Flow cytometry plots of CD28-Fc binding assay. T cells were incubated with increasing concentrations of CD28-Fc, and then stained with PE-anti-Fc. d, Left, representative flow cytometry plot of 19-HIT and 19-HIT CD28KO cells 5 days post CRISPR Cas9 editing. Right, summary of decrease of CD28 surface expression indicating CD28 KO in 9 donors. e, Left, flow cytometry plot of unstained cells, 19-HIT TRBC KO, 19-HIT CD28 KO cells, and 19-HIT CD28 KO + ΔCD28 OE cells. Right, summary of CD28 MFI after ΔCD28 overexpression in 19-HIT cells. Each dot is an independent healthy donor. f, Human IL-2 and IL-13 supernatant concentration 24hrs post co-culture of NALM6 target cells with 19-HIT and 19-HIT80BB cells at an effector: target ratio of 1:100. g, Ratio of human IL-2 and IL-13 secreted by 19-HIT and 19-HIT80BB cells after 24 hr co-culture with Nalm6CD28 relative to NALM6wt. f, g, n = 4 independent co-cultures of cells from a healthy donor, representative of 3 donors. P values were determined by two-tailed t-test (f, g). Data are mean ± sem.