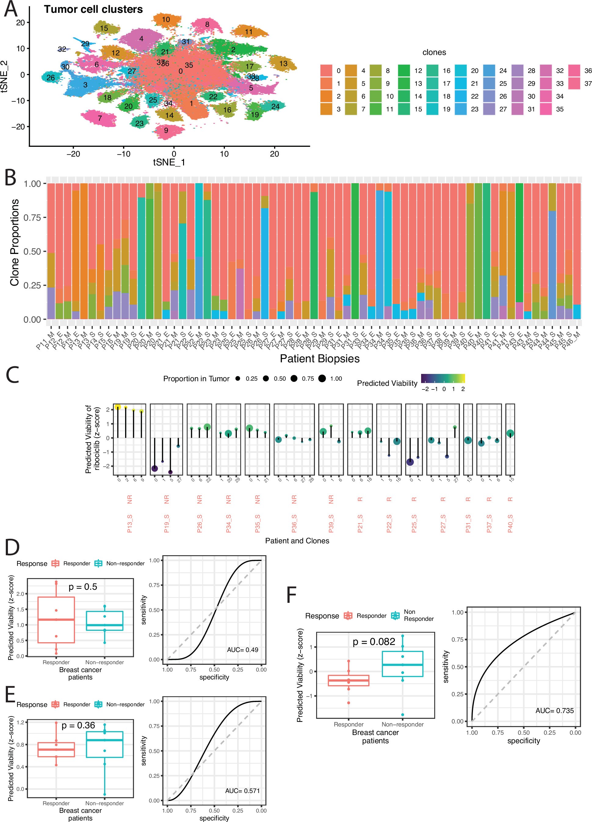
Extended Data Fig. 7: Comparing PERCEPTION with Existing Bulk Response Models in a Breast Cancer Clinical Trial.

A) tSNE Transcriptional Clustering: Displays 36 transcriptional tumor clusters identified in the trial, integrating cells from 34 patients at three time points. Clusters, color-coded and defined in the legend, were derived using Seurat package. B) Malignant Sub-Clone Abundance: Shows the distribution of malignant sub-clones (y-axis) in breast cancer samples (x-axis), based on sc-expression. Different sub-clones are color-coded in the legend. Sample labels on the x-axis indicate patient id and time point of collection (“_S” - day 0, “_M” - day 14, “_E” - day 180). C) Pre-Treatment Clone-Level Response in Arms B and C: Predicted ribociclib viability (y-axis) versus various clones in pre-treatment samples (x-axis). Response status is displayed at the top of each column, with sample names below. Dot sizes represent the proportion of each cluster/clone, with a color scale indicating predicted viability (dark blue for low, yellow for high). D-E) Stratification Power of PERCEPTION vs Published Models: D) Bulk Expression-Based Models: Compares PERCEPTION with models trained only on bulk expression (N = 7 responders and 7 non-responders). E) Models Not Tuned on sc-Expression: PERCEPTION compared against models without sc-expression tuning (N = 7 responders and 7 non-responders). Both panels include deterministic model generation (seed=1) for training and test sets. Left-side plots present PERCEPTION predicted viability in responders vs. non-responders. Right-side ROC plots depict prediction power (sensitivity and specificity), with AUC values near the lower right corner. The dashed diagonal line indicates performance of a random model. Statistical significance assessed using two-sided Wilcoxon rank-sum test. F) Stratification Using Average sc-Viability: Stratifies responders (N = 7) vs. non-responders (N = 7) in combination therapy arms using average sc-viability in the FELINE trial. Statistical significance evaluated by two-sided Wilcoxon rank-sum test. Box plots show median, 25th/75th percentiles, and range.