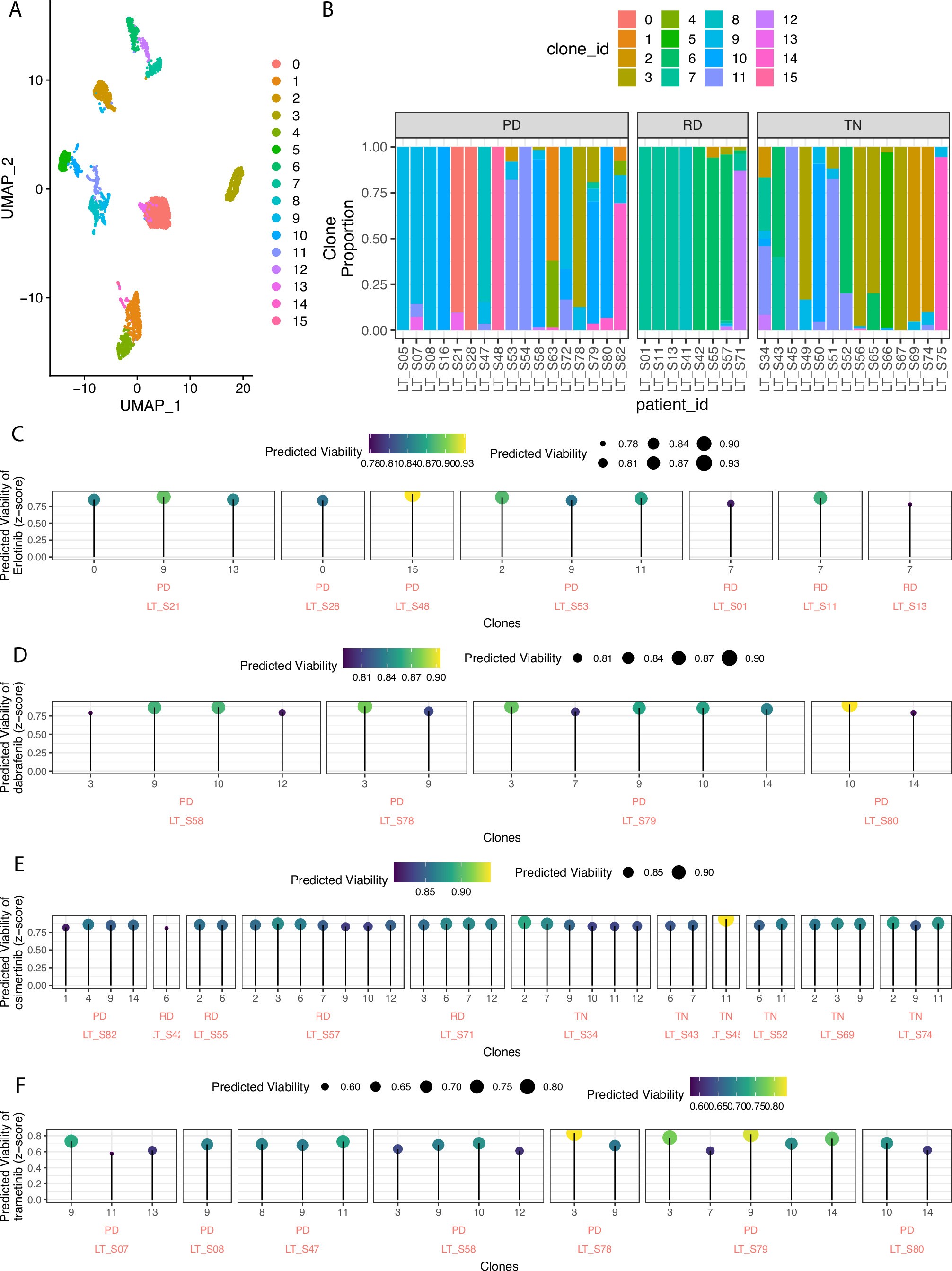
Extended Data Fig. 8: Pre-processing and predicting clone level response in lung cancer patient cohort.

(A) A UMAP of 3671 malignant cells derived from 25 patients with 26,485 genes are clustered using Seurat considering the first 10 axes with the most variance. Each clone (a transcriptional cluster) output is annotated using a color where the legend is provided on the right. (B) The proportions of these clones (y-axis) are provided in each patient (x-axis) faceted by the time point at which these biopsies are collected. (C-F) Predicted viability of the four tyrosine kinase inhibitors: erlotinib, dabrafenib, osimertinib, and trametinib, in respective order, is provided at a clonal level for each patient where response status is provided at the bottom of each facet.