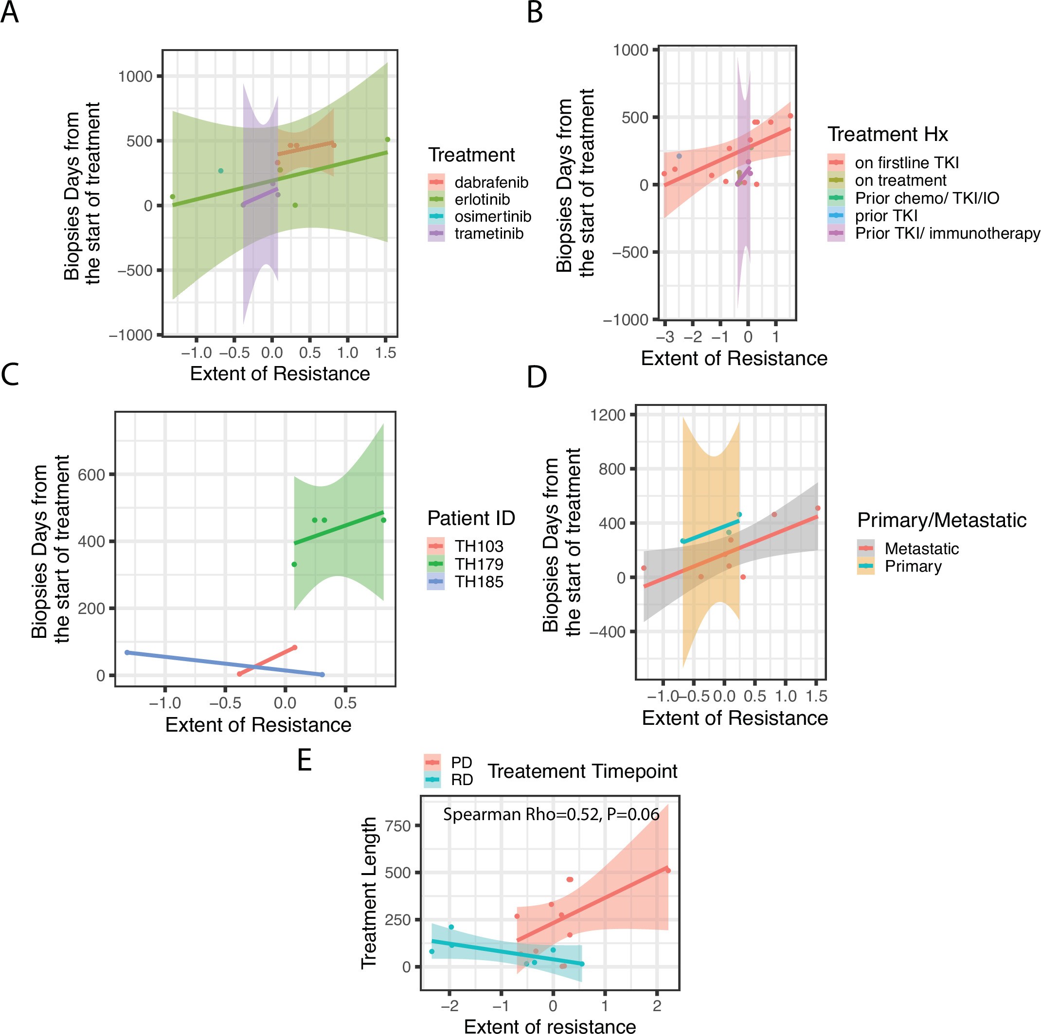
Extended Data Fig. 9: Correlation between the elapsed treatment time and estimated resistance holds true across different conditions.

In A-D), The extent of resistance to a treatment from the baseline (x-axis) is correlated with the treatment elapsed time (Number of days from the start of the treatment before the biopsy was taken) (y-axis). (A) The points and line colors denote the treatment administered to the patients listed by the right legend. B) Color denotes prior treatment. C) Color denotes the patient’s ID. D) Color denotes whether the disease is metastatic or primary at the time of biopsy. E) Extent of Resistance was calculated using bulk-expression of the tumor, where the increase with “Treatment Elapsed time” is positive, however, insignificant, and weaker than when the patient response is taken as the most-resistant clone available response. The error bands in all panels of this figure show 95% confidence interval of the fit.