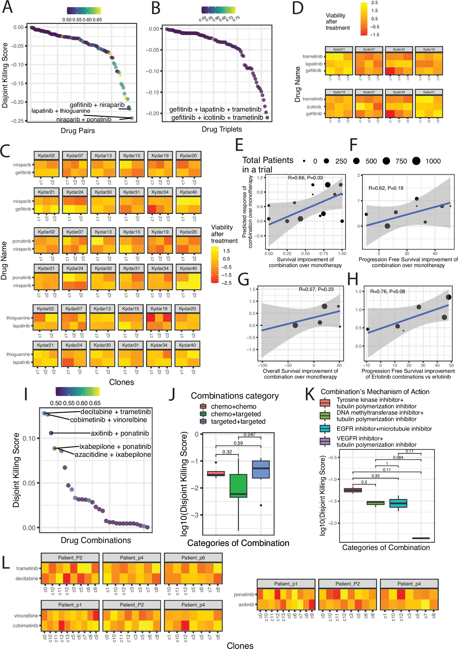
Extended Data Fig. 10: Identifying Optimal Drug Combinations for Multiple Myeloma and Lung Cancer Patients.

A) Median Disjoint Killing Score (DKS) in Myeloma: For 94 drug pairs with positive DKS, the median DKS (y-axis) is plotted against each pair (x-axis). Color intensity denotes the proportion of patients (N = 12) with DKS > 0, with the top pairs labeled. Legend for color intensity is at the top. B) DKS for Triplets: Similar analysis for drug triplets. C) Clone-Level Disjoint Killing for Top Pairs: Viability profiles of clones for top pairs from C are shown for each patient (facet), with color intensity indicating post-treatment viability of each clone (x-axis) for a given drug (y-axis). Legend on the right. D) Clone-Level Disjoint Killing for Triplets: Analogous to C, but for drug triplets (N = 86, Triplets with DKS > 0). E-L) Analysis in Lung Cancer: E) Correlation in Clinical Trials: Examines the correlation between response difference of combination vs monotherapy (x-axis) and observed survival difference in combination vs single-treatment arms. Dot size represents patient numbers, with a best-fit line shown. Legend for dot sizes and error bands showing 95% confidence interval are at the top. Weighted Pearson’s r test p-value denotes correlation significance. F-H) Repeated for progression-free survival, overall survival, and erlotinib combinations. I) DKS for Lung Cancer Drug Combinations: Median DKS (y-axis) for 31 positive pairs plotted against each pair (x-axis). Color intensity shows proportion of patients with positive DKS, top pairs labeled, legend at the top. J-K) Disjoint Killing by Drug Class and Mechanism: Compares DKS (log10 value on y-axis) by general drug classes (N = 3 chemo+chemo, 7 chemo+targeted, 5 targeted+ targeted) (J) and mechanisms of action (N = 3 each MOA) (K). Evaluated by two-sided Wilcoxon rank-sum test. Box plots show median, 25th/75th percentiles, and range. L) Clone-Level Response in Lung Cancer: Shows post-treatment viability for top effective combinations, one facet per patient. Color intensity indicates clone viability (x-axis) for each drug (y-axis), for the top three patients ranked by highest DKS score per drug.